如何在百度地图上标注商户名称
百度地图上商户标注以后,可以给客户说,百度导航到“xxxx”即可。那么,怎么操作呢?按照以下步骤即可实现。百度地图标注,分两种,一种是路人甲上报,一种是商户标注,无论哪种标注,都是通过百度地图手机客户端,并且打开GPS进行操作的。下面着重讲解下商户标注的方法。
工具/原料
- 百度账号
- 百度地图手机客户端
- 智能手机
方法/步骤
打开手机GPS
打开百度地图,并且使用百度账号登录。
点击圆圈处的,个人头像,进入“个人中心”。
往下滑动,看到“我是商家”,点击并且进入。
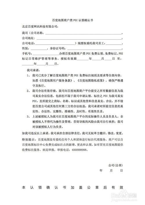
在点击“我的商户”之前,先查看“点击查看所需资料”,需要提供“营业执照、认领确认书(盖章)、认领人手持身份证在门口的照片、身份证的照片、门脸照片。”都需要清晰,认领人和营业执照法人,可以不是一个人。
地图标注
点击“我是商户”,会出现如下界面。点击“添加新的门店”
百度地图收录了海量的商户信息,先搜索下自己是否存在。然后点击“添加门店”。
选择“我是该地点经营者”,然后按照要求填写。把自己准备的营业执照、认领确认书(盖章)、认领人手持身份证在门口的照片、身份证的照片、门脸照片。资料资料提交后,百度地图会打电话审核,请不保持电话畅通,那几天不要拒接任何电话。审核通过后,你的商户信息就会出现在百度地图上了。
注意事项
- 开启GPS,在户外门口定位地图标点
- 所需资料务必按照要求准备及填写
- 注意接听百度地图的电话

2019-07-21 18:46:32