阿里云盘将推 VIP 会员:一周年福利
25 日消息,阿里云盘 App 近日在主页上线了“阿里云盘一岁啦”活动,确认即将推出 VIP 会员,用户最高可领 8 个月。

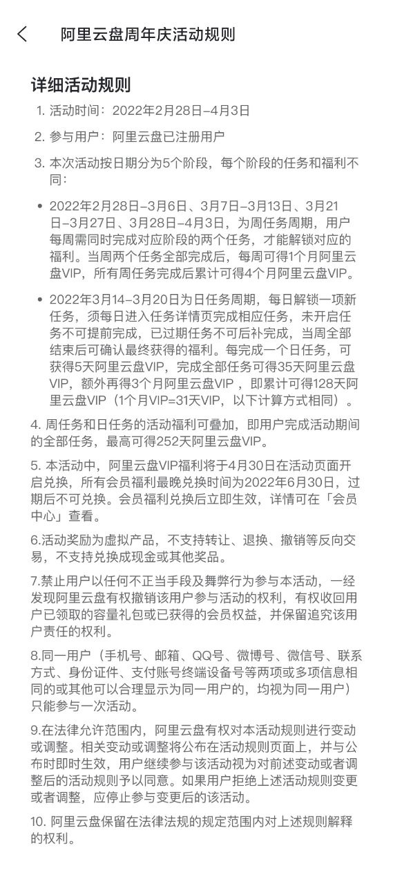
活动页面显示,活动将于 2 月 28 日开始,截止 4 月 3 日,面向所有已注册用户,最多可领 8 个月会员权益,将推出“会员中心”,目前尚不清楚权益是什么。


阿里网盘目前正在公测中,还没有任何收费选项。看来不久以后,阿里云盘就要开始为部分使用体验付费了,尚不清楚是否会限速,以及容量方面是否会变更。
上一篇:国家邮政局:集中治理刷空单和恶性低价行为
下一篇:没有了

2022-02-26 08:35:59