简单搬运赚美元项目
今天给大家分享一个赚美元的项目。
项目原理介绍:在一个名叫Freepik的国外平台上,用户通过上传图片和设计素材赚取美金,
这个Freepik平台,是一个类似于国内千图网的设计素材资源网站。
当你上传之后,有别的用户下载,你会获得0.05美金到0.5美金的收入。
根据数据分析,Freepik每月的访问量超过5000万次,下载量同时高达5200万次,相当于每访问一次至少会下载一张图片,可想而知上传图片素材获得的收益也会很高!
项目优点:
1,简单易做,如同搬砖一样简单。不需要复杂的技术。
2,不限制素材来源,直接搬运都可以。
3,一次干活,后期躺赚。
项目操作步骤
1,注册平台账户
2,确定素材类型并寻找素材
3,批量化放大操作
第一步:注册平台账户
登录Freepik平台,官网:freepik.com

【建议使用QQ,360, chrome浏览器,自带翻译功能辅助使用】
挂.上加速器。
按照提示注册即可。
注册成功后,点击成为贡献者
接着就是上传素材图片
如何寻找素材资源
我给大家整理了一些国内的素材网站,可以去里面搬运

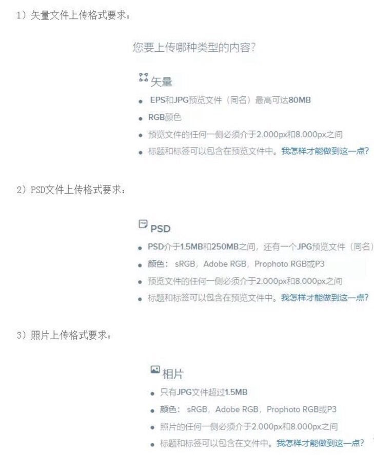
接着看下平台对上传图片的要求,

上传注意事项:
第一次在Freepik上传作品时,平台要求是至少提交20个图片作品,在通过审核成为贡献者后,往后的上传数量就降低为至少10个作品。
怎么获得收益?
你传图片后,别人下载,平台会计算好当天的下载总次数以及每副插图的价格。然后给你结账。
总结一句话:你上传的图片越多,收入越多,每天花一定时间上传大量图片,后期就是被动收入,前期预计每个月2000+,后期稳定5000-1000+
接着说下提现的问题:
Freepik平台不支持支付宝和微信,需要先到paypal注册一个账户,用来结账。
平台要求最低提现金额为100美金,余额累计100元才可以提现。
做到这几点可以获得更高收益?
1,根据当前热门素材的类型,去针对性上传,哪种火,你就传那种【类似于现在玩抖音带货,肉单产品狠搞。】
2,批量化账号,大量上传素材。只有传的多了,才能赚的多。【复制粘贴就是了,搬运嘛,又不需要你自己设计创作。无脑式操作】
3,可以推荐他人来上传,他们平台有一个推荐计划,比如你推荐了某某来上传,对方通过你的账号注册,并上传,你会获得5美金奖励。
整个项目流程就是这样,差不多就是这些吧。
总结:别总是看,多去实战,实战过程中遇到问题再去解决问题。这样问题解决完,你就做起来了。
作者:财神 微信:36190921

2019-12-04 14:33:47