天猫、淘宝规则变更,违规者或被封店!
一、天猫规则变更,违反或将被封店
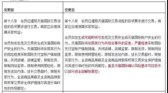
为规范商家经营,天猫国际日前针对《天猫国际服务条款规则》中“危及交易安全”的相关规则进行变更。新规要求,会员应遵照天猫国际交易流程的各项要求进行交易,商家应合理保障买家权益。
会员如发生或可能即将引发危及交易安全或天猫国际账户安全的行为,天猫国际将依照其行为并结合事件的紧急、严重程度采取国际支付宝账户强制措施:
关闭店铺、店铺监管、限制发货、限制网站登录、限制使用阿里旺旺、限制发送站内信、延长交易超时、限制买家行为、全店商品屏蔽及全店商品搜索降权等交易安全保护措施等。
对其进行临时性的市场管控,直至天猫国际确认风险基本可控后予以部分或全部解除管控。
此外,天猫国际对“危及交易安全的行为”、“可能即将发生危及交易安全”的现象以及“危及账户安全的行为”进行进一步解释。
危及交易安全的行为包括但不限于:
1.短期内,天猫国际商家因违背承诺、延迟发货、未收到货的投诉量或店铺退款纠纷量过大可能导致买家钱款损失的;
2.商家交付买家的商品存在大量劣质、货不对板的情形,或商家大量订单存在未按约定提供服务的情形,经天猫国际综合判断有理由认为商家无履行合同之意图的。
“可能即将发生危及交易安全”的现象包括但不限于:
1、交易评价中出现大量消费者反馈劣质、假冒商品等相关内容;
2、商家账户实际控制人的其他阿里平台账户相同或同类的商品或服务发生过危及交易安全的行为;
3、商家有丧失或可能丧失履约能力的其他情形。
危及天猫国际账户安全的行为包括但不限于:
1.涉嫌转让淘宝会员账户的;
2.非支付宝认证会员涉嫌违规操作可能危及淘宝账户安全的;
3.会员涉嫌提供虚假支付宝认证信息的。
二、淘宝网七天无理由退货规范
第一条:买家在签收商品之日起七天内,对支持七天无理由退货并符合完好标准的商品,可发起七天无理由退货申请。
二条:选择无理由退货的买家应当自收到商品之日起七天内向淘宝网卖家发出退货通知。七天期间自物流显示签收商品的次日零时开始起算,满168小时为7天。
第条:买家退回的商品应当完好。
第条:淘宝网要求支持七天无理由退货的商品,卖家单方或买卖双方约定不支持七天无理由退货的行为无效。鼓励卖家向买家提供更优于淘宝网要求的七天无理由退货政策。
第五条买家进行七天无理由退货时,若商品卖家包邮,买家仅承担退回邮费;若商品未有包邮或商品系卖家附条件包邮的,买家部分退货致使无法满足包邮条件的,由买家承担所有邮费。双方另有约定的,从其约定。
买家存在滥用会员权利行为的,所有运费均由买家承担。
第六条:品遗失或破损、发票遗失不影响商品退货;赠品破损或遗失作折价处理,发票遗失由买家承担相应税款。
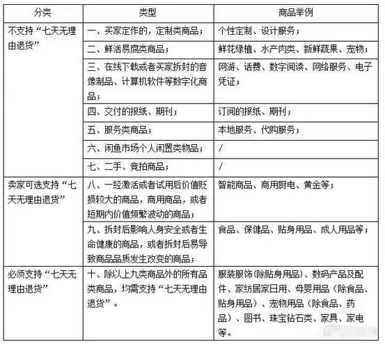
第七条:不同品类的商品七天无理由退货适用与否情形。


2019-08-08 08:46:19