揭秘:江湖上收费几万块的“百度霸屏技术”到底是个什么鬼?
百度霸屏,顾名思义,就是在百度搜索你的品牌或项目,有3条甚至更多相关信息展示,这就算霸了屏。
现在,大家判断一个品牌或产品靠不靠谱,项目能不能投钱,都会习惯性的百度搜一下。如果搜索结果全是正面信息,显然生意就成了一半。在这种大背景下,百度霸屏服务诞生了,做霸屏业务的乙方开始泛滥、服务水平良莠不齐、报价从几千到几万元不等,让人眼花缭乱,无从判断。
今天这篇文章主要告诉大家,江湖上动辄收费好几万的“百度霸屏”服务,到底怎么回事?以及如果你刚创业,百度上完全搜不到你的品牌或项目,推广预算超级紧张,那么,如何不花钱也能让潜客搜到你的信息?说白了帮各位省钱。
讲霸屏之前,我们先理清百度抓取信息的原理。
大家知道,百度本身不生产信息,它通过程序在权重较高的网站上抓取与用户搜索关键词匹配的内容,用算法筛选出匹配度最高的优质内容优先展现给用户。所以,做百度霸屏的原理是,在权重较高的网站上,大量上传产品或项目内容,并植入用户搜索关键词,从而被百度程序有效识别、抓取,甚至优先推荐给用户。
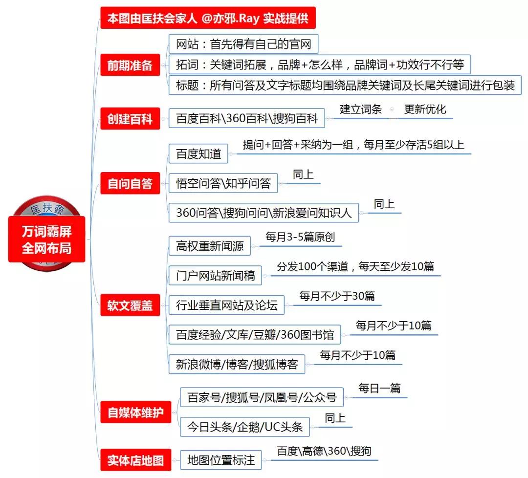
操作方法由三大步骤与无数细节构成:
一、用“大数据统计工具”挖掘出代表用户需求的长尾关键词。
二、用“站长工具”筛选百度权重较高的平台或网站。
三、制造内容,在内容里植入长尾关键词,持续上传并维护内容。
步骤一
用“大数据统计工具”挖掘出代表用户需求的长尾关键词
常见的用户需求长尾关键词挖掘工具有:1、百度指数;2、爱站关键词挖掘;3、5118工具;4、站长工具(三天两头崩溃打不开)。以红酒为例,不同平台挖掘的长尾关键词不尽相同,随便参照哪个都可以,如图。
(左)5118 “红酒” 长尾词排行榜
(右)百度指数 “红酒” 长尾词排行榜
▼
步骤二
用“站长工具”筛选百度权重较高的平台或网站
其实不用统计,常见用于制造或上传商业信息的平台或网站有4大类,分别是:1、自己的官网;2、百度系产品;3、自媒体平台;4、新闻媒体平台…每个大类对于品牌助力不同,须组合使用,且大类又分无数小平台,每个小平台都需要长期维护,下面一一介绍。
第一类、自建官网,优化关键词排名,作官方权威展示。
市面上独立建站动辄上万元,大家可百度搜索“一键建站”,有包年包月的一键建站服务商,费用几百到千元不等,不贵,建议做一个。
其次,为了让用户搜索关键词与网站匹配,建议以“自己的品牌或项目”为关键词,做1-3个月关键词优化,一般每个关键词每天优化费用1-30元不等,也花不了几个钱,尝试做一下。(点击图片看大图)
第二类、百度系产品,权重高,提升品牌信誉度,部分免费。
1、百度百科:百度系权重最高的产品,资料来源必须注明出处,所以做百度百科之前你得先做一堆资料索引,个人操作基本无法过审。建议某宝买服务,一般商家会根据难度评估费用,收费几百几千不等。(点击图片看大图)
2、百度知道:问答平台,操作原理是用多个高等级百度账号不断更换IP自问自答。例如,问:XX红酒怎么样?答:XX红酒一开,好运自然来之类的。即便是这样,被删概率依然较高,建议某宝买服务,成本低,5-10元/组(一问一答),保证被收录,72小时内被删可补发。(点击图片看大图)
3、百度贴吧:直接创建你的品牌或项目贴吧,持续发帖成为吧主,不花钱,可尝试。(点击图片看大图)
4、百度文库:大家自己去写,硬怼品牌与项目,绝对无法过审,所以要拐个弯。经求证,在百度文库上传企业招聘文档可顺利过审,例如标题《XXXX-期待你的加入》,具体上传路径:百度文库→实用文档→求职/职场→职业规划,既可以被收录又能深入宣传品牌,如图。(点击图片看大图)
5、百度地图:在百度搜索“百度地图标注中心”,提供营业执照、身份证照片、盖有商户公章的认领确认书、以办公地点为背景拍摄的手持身份证照片即可认领百度地点标注,品牌上百度必选项。某宝只需提供地址、名称、核实电话、定位位置截图,60元起搞定,即便写字楼租户也能标注,建议搞起来。(点击图片看大图)
第三类、自媒体平台矩阵,输出品牌故事,提升转化率,不花钱
自媒体平台多如牛毛,但是被百度收录的只有7个:百家号、新浪博客、搜狐自媒体、天涯号、知乎、豆瓣、简书。其中,百家号、新浪博客效果最好,必做。
如果是个人推广,每个平台注册一个账号即可。注册账号后,在PC端登录账户,看文章、留言等模拟真实用户操作一周,挂出常用IP即可发布自己的品牌与项目宣传软文。(注意:养号期间请勿修改资料)
第四类、新闻媒体报道,做品牌背书,提高信任度,花钱
除了以上三种发布品牌或项目信息的大渠道,也可以花钱在高权重的行业媒体或新闻媒体网站上直接发布品牌或项目软文。同时,借助行业新闻媒体的权威为品牌背书,提高信任度。尽管这些所谓的权威媒体是“给钱就上”,但在小白或外行看来,依然牛逼哄哄。找到这些无节操媒体也很容易,百度搜索“媒体发稿”,排队伺候着,给钱就行。当然了,合作的网站越多,权重越高,上首页可能性越大。为避免广告嫌疑,我们不作任何推荐,自己去搜。
至于第三类自媒体与第四类新闻媒体发什么内容,下面接着说。
步骤三
制作内容,在内容里植入长尾关键词
持续上传并维护内容
在步骤一中挖掘与产品/项目相关的用户需求长尾关键词,在步骤二中根据自身推广经费确定内容输出渠道,围绕下面11个方向创作300-1000字的品宣或招商软文,每天坚持在自媒体平台更新,在新闻媒体发稿即可。(点击图片看大图)学而思网校课程大全免费下载:www.xueersikecheng.com
注意三点:1、每篇软文必须在标题里加入1个长尾关键词,在文章里加入3-5个长尾关键词,确保有被百度收录的可能。2、对于长尾关键词的堆砌不是越多越好,太多反而有可能被判定为恶意营销,以“红酒”为例,老匡随手写的这段文案覆盖了红酒TOP10长尾关键词,但基本很难被收录,营销痕迹过于明显了。
3、常规操作方法是,写5篇标准版软文,命名为①②③④⑤,按顺序在自媒体平台与新闻媒体发布,第二轮发布只需修改标题与文章内容长尾关键词即可(为去除重复,每次可对内容稍作改动)。下面2篇文章都是“王大炮旅行社”的软文,换汤不换药,每次小改,发布即可,供你参考。(点击图片看大图)
总结一下,江湖上号称立即见效的百度霸屏方法,就是花钱,每天至少发200篇新闻稿,还要用发帖机与批量群发博客、论坛、分类信息冲量,以实现霸屏效果。例如微商品牌起盘造势、线下实体企业招商加盟、新项目推广才会如此大手笔做霸屏,个人创业者只做品牌曝光,做好百度系产品,自媒体(包括知乎等问答平台),再酌情投放新闻源,坚持3个月,百度搜索即可出现品牌或项目相关信息(下面这张图是土豪玩法,仅供观赏,不建议个人操作)。
新浪博客收录效果明显,还能留联系方式,值得一做,但是从新号做到被百度收录周期太长,所以老匡免费送大家一款刷博客账号等级工具与一款关键词挖掘工具。其中刷博客等级,刷到10级就可以了,不要贪心,多号(IP)多刷量都有可能封号。关键词挖掘工具自己摸一摸就会,不用多说。

2019-07-30 09:13:24