干货!网络推广可实施方案,适合于女性产品!
导读:许多朋友在推广过程中,心里有想法,但形不成方案,不知道如去写方案,那么应众多好朋友的要求,把本人的一些落地方案汇整成文,希望能够对做网络推广的朋友能够有所帮助。
战略重点:以网络为重点辅以其他相关媒介进行广告宣传、拓展市场,突出企业形象和产品特色,采取差异化的网络营销竞争策略。

一、需要分析
1、需求分析
网络推广主要就是两大块:一是基础布局,二是重点推广。
基础布局主要目的就是占领互联领域的话语权,让网民能够在网上搜索到企业的品牌与产品相关信息,即然是网络推广,也就是我们的网络展现量要足够多。每个网民都有搜索解疑的习惯。所以基础布局是初期重点。我们要将百科、搜索引擎、文库、问答、博客、基础视频、各大网站文章发布等网络平台做为我们的根据地,让用户随时能够在网络找到与你所推广产品相关性的文章与资料。
重点推广主要目的是有针对性去宣传,需要更加精准,其目的就是对产品与品牌的重点突出,最终目的是加强品牌与产品在相关人群中的印象,达到销售前期的产品灌输目与企业品牌维护推广作用。
2、目标人群
例如你所做的产品是高端产品,目标人群基本定位是企业老板,时尚达人、商务精英,文体精英、财经人士等等,要了解他们平时的朋友圈,生活方式,生活习惯,娱乐项目,还有他们关注的一些问题;我们需要做的就是选择可信任的的平台,把足量的信息放在互联网上,信息对目标群体具有穿透力,足够引起关注,而且传递的过程中,信息是持续的、准确的、立体的、爆发性的。
3、主要传播平台
基础信息:官方博客、官方微博、百科、问答、论坛热帖、网络视频等。 利用基础信息阵地覆盖关键词,提高品牌知名度,优化搜索引擎抓取率,为目标群体进行信息搜索和判断提供准确依据。
新闻传播:新浪、搜狐、网易、腾讯、新华网、凤凰等主流门户网站。 通过公关传播手段提升品牌知名度。
垂直网媒:针对目标消费人群的名品、汽车、金融、健康、时尚、养生、美容、健身、医疗等垂直网站。 通过公关传播手段提升品牌名誉度。
企业网站:企业及产品展示平台。
以上是推广方案的需要分析,我们只要把我们的目标群体定位好,才能有外对的做好相关的软文或推广方案。所以第一点很重要,定位决定一切。

二、基础推广
1、网站推广
官方网站推广:官方网站的完善是网络推广乃至网络营销的第一步,务必做到极致,以求在消费者面前树立更好的企业形象,为创造更好的社会效益和经济效益做好铺垫。所以说官方网站是企业形象的展示,做到精美极致即可,排名可以结合搜索引擎的特点做一些适当的优化。
知识性网站推广:知识性网站是门户网站的补充,比如你做美容产品,那么可以建立与美容护肤于一体的垂直型网站,以宣传健康、美容、相关知识为重点的知识性网站,可穿插广告。做与女性时尚相关的关键词来进行搜索引擎优化与排名。其优点就是不影响官网的整体性,还可以穿插广告软文之类的宣传文章。
单品大页面推广:这是为竞价准备的聚焦产品页,主推单价千元以上的主打产品或者未来某个单项有爆发性的产品,也就是在网络上有炒作空间的产品。最终目的以这种营销页面的模式展示主打产品促成销售,这也可做为竞价页面。其特点是达到产品聚焦,针对性更强。当然竞价的费用也会有很多。
2、搜索引擎优化
据权威机构统计表明,网民获取信息有80%的访问量来自各类搜索引擎,因此我们做网站也好,做软文也好,都要选好关键词,做好优化,以便在搜索引擎中排名靠前。
搜索引擎已经成为网民上网一个习惯,比如我要查某产品,肯定会去百度、搜狗、360等这些搜索引擎来查找。那么通过搜索引擎查找到的排名靠前的一般都是花钱推广的。这也是商家必争之地。
3、百科类
基础平台推广就是让企业产品与品牌在网上能够被搜索到,这种平台大多数以展示品牌与产品为主,其中以百度百科、搜狗百科、互动百科、各大文库为主。这些平台可以说是有一寂权威性平台,很多网友喜欢到这里面来找资料。所以我们要充分利用好这些平台。
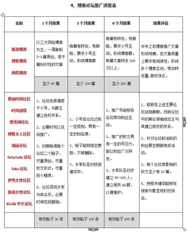
4、博客论坛
博客主要是知识性文章与软文的根据地,由于门户网站的优势,其排名较高,是网络推广,必须要占领的平台。适合于长期发布连续性的中长篇文章。博客的权重还是很高的,一篇阅读量高、内容好的文章很容易被传播。
论坛主要是网友互动交流的平台,需要长时间经营,不要求长篇大论,要求互动与参与感。如果能够在权威论坛与版主混好,收获~~~你懂的。
5、问答类
问答类营销以提问回答的形式展现,目前这一类推广控制比较严,与相关推广公司合作来做这一块,以知识性传播为主,避免负面的论评。可能找一些互推群,你问我答,总之方法很多。
6、文库学术类
文库就是指在网络上存储文章的地方,以百度文库、新浪爱问、豆丁网、360文库等。这些都是在网络上占据权重较高,并且下载率较高的平台。我们在上传时候在文章尾部加上推送信息,也是一种非常好的宣传手段,文库里的内容有很多非常有价值的东西,笔者在淘宝买了一个百度文库的号,里面有上万积分,可以下载高质量的内容,并且原创性较高。对你获取资料有非常大的帮助。感兴趣的朋友到淘宝搜一下。
7、门户网站合作
门户网站是网络推荐的重要阵地,由于门户网站的公信力以及权威性,受到众多大品牌、大企业经常发布新闻与产品的阵地,所以针对企业文化、产品介绍等重要内容第一选择发布平台就是我们熟之的各大门户网站。
门户网站主要包括:新浪、搜狐、网易、腾讯、凤凰网以及与产品属于相关的一些专业性网站,比如时尚类、健康类、财经类等吸引众多白领聚集之地。对于提升品牌或者产品的美誉度,有着非常好的效果。
从受众特性来看,他们受群体巨大,几乎覆盖了所有的网民,从流量上来看,表现都非常好,是“企业必争”之互联网广告投放阵地。在门户网站投放需要注意的是,尽量不宣传功效,以传播理念为主。要尽量避免夸大宣传。因为新闻是一把”双刃剑“,很有可杀一千自损八百。
8、视频网站
视频网站广告的投放近年受到越来越多的企业欢迎,也现在网上主要的信息来源之一,越来越受到各大企业的重视。视频网站拥有流量也是巨大的,其主要展示方式是视频内容的贴片广告,是属于强制性观看的,其优点就是能够让网民带来视听的全方位体验 ,更能够让企业产品充分展示,其所带来的效果也是最接近于产品本身的。
视频广告的优点就是其在搜索引擎平台的权重非常高,是普通软文的六倍之多。还有一个特点就是其定位精准,每一个视频都有自己的特点内容,广告主可以根据自己的目标用户来挑选合适的视频来投放,某一类型的视频观看人群一定是有一定的共同特征的。
9、垂直门户网站
垂直性网站其最大的特点就是其专业性,一般是在某些特定的领域内的权威发布平台,其特点就是做自己熟悉领域的事情,他们吸引网民的手段就是做得更专业、更权威、更精彩。
比如美容产品细分为:健康、时尚、养生、美容、健身、护肤等这类专业性较强的领域。人群特点可细分为:美容达人、时尚达人、富二代、健身达人、金融财经人士、汽车达人等等。那我们要找的就是互联网上与上述相关的网站来推广。
10、SNS平台推广
SNS主要指社交媒体,包括目前主流的微博、论坛、微信、博客、QQ等。社交媒体最大的特点就是互动性,所面临的用户更加真实,象微信大多是真实的身份信息,人与人之间的信任度加深了。社交媒体主要是让人与人之间实现互动,通过互动激发出话题,从而产生很好的广告效果。

三、重点推广
重点推广应该更有针对性,这就我们所找的平台要求很严,比如门户网站软文轰炸,微博话题活动,微信有奖活动等等都需要严谨、有阶段的策划。
1、微博
微博的力量就是将很小的事件能够无限放大,让上亿人群能够关注事件的发展,给企业带来的就是其品牌与产品的知名度的提升。
2、微信
微信与微博一样都是网民碎片化时间最多的应用软件,我们可以利用微信公众号与一些大号互动。来做这方面的策划。
微信与微博都是移动端应用最多的软件,需要结合移动端的特点来进行一些互动营销。
3、软文平台
不论在什么时候,软文可以说是直抵人心的营销手段,一篇好的文章可以让人感动、内心澎湃。可以把“死”的说成“活”的。可见其攻关之厉害之处。所以在软文的处理上,我们不但要策划一些高大尚的东西,还要做一些适合于广泛传播的段子或者好文章。
当然了软文的发布平台也很重要,高大尚的文章选择主要门户网站与垂直门户网站,短小精悍的段子我们可以利用论坛、微博、微信等平台发布。
4、“病毒性”推广
这里的“病毒”不是指传播恶意的病毒,而是指发布有用、新奇、有趣、好玩、且与产品相关的信息,使目标客户主动进行传播,借助口碑的力量,通过人际网络,让信息像病毒那样扩散,从而实现产品信息快速传播的目的。
首先,要创建有吸引力、易于传播、且能与产品有效地结合起来的“病毒”;其次,得找到易感染的目标人群,找到传播“病毒”的高效媒体(如大的社区、论坛、视频网站等),通过他们把“病毒”传递给更多的人。这种推广方法实施难度大,但若能成功,效果绝对是最佳的。
发几个推广表格截图,希望大家能够得到启发,下面笔者主要针对女性产品的一些方案。由于有一些内容可能不适合你所处的行业,要学会发散思维,活学活用。生搬硬套是不行的。


电子商务一手内部教学、资料,精编电商团队运营体系统建设案例
SEO网站优化百度SEO排名SEO推广技术上海SEO服务公司

2019-07-28 15:47:24