网络营销经历过哪三次革命?
当前移动互联网的快速发展对传统网络营销是一场深刻的变革,同样,在互联网发展历程中也曾经发生过对网络营销产生革命性影响的技术或应用。回顾网络营销的发展历程,目前正经历网络营销的第三次革命——以网络可信度为核心的移动互联网营销革命,而前期的革命性标志包括:以google搜索技术为标志的第一次网络可见度革命,以及以博客等SNS应用引发的全员网络营销为标志的第二次技术革命。搜索引擎、博客、移动化,可认为是网络营销三次革命的典型标志

网络营销的第一次革命(2000年)
网络营销的第一次革命,是网络信息展示与获取的“搜索技术革命”。
早期的网络营销其实很简单:建一个企业网站(当时叫企业主页),将企业简介产品介绍等发布出来,把企业网站的网址及不超过30字的摘要介绍提交给雅虎分类目录,只要被雅虎收录,主要的网络营销工作已经完成。然后,就等着用户从雅虎分类目录找到企业网址信息点击进入网站,然后就是用户咨询、沟通、获取订单等商务流程了。
一般来说,一个网站只能将网站首页网址提交到雅虎分类目录(除非是综合性大型网站),这就意味着,用户在雅虎发现一个网站的渠道通常只有一个,就是从逐级分类中找到相关的分类页面,再从分类页面中的网站名址列表中选择点击自己感兴趣的网站。这在一定程度上解决了用户“搜索”网站的需求。
归纳起来,“雅虎营销”时期的主要特点是:
(1)技术性强:网络营销更加注互联网技术,大致属于技术人员的工作,对于营销本身并没有过多的意识,即尚未形成明确的网络营销意识;
(2)方式简单:向雅虎提交网站信息,等待审核结果,获得收录后等待用户检索和点击……企业可做的网络推广工作有限,效果也比较局限;
(3)可见度低:由于雅虎分类目录推广用户可发现企业网站信息的渠道单一,也就意味着企业信息的网络可见度较低,难以得到有效的扩展。
对于当年的“网络营销主管”或者网站站长来说,最苦恼的事情之一莫过于在雅虎登记注册不成功了,而一旦登录成功,又感觉其他可以做的事情很少,可操作的网络推广方式相对比较贫乏,无非是登录更多的搜索引擎(大多是很少能带来访问量的)、到一些网络黄页网站发供求信息,或者到BBS发帖子之类的简单工作。当时的互联网应用为企业开展网络营销提供的手段是有限的,知道2000年前后,以google为代表的第二代搜索引擎技术得以广泛应用,网络营销才开始了第一次网络可见度的大爆发,也就是引发了网络营销史上的第一次革命。
其标志性应用是,以googl为代表的搜索引擎可以“把每个网页都提交到搜索引擎”!同时也意味着,以分类目录推广为代表的“传统网络营销将走向没落”。
Google至今仍是全球用户数量最大的搜索引擎,从2000年后的15年来在网络营销领域发挥着举足轻重的作用,尽管其中文搜索市场在2004年之后逐渐被百度搜索超越,但以google为代表的第二代搜索引擎技术成为包括百度在内的搜索引擎的技术基础,至今仍然是搜索引擎营销必须了解的基本原理。
网络营销才第一次技术革命带来的深刻影响,主要表现在:
(1)网络营销思维萌芽诞生:google搜索技术为网络营销增加了新的空间,基于网页搜索、增加搜索引擎可见度的网络营销思维逐渐形成,尤其SEO的思想和方法为内容营销增加了巨大的活力,对后期其他网络营销方法也产生了深远的影响;
(2)网络可见度大大提升:从雅虎分类目录每个网站通常只有一个网页被收录,到每个网页都可以通过搜索引擎检索,大大提升了企业官方的搜索引擎可见度,为确立其后10多年来以网络可见度为核心的网络营销策略奠定了基础;
(3)主流网络营销方法的形成:自2000-2015年这15年间,搜索引擎营销一直是主流的网络营销方法,是企业网站获取用户访问的主要途径。
可以说,发生在2000年前后的搜索技术革命,真正让网络营销体系化和清晰化,由此开始了至少15年(2000-2015)以网络可见度为核心的网络营销快速发展阶段,被称之为第一次网络营销革命是被网络营销发展历程所证实的。
网络营销的第二次革命(2006年)
网络营销的第二次革命,是网络信息发布与传播的“网络可见度革命”。
第一次网络营销革命是以搜索技术核心扩大了企业信息的网络可见度,那么第二次网络营销革命则是以人为核心进一步扩大网络信息可见度。这也是网络营销从技术为核心到以人为核心的社会化过渡的表现。以人为核心的社会化网络营销也从此揭开序幕,在网络营销战略体系中发挥着越来越重要的作用,日积月累直到第三次网络营销革命的发生(2014),其特征是以网络可信度为核心,这或许将成为后十年网络营销发展的新高地。第一次网络营销革命,明确了网络营销的核心思想是以提高网络可见度为目的的网络信息传递,相应诞生了很多针对性的网络营销方法,如搜索引擎优化、关键词广告、关联网站营销、第三方电子商务平台营销等等,但是这个阶段的网络营销工作,主要是由企业技术部门及市场部门的专人负责的,无论是企业官方网站还是第三方平台,可以发布的信息量总是有限的,这就意味着企业网络可见度的增长空间也是有限的。因此如何进一步扩大网络可见度成为当时网络营销的瓶颈。
这一问题随着博客成为主流应用而得到解决。国内2002年开始出现博客的概念(最早的博客网站是“博客中国”),经过4年的发展,到2006年才真正进入主流应用,除了独立博客网站之外,新浪、腾讯、阿里巴巴等各大门户及平台都陆续推出了博客频道,并且获得了大量用户踊跃写博客,全民博客对网络营销的革命意义在于,推动“全员网络营销”时代的到来,也就是说,每个企业员工都可以通过博客成为企业官方网站信息的发布者,直接或间接参与到网络营销信息源的创建中,从而使得企业信息数量大幅增加,为扩大企业网络信息可见度增加了更多的资源。
由此也可以看出,网络营销的第一次革命是技术革命,第二次革命是网络营销人员群体扩展的革命,而正在发生的网络营销第三次革命,则将全员网络营销进一步扩大到整个社会关系网络资源,即基于社会化网络群体资源的信息传播与可见度。
网络营销的第三次革命(2014年)
网络营销的第三次革命,是移动网络营销背后的社会化网络媒体的“信息可信度革命”。
2009年新浪微博的迅速崛起,引发SNS网络营销进入快速发展阶段,这种“碎片化”的微信息传播不仅仅是信息表现形式更为简单,降低了信息源创建和发布的门槛,更重要的原因之一在于智能手机及移动互联网的快速普及,使得人们可以随时获取及传播信息。
如果说微博开启了微营销时代的萌芽,那么2012年之后以微信为代表的移动互联网应用,则成为微营销的爆发点。微信、微博,其共同点是,基于信任关系的朋友圈与粉丝之间的信息传播成为移动互联网的主流方式,在表现形式上,也不再局限于浏览器,手机客户端软件的应用更为常见,而在PC互联网则主要基于浏览器获取信息。于是,在传统PC网络营销与手机网络营销之间就产生了信息传递及用户行为的显著差异,这种差异成为网络营销第三次革命的起因。
从网络营销的第一次革命到第二次革命,其核心都是围绕信息网络可见度的提升,但并未改变信息传递的形式,而移动互联网信息传递模式的改变,决定了其核心要素与网络可见度有必然的差异,是从网络可见度到“网络可信度”的革命。
基于用户社会网络关系的信息传递,是建立在可信的基础上的,因此只有在网络可见度的基础上具备可信度,信息才会被传播,而信息传播也不再是单向的信息发布及用户浏览,每个社会关系群体的成员,都可能成为信息的继续传播者,使得信息传播范围和速度大大提升。从网络可见度到网络可信度,网络营销核心思想发生了什么变化?从网络营销信息源及其传播的流程可以看出两者的核心区别在于信息传递的方式及用户获取信息的行为,从而了解其内在的差异。
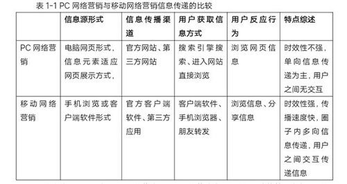
基于PC网络营销模式的信息传播的基本流程:企业营销人员创建信息源(文字、图片、视频、音频等)——发布到网站(企业官方网站及关联网站、第三方平台)——用户通过搜索引擎或直接访问等方式浏览——通过网页发表评论或通过网页上的分享按钮分享到其他SNS网站(如果网页提供这种功能的话)。其他用户参与信息再传播的渠道。
基于移动网络营销的信息传播的基本流程:企业营销人员或其他人员创建信息源(文字、图片、视频、音频等)——通过手机APP发布——粉丝和朋友圈用户直接浏览——对于感兴趣的内容转发到自己的朋友圈——可能被朋友的朋友圈继续转发。当然,移动网络营销信息元同时也可以以适当形式,以PC网络营销信息传递的方式进行传播——如果信息源同样适用于PC互联网且具备企业可控信息传播渠道的话。
根据上述基本流程,我们可以从信息源的形式、信息传播渠道、用户获取信息方式及反应行为等方面对两者进行比较分析
PC网络营销与移动网络营销信息传递的比较

从表中信息可以看出,PC网络营销与移动网络营销信息及传播形式的差异决定了网络营销的核心思想及方式的差异。但两者之间也并非完全独立的,网络营销的三次革命,改变的是信息的表现形式及传递方式,不变的是网络营销信息传递的实质。基于传统网络营销形成的基本原理和规律,在移动网络营销中仍然是适用的。
例如,“许可营销理论”是Email营销的理论基础,作为内容营销,尤其是直接向用户传递信息的内容营销形式,许可营销原理在移动网络营销中同样适用,例如基于微信公众账户的营销方式,是许可营销理论移动互联网中的完美应用。而网站优化的基本原理(对用户优化、对搜索引擎优化、对运营维护的优化)对于以微信公众账户为代表的微营销运营管理同样是正确的。
所以说,移动化是网络营销第三次革命的表现形式,并非实质,实质是用户获取信息行为发生了变化,要在社会化网络圈子内获取信息,基于信息可信是基础。
总之,传统PC网络营销时代并未结束,当前仍然是网络营销的主流形式,且在相当长时间内不会消失,移动网络营销与PC网络营销是相互补充、相互融合的关系。未来的网络营销将是融合化网络营销,即PC与移动网络设备的融合,网络可见度与网络可信度的融合。这是现阶段制定网络营销策略的基本前提。

2019-07-26 11:16:20