“医药界华为”50天过会,连续 4 日涨停!激荡18年,它如何成为离全球医药创
3 月 8 日,富士康工业物联网FII闪电过会,科技创新企业的上市便牵动各方神经。3 月 27 日,无锡药明康德新药开发股份有限公司(以下简称:药明康德)拿下接力棒,仅用了 50 天时间过会,并弯道超车,率先拿到 IPO 批文,并宣布本月 8 日于 A 股正式挂牌上市,成为首只以 IPO 形式回归 A 股的中概股。

根据招股书,药明康德 IPO 发行约 1.04 亿股,占发行后总股数的 10%。每股发行价格 21.6 元,据此计算,药明康德计划通过 IPO 筹集 21 亿元资金。当时外界就预计 A 股上市后,加上旗下两家全资子公司,药明康德集团整体的市值将超过千亿。
在 5 月 8 日的上市首日,药明康德开盘股价高开大涨逾 20 %,涨幅达 43.98 %,达到上市首日涨幅限制。而在接下来的 9、10、11 日,药明康德实现连续涨停,上市 4 日累涨逾 91 %,截至发稿报 41.39 元。
截至 5 月 10 日收盘,合全药业总市值 199.01 亿元,药明生物总市值 752.16 亿元,药明康德总市值 392 亿元,药明康德集团整体合计总市值已经达到 1304 亿元。
此次药明康德上市事件备受各方关注,一则是因为药明康德举足轻重的业内地位,其与众多世界顶级制药公司都合作紧密:全球排名前 20 制药公司里,有 18 家是药明康德的客户,包括默克、强生、GSK、辉瑞等;二则是因为,与此前坊间的猜测不同,药明康德此次回归并不是“借壳上市”,4 月 16 日药明康德启动 A 股 IPO,也因此成为首只以 IPO 形式回归 A 股的中概股。

值得注意的是,与之前披露的招股意向书相比,此次拟募集资金 57.41 亿元调整为 21.3 亿元,缩水高达 63 %。尽管募集资金大幅度调整,但发行规模却并未改动,这意味着公司选择以更低的市盈率发行,给二级市场留下较大空间。业内人士分析称,比富士康晚 19 天过会的药明康德之所以能率先拿到 IPO 批文,其“代价”正是募集资金的缩水。
鉴于该公司以显著低于行业市盈率的估值发行,预计上市后将给中签者带来可观的收益。可以预见,此次药明康德登陆 A 股,必将会给医药板块带来巨大振动。
鉴于药明康德的市场地位和研发能力,药明康德被誉为“医药界的华为”。作为一只经历过纽交所上市、海外并购、退市、子公司分拆上市的医药巨兽,药明康德所走过的 18 年,也正是中国新药研发能力和技术平台发展的一个缩影,而它接下来的决定,很可能代表着中国先进生物技术公司的重要方向。
靠“研发外包”起家
药明康德成立于 2000 年,在其大客户名单中,全球最知名的药企,默沙东、强生、罗氏、GSK、辉瑞等名字赫然在列。早在 2002 年,药明康德便建立了与这些巨头的合作关系。这些制药巨头之间的激烈厮杀从未停止过,但长期共同使用药明康德的服务似乎又成了彼此之间的“默契”。
药明康德以医药研发外包服务(CRO)起家,而 CRO 公司所发挥的作用是替其他公司研发新药。
之所以会有这样的市场分工,是因为大部分药厂不具备足够的药物研发能力:一些制药公司没有研发团队,有的药厂即使拥有制药团队,在药物研发上也力量薄弱。据美国塔夫茨大学的一份报告,开发一个新药的平均成本大约为25.6 亿美元,一个新药从药物研发阶段到A批准上市平均需要 10-15 年的时间,同时新药研发成功率平均只有18%。大部分药物都在研发过程中失败,无法通过全部流程。

图丨新药的研发成本不断升高,现在平均一款新药成本大约为 26 亿美元
因此,制药企业与 CRO 公司合作有着非常充足的理由。首先,凭借高度专业化的研究网络和新药注册团队,CRO 公司可以使新药研发的资金投入和潜在风险分散到该行业的整个产业链上,进而降低制药企业的研发成本;其次,CRO 公司缩短研发时间。
毕竟,可能没有其他行业比医药企业更能感受到时间所带来的危机感了:创新药的专利往往只有几十年,研发就会占去10 到 15 年,如此紧迫的生命周期意味着时间就是金钱。
数据显示,CRO 的高度专业化,可以帮助药企缩短 30 %的研发时间,提高收入。一个年销售额超过 20 亿美元的药物早上市一个月,就能为药企新增 2 亿美元的潜在收入。
药明康德 73 %的收入,正是来自 CRO 这种外包服务。药明康德如今已经成为国内规模最大、全球排名前列的小分子医药研发服务企业,当之无愧的国内 CRO 巨头:根据知名医药咨询公司 Igeahub 日前发布《 2018 年全球 10 大合同研究组织》显示,药明康德全球排名第 9 位。
事实上, CRO 这种外包服务的门槛非常高。在医疗领域,CRO 主要包含临床试验方案和病例报告表的设计和咨询、临床试验监查工作、数据管理、统计分析等等,其目标市场主要集中在医药公司对药物做医学统计和临床试验等业务。委托方制药企业在选择医药研发合同外包服务机构时,将考核 CRO 企业的实验结果可信度、不同研究阶段之间的数据衔接、以及知识产权的保护等。

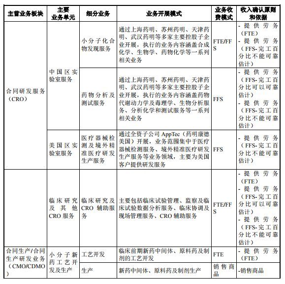
毫无疑问,随着 18 年来的开疆拓土,药明康德已经形成了以小分子新药研发和生产、生物药研发和生产、细胞及基因疗法研发生产、医疗器械检测、基因组学及分子检测五大支柱能力共存的格局,成为了全球少数几个覆盖全产业链的医药研发服务企业之一。
与此同时,中国的 CRO 行业发展也已发生了翻天覆地的变化。尤其是近几年,借由政策驱动,国内刮起了制药企业由仿到创的新风向,国内创新药的加速发展, CRO 市场规模也相应扩大。

数据显示,在过去的十多年里,中国的 CRO 产业迅速发展,数量已经从 2009 年的 300 家发展到了 2016 年的 1000 多家。中国成为了全球 CRO 产业发展最快的国家之一,并超越印度成为世界医药研发服务业的首选地。
而这一次,药明康德的上市无疑会为 CRO 概念再打上一轮“鸡血”。随着各路资本相继涌入以及全球医药产业链条向新兴市场靠拢,中国 CRO 市场也将迎来新一轮的竞争周期。
作为 CRO 龙头企业,药明康德将面对来自国内外企业的猛烈攻势,经受更为严峻的市场考验。

图丨药明康德主营业务可分为两大板块、共四类业务单元
借助此次的资本运作,药明康德有望继续攻城略地,毕竟,其高质量的全产业链已备好了开枝散叶的绝佳土壤。根据药明康德的招股书,融资主要用于拓展药明康德现有研发业务范围、提升生产能力、为客户服务的水平,涉及较大规模的固定资产投资。
离全球医药创新最近的中国公司
根据 Igeahub 发布的今年的全球 CRO 公司排名,药明康德目前位于第 9 名,年收入 10.11 亿美元。

图丨该榜单的排序有6个标准,并分配了不同的权重,包括:年度总收入(70%)、年度收入增长(10%)、净收入(5%)、开支比例(5%)、雇员平均收入(5%)、服务组合资产的范围(5%)。最终得分统计代表了每家公司在临床试验领域的财务健康、竞争优势和活动状态
从榜单中我们也能看出,药明康德已经是国内当之无愧的 CRO 领头羊,然而,只是 CRO 巨头,并不能满足药明康德的野心,成为整个医药界的操盘手才是CEO李革的最终梦想。
2000 年李革首次将 CRO 的模式带入中国,使一个发展中的中国看见了医药研发可以带来的巨大利益。但质疑也一直不绝于耳:这种客户指哪打哪的“外包服务”显得有点 low。因此,在外界给予的众多称号中,还有一个名字让李革难以接受——“医药界富士康”。
众所周知,富士康在代工市场已做到极致,尽管“全球最大的电子代工厂”的地位已经无法撼动。药明康德与它有类似之处,尽管在与众多制药巨头的合作中赚得盆满钵盈,但在从行业层次来看,是给大医药公司“打工”和做服务的,严重依赖大制药公司,在行业内难以“掌舵”。
诚然,对于药物研发动辄十余年甚至数十年的研发周期以及百万乃至上亿的花费,几乎没有初创公司或是心有抱负的科学家可以负担,他们只能将治病救人的药物在脑海中不停地重复。研发药物的品种、治疗的疾病类型、药物受众数量,这些关系到病人生死的关键问题,在那些掌握选择权的制药巨头眼中都要给资本市场让路。
“现在新药的数量远远满足不了病人的需求,唯一的办法就是让更多的人可以参与创新,把他的知识和经验有效地商品化。”这是李革给出的答案。
他一直希望,通过创建开放式的能力和技术平台,任何人任何公司的研发之梦得以实现。
药明康德执行副总裁、首席运营官杨青就曾表示,阿里巴巴针对消费者的平台、亚马逊网络服务帮助企业规模化成长的平台、台积电帮助全球半导体产业创新的平台给了药明康德很多启示。具体而言,药明康德正是参考了以上公司的平台逻辑,打破制药业的游戏规则,将药物研发变成一场接力赛——通过一体化平台,将药物研发的各个步骤拆分开,从设计、研发、测试到开发、生产,使更多有想法、有能力的人或初创公司参与进来,也许是手握分子结构图的化学家、或是刚刚合成一种小分子而未开展临床试验的初创公司,或是已经退休但经验丰富的老教授,每个人都可以在平台上找到他们的位置,每个人都可以将自身价值发挥到极致。
对于药明康德来说,一体化平台的建立也使药明康德成为一站式服务商,同时可以满足其他公司所有的外包需求,而不是单纯的药物开发,整个平台的知识和经验也能得到充分的利用和商业化。
化零为整,药明康德正在用它四两拨千斤的方式向世界制药巨头靠拢,建立最低的门槛,充分利用平台的价值及已积累的技术及经验,相信药明康德的创新模式会在之后中国医药产业从仿制向创新转型的过程中发挥重要作用。
长期关注生物技术投资的华创资本合伙人熊伟铭对 DT 君表示,李革的这种布局实际上已经展现出了非常强的作为国内药企领导者的势头,“这家公司会是中国药企非常重要的一个风向标”,他说。
至于药明康德最终究竟会发展为医药界“华为”、“富士康”还是如李革所希望的“阿里巴巴”,不同的人会有不同的答案,而一家药企能够吸引到这么多的标签,已经足够说明它的特殊性,这种特殊性的背后又暗藏着中国科技企业某些共通性:迎来前所未有的历史性机遇,也也面临着诸多新的挑战,能否迎来更大的发展空间将取决于其能否有更多原创性技术突破。
李革和他的“医药界的阿里巴巴”
一个能在市场站稳脚跟的医药研发服务企业,本身就具有相当程度的技术壁垒。而药明康德取得如今的成绩,离不开其背后的缔造者——“中国医药研发外包产业第一人”李革。
李革为中国药物研发所带来的影响,也远不止一家总市值超千亿生物科技集团。李革任药明康德董事长兼首席执行官至今,2008 年曾入选《福布斯》25 位知名美籍华人行列。
1989 年毕业于北京大学化学系的李革,和那个时代的优秀年轻人一样,希望出国深造,但如何在众多优秀学府中选择一个,让他游移不定。“如果你可以在纽约生活,那你就可以在全世界任何地方生存,”正是电视剧《神探享特》里的这句话帮助李革做出了选择,他决定前往美国哥伦比亚大学。

图丨李革
在哥伦比亚大学求学的几年,李革充分展现了他在化学领域的天赋和勤奋,仅用了三年时间就完成了博士学习。1993 年 4 月,他与导师等 4 人一起创立了美国新泽西州普林斯顿组合化学公司 Pharmacopeia Inc.,并协助公司于 1995 年在纳斯达克上市,取得了巨大的成功。
而在国内,有一个情况引起了李革的注意,那就是中国的新药研发主体仍然以科研院所和高校为主,专门从事研发的商业企业几乎为零。2000 年,同时具有医药研发技术背景和商业运作经验的他决定放弃在美国已获得的成就,回国再次创业。
2000 年底,他和刘晓钟、林涛、张朝晖三位伙伴一同成立了药明康德新药开发有限公司,将医药研发外包这种模式引进中国,因此被称为中国医药研发外包产业第一人。

然而,在当时,李革的这个选择并不被欧美医药界和风投界所看好,他们普遍认为,CRO 公司在中国根本没办法做起来,因为中国当时的整个医药研发市场还处于非常初级的阶段,不具备 CRO 发展所需的研发实力和商业土壤。
幸运的是,李革凭借自己的商业嗅觉找到了药明康德的第一个“伯乐”——江苏太湖水集团。这个药明康德的首个投资者,为这只“初生牛犊”带来了充足的资金和人脉。而相比从 0 开始啃中国市场的硬骨头,李革选择首先招揽国际客户。他在美国制药领域的经验也让药明康德很快拿到第一张订单。此后,公司业绩连续增长,并获得不少知名创投基金的投资。
刚起步的那段时间,药明康德可谓“国内国外两手抓、两手都要硬”:在国内,他积极招揽人才、布局软硬件设施,在国外,药明康德则大力拓展国际市场,其优质服务得到了大量知名药企的肯定。
在他的带领下,药明康德势如破竹,在成立的第 7 年(2007年)登陆纽交所,融资1.85 亿美元,成为第一家从本土走向国际资本市场的 CRO 公司,为医药界“中国研发”打了一剂强心针。
李革和他的药明康德在中国医药界发展中扮演着重要角色:借助药明康德的 CRO 服务,中国药企的实力得到提升,而药明康德也在通过其国际影响力为中国市场带来国外制药巨头的先进经验。

图丨2007年药明康德在纽交所上市
如果没有李革,很难想象中国的 CRO 将会是如何的姗姗来迟,但即便已经在纽交所上市,向世界证明了CRO 在中国的成功,也不足以平复李革的野心,因为他的心里药明康德的定义不该是一个“药厂”。
相比被称为“医药界的华为”,李革更喜欢被称为“医药界的阿里巴巴”,“打造一体化平台”才是李革心心念念的答案,在他的心里有个更大的舞台。2008 年,药明康德大刀阔斧的开始了他的变身之路。1 月,药明康德斥资近 1.6 亿美元收购了美国生物制药和医疗器械服务供应商 AppTec 公司,布局生物医疗及医疗器械领域,这是当时继联想并购IBM后的最大海外并购案例。
但并非所有人都和李革一样看到了药明康德的无限可能,资本市场中反对的声浪渐渐传出。2010 年 7 月,国际 CRO 巨头查尔斯河实验室对药明康德价值16亿美元的收购案遭到收购方大股东反对,最终宣布终止。

作为一个 CRO 起家的公司,市场对于其“不务正业”的态度也很快就表现在了股价上,2015 年 3 月,当季度财报公布后,药明康德的股价大跌 20%,而更让人吃惊的却是药明康德壮士断腕的态度。
2015 年 8 月,药明康德宣布与包括李革在内的团体达成 33 亿美元私有化约束性协议。李革曾对此表示:“我们想要保持创新,却不能得到正向的激励。回归私有化能够帮助我们更加大胆地投资平台建设,更加灵活地把握新兴机会。”
自 2015 年 12 月美股退市后,药明康德大刀阔斧的将旗下三类业务拆分上市:2015 年 4 月,旗下全资子公司合全药业(以医药合同定制工艺研发生产业务,即 CDMO 为主,为医药企业提供小分子创新药研发生产服务)登陆新三板,目前市值约 203 亿人民币;2017 年 6 月,旗下全资子公司药明生物港股上市,目前市值约 938.5 亿港元。
加上 A 股上市,药明康德成功完成 A 股、新三板、港股的上市计划,价值上千亿的中国生物科技集团自此起飞,其一拆三上市的方式也对药明康德系整体市值带来了最大化的推动。
2015 年从美股退市后,药明康德分拆为三大类业务分别上市。2015 年 4 月,子公司合全药业登陆新三板,2017 年 6 月药明康德另一家药明生物香港联合交易所上市,而此次药明康德回归 A 股,标志着“一拆三”全部完成,对千亿元市值发起“攻势”。

如今,李革喜欢这样描述药明康德:一个提供能力和技术的平台公司,让任何人、任何公司都可以研究发现新药和新的医疗产品来造福病患。
“在药明康德的研发平台上,一个人有新药研发想法的话,一张纸、一支笔、一张信用卡,就可以开药厂了。他只需要拿张纸,把想做的分子结构画一下,拿个手机拍张照送给我们,我们就可以帮着实现”,药明康德人力资源负责人赵宁曾如此表示。

2019-05-23 14:18:05