网信办公示互联网信息服务算法备案清单及原理,涉微信、网易、百度、淘宝、微博、抖音
8 月 12 日消息,根据《互联网信息服务算法推荐管理规定》,国家网信办现公开发布境内互联网信息服务算法名称及备案编号,相关信息可通过互联网信息服务算法备案系统(https://beian.cac.gov.cn)进行查询。

此次公告清单中,共包括 30 种算法,涉及网易、360、快手、微博、美团、优酷、百度、抖音、小米、天猫、淘宝、聚好看、苏宁易购、富途牛牛、微信、腾讯等企业或产品。
今年 3 月 1 日,互联网信息服务算法备案系统上线,具有舆论属性或者社会动员能力的算法推荐服务提供者,应当在提供服务之日起十个工作日,对算法主体信息、算法信息、产品及功能信息三部分进行备案。
互联网信息服务算法备案仅对备案主体所提供的算法推荐服务及服务中使用的算法推荐技术进行备案,信息由备案主体自行填报,该备案不代表对有关主体、算法、产品、服务等的认可,任何组织和个人不得将备案结果用于宣传和其他商业用途。

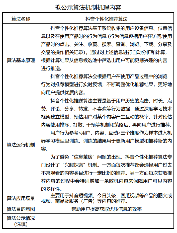
此外,网信办在查询系统中还透露了部分 App 的算法原理,例如抖音就是”基于系统收集的用户设备信息、位置信息以及在使用产品时的行为信息(包括用户的点击、关注、收藏、搜索等),进行自动分析和计算,根据计算结果筛选出用户可能更感兴趣的内容进行推送“。
据介绍,抖音运行机制主要是基于用户历史的点击、时长、点赞等行为数据,通过深度学习技术框架建立模型,预估用户对某个内容产生互动的概率,针对预估内容使用排序、打散、干预等机制和策略后,再向用户进行推荐。
字节跳动表示,目前这一算法主要用于抖音短视频、今日头条、西瓜视频等产品的图文或 视频、商品及服务(广告)等内容的推荐。
以下为网信办《境内互联网信息服务算法备案清单(2022 年 8 月)》。




▼ 抖音个性化算法机制

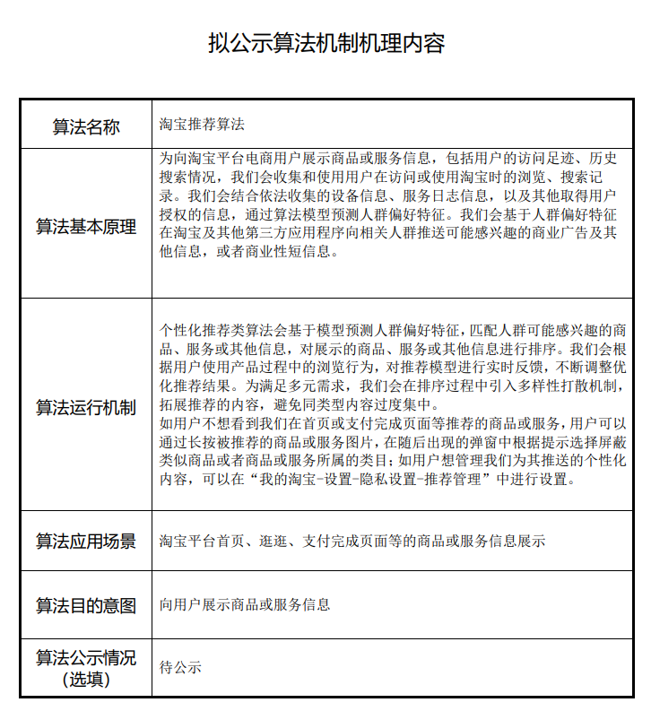
▼ 淘宝个性化算法机制


2022-08-13 10:05:35