顺丰控股:预计 2021 上半年盈利 6.4-8.3 亿元

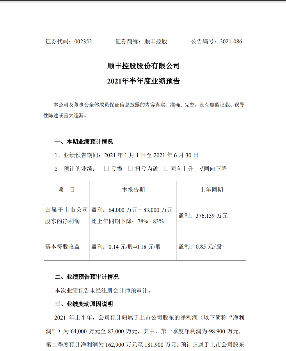
顺丰控股称,2021 年上半年,公司预计归属于上市公司股东的净利润为 64,000 万元至 83,000 万元,其中,第一季度净利润为 - 98,900 万元,第二季度预计净利润为 162,900 万元至 181,900 万元;预计归属于上市公司股东的扣除非经常性损益的净利润为 - 53,000 万元至 - 40,000 万元,其中第一季度扣非净利润为 - 113,385 万元,第二季度预计扣非净利润为 60,385 万元至 73,385 万元。
顺丰控股称,本报告期业绩变动的主要原因:2021 年是公司承前启后关键年,为把握国家产业升级、推动建设数字化供应链、促进制造服务业高质量发展的历史机遇,公司围绕增强综合物流服务能力、打造数字化供应链解决方案的发展方向,加速多元业务板块的市场开拓及网络资源投入(包括中转场地及自动化设备、干支线运力等),夯实运营底盘、提升处理产能,以缓解前期产能瓶颈并支撑各项业务未来快速发展,该等投入导致公司成本阶段性承压;同时,经济型快递产品增长较快,因该部分产品定价偏低,一定程度影响整体毛利率水平。此外,因今年第一季度春节期间响应原地过年倡导,公司给予留岗员工充分的关怀和激励,收派员、仓管员、中转运作员等春节期间在岗人员数量与薪酬成本明显增加,也对公司盈利能力带来临时一次性影响。
顺丰控股称,报告期内,公司持续审视各业务线的资源投放,加强速运网络、快运网络、仓储网络及加盟网络的场地、线路等资源整合优化,并持续开展中转场自动化设备升级改造,促使部分产能瓶颈得到缓解,资源利用率、营运效能等环比稳步回升。同时加强成本精细化管控,伴随业务量的增长带动固定资产成本摊薄,规模效应有所体现。此外,在第二季度生鲜时令旺季助推下,盈利性较好的时效快递业务量环比回升。综上,2021 年第二季度预计扣非净利润较第一季度环比增加 173,770 万元至 186,770 万元,业绩环比好转。

2021-07-13 23:57:06