不花钱的9种裂变方式
推广分为花钱和不花钱两种。花钱推广的效率高,但是纯靠花钱推广是不行的,因为迟早会被资本砸死。正确的做法应该是花钱推广带来的用户和不花钱带来的用户各占一定的比例。
那么不花钱的推广方式都有哪些呢?免费获取用户主要通过用户邀请用户,也就是大家常说的“裂变推广”,我盘点了9种高效裂变推广方式分享给大家,希望对大家有帮助。
一、邀请奖励裂变
邀请奖励裂变指的是为鼓励用户邀请用户,凡是用户邀请成功用户的,给予奖励。这类玩法分为几种:
1.分段奖励
用户只要邀请用户注册,登陆就给奖励。这里的奖励是分段的。比如注册,比如登陆。
分段的好处是门槛低,用户参与度高。通过一步步诱人吸引用户参与。
不好的地方是可能影响后面的留存。比如有些人带来的用户,没有留存等等。
2.多用户奖励
用户要邀请好几个好友,才能获得这个奖励。
对用户的好处是,看起来奖金比较多,一次到位,比较吸引参与。因为有些用户不做任务,是因为钱太少。
好的地方是,如果用户没达到任务,只完成任务的一部分,那么产品是有收入,没有成本,这样分担下来,整体获客成本也不高。
3.二级裂变
用户邀请来的用户,不仅有人头费,还有后续的分润。比如你邀请的用户,给产品贡献了30%的利润,那么你也会获得10%的利润。
好处是用户有了睡的收入。邀请用户的积极性会更高。如此会邀请更多的用户,以此形成正向循环。
4.邀请码
指的是用户邀请用户的时候,被邀请的用户可以填写邀请码,以此形成映射关系,填写邀请码的用户可以获得奖励,被填写邀请码的用户变成了师傅,也会获得奖励。
对用户的好处是。宣传的时候,不用带链接,二维码,带上数字就可以。避免内容被判定为广告。另外,用户填写邀请码拿奖励,可以增加一个收入途径。
二、助力裂变
这里指的是用户想获得奖品,必须做任务,比如邀请几个人关注公众号。
对用户的好处是只要完成任务达标,就可以免费获得感兴趣的礼品。如此可以激发用户的宣传积极性。
三、内容裂变
这里指的是你有很多好内容,分布在很多平台,曝光量很大。用户看到后,会主动分享,会来搜索使用你的APP。
内容裂变的优势是,用户对产品很认可。可以性价比很高的获取精准的优质用户,且留存也不错。
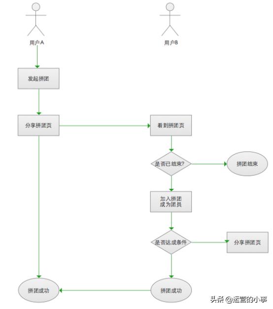
四、拼团裂变
这里指的是,用户要获得这个产品,至少2个人一起参与是可行的或者是性价比高的。如此可以激发用户邀请用户。
对产品的好处是可以性价比很高的获取精准优质用户。
五、分享红包裂变
这里指的是用户支付成功后,会提示分享给好友可以获取红包。
对用户的好处是用户只要分享了,就可以拿到红包供使用使用。另外,如果分享后他带来了用户,那还会有收徒奖励。
六、社交裂变
这里指的是一个产品,靠一个人是不能使用的或者用的不好,必须要靠至少2-3个人才能形成。
这种产品天生就是自带流量,用户拉人的主动积极性很强。所以我们在做产品的时候需要思考如何设计一种游戏,可以让用户发动身边的人来一起玩。
七、老带新裂变
这里指的是老用户可以有一个机会赠送新用户一个礼品。比较典型的是“瑞幸咖啡”,瑞幸咖啡的老用户邀请新用户可免费得一杯咖啡。
对用户这里的好处是,用户可以借花献佛,满足赠送的乐趣,激发分享的动力。
八、体验式裂变
这里指的是用户为了满足虚荣心,炫耀等等心理,主动在朋友圈宣传。常见的有支付宝盘点,晒足迹,晒勋章等等。
所以我们在做产品的时候需要思考,在什么场景之下,为用户展示什么,能满足用户的精神,心理需求。
九、储值卡充值
这里指的是账户共享的概念。一人买单,多人共享。贪图便宜是人性,如果用户发现,买一个会员,身边的人不用买,也可以享受的话。那么他就会主动宣传。如此产品的用户就主动增加了。
十、总结
以上是我们总结的裂变推广的几种方式。虽然形式不同,但是有规律可寻,本质上要做到以下几点:
1.要给用户好处
好处越多,裂变越快。好处越容易获得,裂变越快。
2.结合场景,玩法不同
比如邀请,比如拼团。比如分享红包。要找到适合自己的场景。
3.需要有种子用户
质量越高,裂变越快。
4.传播路径
设置多种传播路径,比如邀请码,链接。面对面。微博,微信,钉钉等等。
5.KOL
找到圈子里的KOL,帮你传播。如此,可以加速。
原创作者/公号:姑婆那些事

2020-05-06 09:30:30