打破ASML光刻机双工件台技术垄断!华卓精科拟登陆科创板
近年来,随着国家的大力支持以及国内市场需求的快速增长,国产半导体产业发展迅猛,而在关键的国产半导体设备领域也有了不小的进步。
比如在硅刻蚀机领域,北方华创实现了14nm设备的突破,同时也在去年实现了适用于8英寸晶圆的金属刻蚀机的研发和生产。已经登录科创板的中微半导体自主研发的5nm等离子体刻蚀机经台积电验证,性能优良,将用于全球首条5nm制程生产线。
但是在晶圆制造环节更为关键的光刻机领域,却仍与国外有着巨大的差距。目前荷兰的ASML是全球最大的光刻机制造商,占据了全球光刻机市场(按销售计)的近90%的市场份额,尤其是在高端的极紫外光(EUV)领域,ASML处于完全垄断地位,其一台EUV光刻机售价高达1亿欧元。而EUV光刻机则是实现5nm甚至是更为先进的制程工艺的关键。
近日,北京证监局披露了“北京华卓精科科技股份有限公司”(以下简称“华卓精科”)的第三期辅导工作报告,该公司拟登陆科创板。而根据华卓精科官网显示,其生产的光刻机双工件台,打破了ASML公司在光刻机工件台上的技术上的垄断,成为世界上第二家掌握双工件台核心技术的公司。
双工件台:光刻机两大核心技术之一
光刻机是制造大规模集成电路的核心装备。为将设计图形制作到硅片上,并在一颗芯片上集成数十亿、甚至上百亿的晶体管,光刻机需达到十几纳米甚至几纳米的更高的图像分辨率。
而光刻机性能的两大核心部件:一个是EUV曝光系统,另一个是双工件台。
在EUV曝光系统方面,中国目前还比较落后,主要是中科院长春光机所在研究。2002年,就研制国内第一套EUV光刻原理装置,实现了EUV光刻的原理性贯通。2008年国家极大规模集成电路制造装备及成套工艺科技重大专项将EUV光刻技术列为32-22nm装备技术前瞻性研究 重要攻关任务。长春光机所作为牵头单位承担起了极紫外光刻关键技术研究项目研究工作。历经八年的艰苦奋战,2017年,长春光机所的32nm线宽的EUV光刻曝光系统于通过了重大专项项目组专家的验收。
虽然该EUV光刻曝光系统与国际先进水平仍有不小的差距,但是从国产化角度来看,可以说是一个重大突破。
而光刻机另一大核心部件之一的工件台,在高速运动下需达到2nm(相当于头发丝直径的三万分之一)的运动精度,它的定位精度直接影响了 光刻出来的硅片的质量。 这也奠定了光刻机超精密工件台技术在超精密机械制造与控制领域的最尖端地位,被称为超精密技术皇冠上的明珠。
在2000年前,光刻设备只有一个工件台,晶圆片的对准与曝光流程都在上面完成。直到2001年,ASML推出了Twinscan双工件台系统,使得光刻机能在一个工件台进行曝光晶圆片,同时在另外一个工作台进行预对准工作,并在第一时间得到结果反馈,生产效率提高大约35%,精度提高10%以上。而随近年来技术的持续改进,双工件台的效率得到了持续的提升。
有资料显示,目前单工件台的光刻机的生产速度只有每小时80片,而双工件台,它的生产速度则可以高达每小时270片~300片。
虽然,相比单工件台系统来说,双工件台系统虽然仅是加一个工件台,但技术难度却不容小觑,对工件台转移速度和精度有非常高的要求。此前仅有荷兰ASML一家垄断,直到2016年,才被中国打破。
打破ASML垄断,国产双工件台系统诞生
2016年4月28日,由清华大学机械工程系朱煜教授担任负责人的研发团队历经5年时间研发的光刻机双工件台系统样机成功通过了国家科技重大专项“极大规模集成电路制造装备及成套工艺”(简称02专项)实施管理办公室的项目验收。
▲光刻机双工件台样机(图片来源:清华大学)
根据当时的报道显示,围绕双工件台系统的研发,该项目组“完成专利申请231项(其中国际发明专利41项),已获得授权122项;培养了一支近200人的研发团队,建立了高水平研发平台,为后续产品研发和产业化打下了坚实的基础。”
而此次准备在科创板上市的华卓精科的团队正是清华大学机械工程系朱煜教授领导的光刻机双工件台系统研究团队。
根据华卓精科官网资料显示,公司成立时间为2012年5月9日,由清华IC装备团队在清华大学及其下属“北京-清华工业技术研究院”和02专项的支持下创立,是一家肩负着专项重大科研成果产业化重任的高新技术企业。公司建立初衷在于将清华大学在02专项中积累的高端垄断技术落地产业化,通过“技术辐射&下行”的方式,面向国内市场提供产业界急需的高端零部件、子系统类产品。华卓精科主要从事半导体制造装备及其关键零部件研发、设计、生产、销售与技术服务。
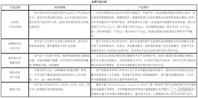
主营产品包含光刻机双工件台以及衍生产品——超精密运动定位平台和高性能主动隔振系统,同时研发生产更高技术难度的产品,如IGBT激光快速退火设备、静电卡盘、模块化磁浮运动平台等高技术产品。
华卓精科官网显示,其生产的光刻机双工件台主要应用于65nm及以下节点的ArF干式、浸没式步进扫描光刻机、KrF步进扫描光刻机,单台系列产品应用于i线、g线步进扫描光刻机及封装光刻机等。华卓精科表示,其生产的光刻机双工件台,打破了ASML公司在光刻机工件台上的技术上的垄断,成为世界上第二家掌握双工件台核心技术的公司。
根据公司2017年年报,华卓精科主要客户为上海微电子装备(集团)股份有限公司、浙江启尔机电技术有限公司、上海集成电路研发中心有限公司、中国科学院光电研究院等。
从新三板退市,转战科创板
为了推动公司的资本化运作,2015年12月11日,华卓精科834733.OC在新三板挂牌上市。
当时的资料显示,自公司成立至2014年12月31日,华卓精科营业收入仅为1106.958932万元,净利润36.414245万元,公司总资产4347.217138万元,净资产863.952303万元。
近几年,随着国产半导体产业的快速发展,华卓精科的营收及利润呈持续快速增长态势。
财报显示,华卓精科2017年营业收入为5410.22万元,较上年同期增长14.8%;归属于挂牌公司股东的净利润为1230.09万元,较上年同期增长70.17%;
2018年半年报显示,截至2018年6月30日,华卓精科实现营收3193.03万元,较去年同期增长44.53%;归属于挂牌公司股东的净利润为683.66万元,较去年同期下滑10.34%。而净利润减少的主要原因是2018年公司加大研发投入,自主研发支出比上年同期增长374万元,费用化后导致净利润减少。
由于新三板缺乏流动性,同时,随着更为具吸引力的科创板的政策的出台,华卓精科也开始计划转战科创板。2019年2月13日起,华卓精科终止在新三板挂牌,退市前市值为22.5亿元。
值得注意的是,在新三板退市之前,2018年,华卓精科在10月进行了一轮8700万人民币的战略融资,引入了中国国际金融股份有限公司、红星美凯龙、浑璞投资基金作为股东。11月,红星美凯龙及浑璞投资基金又参与了华卓精科的价值7587.50万元人民币的定向增发。而根据公告,增发募集的7587.50万元资金,主要用于公司半导体装备关键零部件研发制造项目、补充流动资金、偿还银行贷款、购买土地使用权。不过,在外界看来,华卓精科接连的两次融资似乎也是在为上科创板做准备。
清华朱煜教授为第一大股东
根据天眼查显示,作为华卓精科的创始人兼董事——现任清华大学机械系机电所所长朱煜教授目前是华卓精科的控股股东,持股比例为37.77%。
▲朱煜教授
此外华卓精科第四大股东——北京艾西众创科技发展中心(有限合伙)(员工持股平台,持股华卓精科5.82%)的第一大股东也是朱煜,持股15.71%。
此外,在前十大股东当中,公司董事长吴勇持股2.87%、董事徐登峰持股2.96%、董事张鸣持股3.95%、董事杨开明持股3.47%。
值得注意的是,根据华卓精科2018年的半年报,朱煜与徐登峰、张鸣、杨开明、尹文生、胡金春、穆海华、成荣等 7 位自然人股东共同签署了《一致行动协议》。
也就是说,朱煜实际上可能控制着华卓精科60%以上的股权。
小结:
从以上的介绍,我们不难看出,华卓精科确实在光刻机双工件台技术上拥有着自己核心的优势。但是,从市场的角度来看,光刻机双工件台的客户主要还是光刻机整机厂商。而目前近90%的光刻机市场都被ASML所占据,虽然国内也有上海微电子、中电科四十五所、中电科四十八所等厂商和研究机构进行光刻机的研发,上海微电子还研发出了中端的投影式光刻机,但它们在整个光刻机市场的出货和影响非常的小,这也使得华卓精科虽然看上去营收和利润增长很快,但是实际的营收和净利润规模却很小,一年的营收可能还不如ASML一台EUV光刻机的销售额的1/10高。
不过,即便如此,华卓精科在光刻机双工件台技术上的突破,也为我国自主研发65nm 至 28nm 双工件干台式及浸没式光刻机奠定了基础,其战略意义远高于其所带来的营收及利润。
而且,我们也应该用发展的眼光来看问题,随着国产半导体产业发展的加速,国内对于光刻机的需求也在快速增长,根据预计2019、2020 年我国光刻机市场空间约为37.68 亿美元、51.12 亿美元。而在国产替代的大趋势之下,国产光刻机产业有望迎来高速发展。
编辑:芯智讯-浪客剑

2019-11-21 15:23:05