养老行业门户网站可行性分析报告
无论是从商机角度还是老年人的需求,养老都已经成为资本竞相追逐的新“风口”。

一、市场环境 1.1背景及政策扶持
十九大政府报告中,健康中国成为国家未来五年的发展重要规划,同时伴随着我国人口结构老龄化已然而至,未来养老健康产业在我国将迎来历史上的黄金时期。
根据人口统计数据显示:
我国从1999年进入人口老龄化社会到2017年的18年间,老年人口净增1.1亿。预计到2050年前后,我国老年人口数将达到峰值4.87亿,占总人口的34.9%。

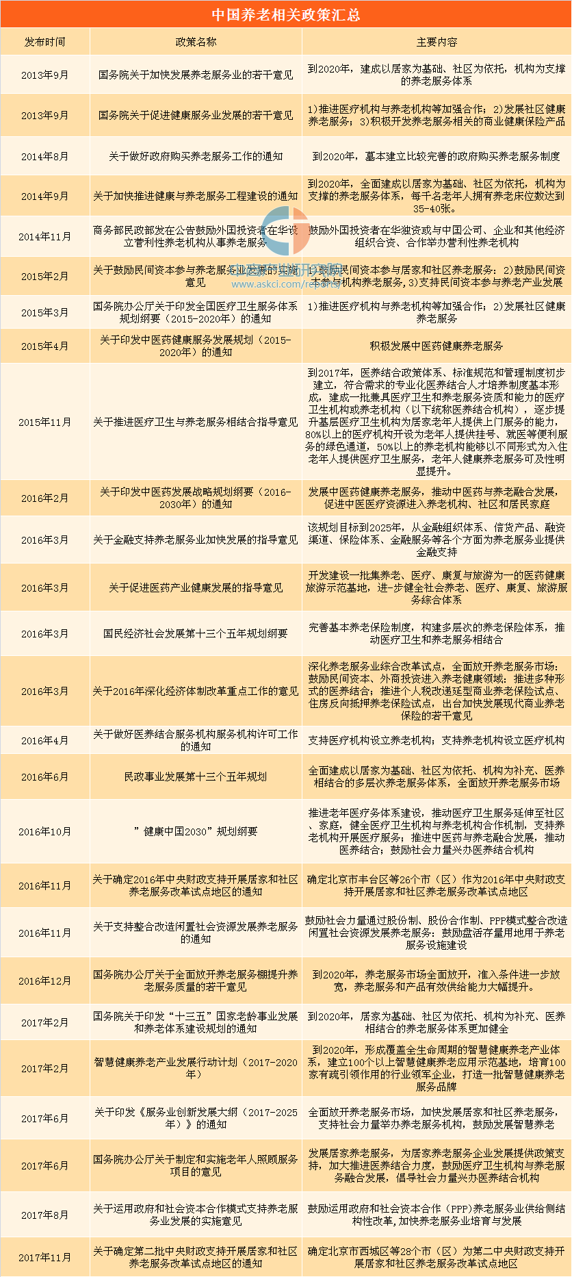
为应对老龄化问题,国家制定了符合中国特色基本国情的“居家为基础、社区为依托、机构为补充、医养相结合”的养老方针。同时政府也愈加重视养老问题,近几年来颁发了一系列有关养老的政策,各地政府结合当地实际情况发布了不少养老相关政策,相关政策汇总如下:

(图片来源:中商产业研究院)
2016年,我国养老服务机构2.85万个,养老服务机构床位数达到780万张,每千老年人口养老床位数33.8张,这与发达国家床位数相比有较大差距。我国老年人对养老机构的需求有较大的缺口,养老机构床位数供给远小于需求,供需矛盾十分突出,根据相关机构预计,到2018年我国养老服务机构数量将突破3万个。

就当前而言,中国的养老产业已经形成养老金融业、养老用品业、养老服务业和养老地产业四大板块相互融合的态势,其中,养老金融业是核心板块,中国目前30到59岁的潜在老龄金融服务对象约有6亿左右,这意味着巨大的消费潜力。
1.2市场规模
由于我国的养老产业才刚刚开始发展,尚无真正成熟的模式,也没有以养老产业为主业的上市公司,并且养老产业作为一个涉及极广的新兴市场,有待进一步开发。
根据社科院2016年发布的《中国养老产业发展白皮书》,预计到2030年中国养老产业市场可达13万亿元。
所以无论是从商机角度还是老年人的需求,养老都已经成为资本竞相追逐的新“风口”。养老产业细分市场众多,主要包括养老地产、养老金融、养老服务和老年用品四个领域。资本蜂拥养老细分行业。
1.3行业趋势

数据说明:
从百度搜索指数可以看出,养老越来越得到人们的重视,关注度逐步上升,人们更加愿意选择个性化、多样化的健康养老服务。
如上图,搜索养老院,可以看到“养老院”的相关词分布情况,从这些相关词中我们可以了解到:
- 养老服务正成为资本新的选择,特别是高端养老院建设;
- 人们比较关心养老服务收费价格,收费不透明,信息不公开是行业需要解决的痛点。


从以上数据,我们可以发现养老行业关注者有以下三个特点:
- 30~49岁的用户比较多,这些都是对养老有潜在需求,提前规划的用户。
- 男性和女性用户关注占比均衡,养老是普遍需求,没有男重女轻的说法。
- 沿海发达地区关注度更高,相较于内陆地区的用户,这些地区的用户经济状况更好,文化水平更高,思想上更超前,接受新事物。
李克强总理于2015年首次提出“互联网+”行动,随后,发改委、民政部和全国老龄办联合下发通知,提出要在养老领域推进“互联网+”行动,提倡养老服务要适应“互联网+”的发展要求,大力发展与养老相关的大数据、移动互联网、物联网等“互联网+”新型养老产业。
因此可以说,“互联网+”技术的迅速发展,也为银发浪潮下的养老产业带来新的发展机遇。
但互联网养老服务并没有像老龄化那样“来势汹汹”,在老年群里中,互联网养老服务资源严重失衡,特别突出在以下几点:
- 网络社会中的老年人处于被忽略的地位。尽管互联网日渐普及,但老年用户比例很低。以微信为例,5.49亿活跃用户中,50岁以上的人仅占2.3%;与中青年人群相比,老年人在互联网显然是“小众群体”。互联网生产商和服务商把大部分注意力集中在年轻人身上,以致老年人的需求往往被忽略。因而,鲜有专门针对老年人的手机应用,而与养老相关的互联网产品则更为少见。
- 产品设计缺少对老年人的人文关怀。互联网本身给人们带来了便捷的生活,但很少有产品注意到老年人需要的是更加便捷的一键式操作服务应用。对于他们而言,看似方便的滑屏、翻屏、搜索、返回都是颇具难度的“技术活”。现在很多产品都具有多种功能,以致老年人难以掌握。
- 网络安全是互联网养老最大的掣肘。在使用互联网的老年人中,很少有人使用互联网金融应用,这与子女的“教导”有关。因为很多老年人的子女反复叮嘱其不要在网上做与钱有关的事情,且老年人中也流传着诸多老年人上网受骗的故事。老年人掌握的互联网安全知识较少、接受新鲜事物较慢、对网络欺诈的识别能力较弱,是网络诈骗中最容易受害的人群。互联网养老的普及,需要建立在老年人能够独立完成支付的基础上,故而必须解决网络安全问题。
- 线下服务质量影响老年人的用户体验。老年人与年轻人最大的区别在于,他们很少购买虚拟的产品和服务,其需求大部分都要以线下形式完成。尽管互联网企业一定程度上能够控制线上服务的质量,但无法控制线下的情况。例如,一些使用互联网购买线下服务的老年人认为,质量参差不齐让他们对互联网养老服务敬而远之。
互联网最重要的理念是共享,而互联网养老就是将不同人群通过互联网进行串联,以更大程度地提升养老服务质量。但只有线上平台的共享是不够的,还需要线上与线下互联、网络平台与养老机构服务衔接。
门户网站作为养老行业信息发布的“制高点”与“风口”,直接面向的是老年用户,为用户提供的是与养老行业相关的信息、资讯和服务,重要性突出表现在下面几方面:
- 养老行业整合的需要。养老行业门户网站的内容具有很强的专业性和权威性,对于处在养老行业的机构与企业来说是非常重要的。养老行业门户网站可以将本行业的企业和服务聚集在一起,为企业提供发布和寻找专业信息和用户的平台,帮助企业发拙更多的潜在目标客户。
- 为企业寻找目标用户。养老行业门户网站的一大特点就是目标用户匹配度高,来到行业门户网站的用户的需求一般都是该行业相关,所以企业可以很方便的发掘出更多的潜在用户,为企业的发展和良好形象的树立提供用户基础。
- 方便满足用户的需求。养老行业门户网站中的内容都是与本行业相关的各类信息,所以用户在搜索引擎中找到门户网站后可以在找到所有与该行业相关的信息,很方便的满足目标(老人)用户的各项需求。
- 及时发布行业信息。养老行业门户网站作为行业信息的风口,用户能及时的看到自己需要的内容。如法律条文修改后的及时发布、国家政策的修改文件等。这些都是用户想要第一时间知道的,时效性要求较高的信息。
- 帮助企业进行产品销售。线上产品销售已经成为一种主流趋势了,企业可以通过在养老门户网站中发布自己的线下服务产品,这样不仅极大地方便了老年用户提前了解或购买,还可帮助企业增加销售渠道。
但目前市面上并没有一个具有品牌影响力的“连接器(门户网站)”,能够在老年用户中形成影响力,在行业中树立权威,将老年用户与养老机构企业连接起来,为老年用户提供养老全流程线上指引服务,为养老机构企业提供信息展示与潜在用户挖掘。
1.6竞品选择

根据搜索指数和行业影响力,报告选取了“枫网”(湖南本地)、“养老信息网”、“养老网”三个平台作为竞品分析对象。
1.6.1平台定位
- 枫网:国内中老年人网络媒体和互动平台。(湖南综合排行靠前的站点)
- 养老网:专为养老机构和老年用户提供养老相关信息及配套服务,是一个方便、快捷、可靠的养老生活指引平台,让每一个养老机构和关注养老的用户成为改变养老现状的原动力。
- 养老信息网:集社会新闻信息、老年人生活信息、养老信息及全国养老院查询平台等各类与老人相关的综合信息为一体的综合型门户网站,为中国1.3亿的老年人提供丰富的网上服务。
1.6.2产品结构图
(1)枫网

从产品结构图中可知,枫网为中老年人提供了新闻资讯、互动交友、情感咨询、法律援助、老年理财等实用性特殊服务以及为中老年人量身定制的电子商务平台,基本上可以满足老年人的信息获取、社交、生活服务等需求。
但因为太全,导致了功能的堆积,造成整个网站混乱臃肿,无疑给用户增加了使用压力和难度。
(2)养老网

养老网因为定位就是聚合和展示机构信息的平台,所以在功能设计时着重于机构的信息检索展示、机构服务(招聘)这两块,相对于“枫网”来说,面向对象更精准。
(3)养老信息网

从产品架构可以看出,养老信息网提供了与老人生活息息相关的一些服务,如生活信息、社保、健康保健、养老院查询等,同时,也为养老机构提供了建设指引,每个栏目都有目的指向性,功能合理归类隐藏。
1.6.3产品功能

- 从总体功能来看,枫网功能更丰富,涉及场景更多。
- 枫网与养老信息网根据用户兴趣,设立了论坛版块,大大加强了用户间互动,增强了产品使用粘性。
- 三个平台上的内容都是采用平台自创、第三方平台抓取和UGC的模式。
- 老年旅游作为当前热门的旅游产品,目前还只有枫网开设了针对老人用户的旅游板块。
- 三个平台都注重移动端的发展,都拥有自己的微信公众号。
1.6.4页面排版

(枫网,首页+列表)

(养老网,首页+列表)

(养老信息网,首页+列表)
- 养老信息网的首页内容从视觉效果上来看,明显比其它两个平台要杂乱,信息承载冗余。
- 三者的信息列表页并没有多大的区别,前两者信息列表采用了纯文本的形式,而养老信息网采用了图文结合,相较于浏览体验来说,图文形式更适合老年用户浏览。
- 枫网与养老网在导航栏设计上一样,只摆放一级菜单栏目,二级菜单全部内置,养老信息网则将一、二级菜单全部陈列,菜单太多,容易导致用户选择困难。
- 目前养老产业产品、服务定位不清,不能满足老年用户需求;
- 营销手段过于传统,传播力不足,知名品牌少;
- 养老类专业网站少、内容匮乏、更新慢、体验差;
- 养老服务企业机构发布频率低,网上涉老信息分散,难发现;
- 老年人群网络应用能力低,没人教不会用,产品设计较为复杂的不会运用。
- 互联网发展迅速,养老产业和老年人未跟上时代发展的步伐,目前发展空间巨大;
- 目前互联网养老公司都注重细分领域,却忽视了老年人群本身的客群特性,他们需求特殊,对网络认知度低,单一产品难以满足他们的需求;
- 老年人对产品忠诚度高,认可某样产品后,会持续关注;
- 目前市面上还没有一家形成行业影响力的养老类分类信息专业网站。
- 内容输出。针对老年用户兴趣爱好,开设不同栏目,实时更新行业最新动态,内容来源有UGC、平台原创、第三方平台抓取等。
- 用户体验。针对老年用户使用习惯,优化产品设计风格、内容排版、交互细节。
- 用户角色。针对不同用户需求,设置个人用户与企业用户两种角色。
- 互动交友。增加内容评论及社交,重组老人新的人际关系。
通过大量的免费咨询、大小热点新闻、服务吸引老年用户浏览,形成固定的客户群体,保持较高的点击率和行业影响力,然后吸引养老服务企业进驻广告和产品投入。
具体盈利模式有:
- 广告盈利
- 付费会员盈利
- 在线商城盈利
- 抽成盈利
目前项目团队成员涵盖运营、产品、设计、媒介、文案编辑、前端开发、后端开发,人员配置完全满足产品运营与开发全流程。
4.2成本支出
前期项目支出成本主要是人力成本(工资)、软、硬件成本(服务器、域名、开发框架购买、短信服务)、市场开拓、运营成本(SEO、PPC)、后期维护升级成本。
五、总结
专业权威的养老行业门户网站如果能够整合行业优质资源(资讯、养老服务、养老金融、旅游、社区等),就能切实解决老年人获取信息的鸿沟。
同时还需针对老年用户的上网习惯,优化产品设计、风格、内容,让老年用户在一个站点找到所有需求,让产品体验更轻松更快乐。
本文由 @人杂添堵 原创发布于人人都是产品经理。未经许可,禁止转载
题图来自 pexels,基于CC0协议

2019-05-21 19:17:46