iPhone 11全曝光9月10日发布;官方自曝新款vivo NEX屏幕面板
Hello 大家好,这里是「科技V报」,我是龙二,昨天,vivo NEX产品经理李翔在微博上自曝,下一代vivo NEX手机将保留3.5mm耳机接口,现在,他又在微博上放出了一张手机前面板的照片,如果不出意外的话,这应该就来自于下一代的vivo NEX了,
从照片中可以看到,新机将采用曲面屏的设计,而且屏幕的曲率非常大,与OPPO展示的瀑布屏如出一辙,屏占比应该会非常的高。此前,有消息称,vivo已经解决了屏下摄像头技术所共同面临的“纱窗效应”,这样来看,新款的vivo NEX首发这一技术的可能性就很高了。另外,在这张图中,有细心的网友可能已经看到了,面板下方的有一些手绘的图案,看上去下一代的vivo NEX可能会采用上下平切的设计,配合正反面双曲面玻璃的覆盖,视觉观感应该会非常的震撼,期待一下!
此前,苹果官方公布召回消息,确定即将召回2015年中期生产的部分MacBook Pro笔记本电脑,召回原因是:这些批次的电脑内置的锂电池,有过热自燃起火的风险,而且召回产品中,已经发生了6起发热事件报告,存在燃烧风险。
现在,有外媒放出最新消息称:在2015款MacBook(Retina,15英寸)因电池过热隐患被召回之后,美国联邦航空局(FAA)正在采取进一步措施,明确禁止被召回的MacBook Pro被带上飞机。
美国联邦航空局一位发言人表示,任何带有召回锂电池的设备,包括MacBook Pro,都不允许在飞机上使用。目前国内航空公司尚未实行这一项限制,但如果你手中正在使用这一批次的电脑,建议尽快联系苹果售后,更换电池,以消除安全隐患,而且目前苹果正在为受影响的设备开展免费更换电池的服务,抓紧时间检查一下吧!
此前一直有传言,一加正在秘密的准备一款大屏设备,现在刘作虎终于证实了它的存在,并在推特上进行了公布,确定新机将定名为OnePlus TV。
随后一位一加社区的代表在论坛中表示:“除了用自己的品牌命名之外,我们相信没有其他名称可以最好地代表我们的价值,愿景和自豪感”。新机的logo较为简单,就是在原本一加的logo右侧加上了TV两个字母,一加称该Logo的设计“受到经典几何级数的启发,这可以从许多经典艺术形式中看到,例如古老的印度教符号,曼陀罗和著名的古希腊神庙”。
此前有消息称,一加的电视新品将于9月26日正式发布,现在看来还是非常有可能的,另外,消息中还提到,OnePlus TV将运行Android系统,尺寸在43-75英寸之间,按照一加的调性,新品在配置以及外观的设计上都会比较极致,价格也一定是个惊喜,拭目以待!
华为的Mate 30系列应该是最近大家最为期待的安卓机型了,现在有最新消息显示,两款型号分别为TAS-AL00以及LIO-AL00的华为新机现身了工信部,入网时间是2019年8月7日,支持全网通和双卡双待,但比较遗憾的是,工信部并未放出这两款新机的“证件照”。
于是网友们纷纷猜测,这对应的很有可能就是即将要发布的华为Mate 30系列手机。综合此前的消息来看,华为Mate 30 Pro正面将会采用刘海瀑布屏的设计,屏占比超高,且有着较大的屏幕曲率,刘海中保留3D结构光人脸识别,背部则是采用了奥利奥造型的徕卡四摄,至于标准版的Mate 30,
有消息称,其也会采用刘海屏的设计,但是刘海的宽度会有所减小,内部也会取消3D结构光人脸识别功能,现在距离新机的发布还有一两个月左右的时间,对该机感兴趣的朋友,可以再持续的关注一下!
昨天,DJI大疆正式发布了OSMO Mobile灵眸手机云台3,作为第三代手机云台产品,新机在外观方面做了较大幅度的调整,最大的变化就是,新机采用了可折叠的设计,在收纳性方面的表现更为出色。
据官方介绍,灵眸手机云台3整机重量为405g,手柄采用15°倾角设计,握持操作更舒适,同时,新机还加入手势控制、智能跟随3.0等智能功能,可适配DJI Mimo应用程序,在操作的时候也更加的方便!灵眸手机云台3采用三轴机械结构,内置高精度无刷电机,可根据云台姿态进行实时调整补偿,消除画面抖动,实现无损防抖。对于喜欢拍摄VLOG的用户来说,非常的实用。
该机上市单机版售价699元,套装版则售799元,在单机版的基础上增加了灵眸收纳包和灵眸手持三脚架,整体来说性价比还是非常高的,不知道各位还满意吗?
大家都知道,realme作为OPPO的子品牌,其目前发布的几乎所有机型,都采用的是OPPO一直在使用的Color OS,这样做虽然省事儿,但却无法为realme品牌自己的粉丝,提供一些特属的功能。
不过现在好了,近日realme首席执行官透露:realme正在开发自己的系统UI,但遗憾的是,他并未透露realme OS(暂且这么叫)的细节信息,据了解,该系统UI将基于Android Q进行开发,预计将会在今年年底或明年年初正式发布,具体与Color OS有多少不同,或者说在realme OS中会提供哪些与众不同的功能,目前都还不清楚,喜欢realme手机,或者已经入手了realme品牌手机的用户,不妨关注一下!
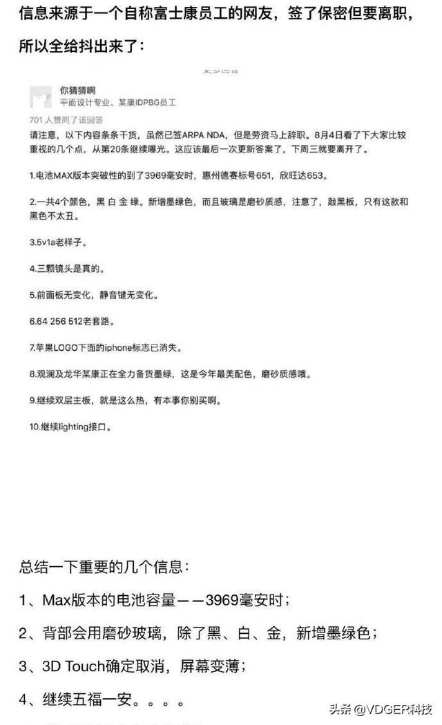
关于即将要发布的iPhone11,现在网上爆出了一些更为具体的消息,一位自称是即将要离职的富士康员工爆料,
今年的iPhone 11一共有四个配色,分别是黑色、白色、金色和墨绿色,而且新增的墨绿色玻璃为磨砂质感,另外,Max版本将内置3969mAh的电池,全系依旧标配5V/1A的充电头,后置三摄实锤,前面板则基本没什么区别;静音键设计不变,背部则是会取消苹果logo下方的iPhone字样,内存继续64GB起步,同时提供256GB和512GB可选,另外 消息中还提到,今年的iPhone确定已经取消了3D Touch功能,但Lightning接口会继续保留。
今天,还有最新消息显示,今年的iPhone将于9月10日星期二正式发布,另外有一个好消息是,美国已经确定将推迟对苹果等产品加征额外的关税,所以今年的iPhone价格可能会相对稳定,不会出现明显的上涨,不知道各位有没有入手的打算呢?

2019-08-14 23:20:13