王者荣耀主播又作妖,造谣QG打假赛被发律师函,还曾在巅峰赛骂麟羽
相信小伙伴们平时都有自己喜欢的主播,无聊或者累的时候也会去看看直播。但有一些主播的手段一点都不上流,甚至编造爆料来哗众取宠,最近被警告了,赶紧来看看事情经过吧!
QGhappy近几周的表现都非常一般,在换上二队之后依然陷入连败的漩涡无法自拔,直接导致净胜分不够,近几年唯一一次无缘季后赛。虽然有粉丝抱怨这个成绩如果在东部就能够进季后了,这就是分区不公平,但如果QG自己成绩够好或者少输几场哪里会出现现在的情况呢?
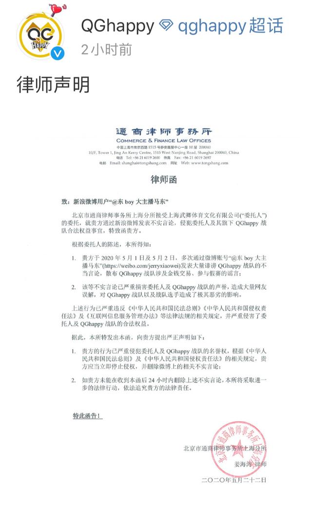
不过这些都是QG自己表现不好,接下去的世冠预选赛努力就是了。但总有奇怪的人出来作妖,比如某王者荣耀主播。这名主播在微博上表示QG连败是假赛,是有队员涉及金钱交易,给人一种真的掌握了什么圈内人的感觉。但在被QG俱乐部发了律师声明之后直接删微博,可见就是一波哗众取宠的操作。
该主播不仅发虚假信息,还在巅峰赛当中阴阳怪气。不知道大家还记不记得之前麟羽巅峰赛马超被喷菜的经历,就是该名主播先挑事,然后爱思回嘴口吐芬芳。最后导致的结果就是爱思被罚钱,而该名主播只是禁播一天。
希望官方能够加强对主播的管理,比如这次的事件就应该严肃处理。大家认为现在的主播整体素质如何?

2020-06-27 15:06:32