教培硝烟再起:从C端到B端,互联网巨头重划势力版图

图片来源:unsplash
深圳龙华区一些学校的新型教室里,学生们正在使用全新的物联设备学习天文地理相关的知识,这些设备都会一一投射到数字世界,并汇集到深圳市龙华区教育大数据中心平台。据深圳市龙华区教育科学研究院信息科技部主任陈庆涛介绍,龙华区76所学校,目前在这个平台上的使用人数有26.9万人。
在陈庆涛看来,每个学校最核心的区域是教室,所以应该从教室开始改造。未来的学习应该是打破场域的,应该是线上和线下结合,而目前,AI已经进入所有的教育场景了。一方面,AI作为教师和学生的助手,既能帮助教师完成诸如批改作业这样重复性的工作,又能辅助学生完成在线学习;另一方面,AI在家长群体中也同样适用,很多教师不在的场景都能通过AI来完成。
这些改变背后的技术推力来自腾讯。腾讯教育副总裁王帅带领的团队希望帮助学校建立数字化的教育场景,让人工智能技术在教育领域发挥最大的价值。5月,腾讯在2019腾讯全球数字生态大会上正式成立智能教育联合实验室。此时,腾讯、百度、阿里均已在智慧教育板块布局,并很快形成规模。
从BAT开始征战在线教育到现在,互联网巨头在线教育的布局的重点已从C端逐步往B端转移。在C端,经历了在线题库、教育O2O、外教1对1等几轮风口和投资后,开始思考盈利问题。在B端,这些巨头们希望利用技术、信息服务、数智化等解决“互联网+教育”最内核的问题——教育资源的重新配置和整合。
如果将在线教育的发展分为上下半场,那么2018年就是一个分水岭。2018年之前,BAT等互联网巨头的战场在C端,一方面他们通过自身的平台和流量优势在内部孵化自己的教育产品,另一方面通过投资线教育创业公司来弥补自己教育上的短板。2018年之后,互联网巨头们齐刷刷的将目光聚焦到学校、教育机构等与教育相关单位,通过AI等技术打造智慧校园正在逐步成为BAT在B端赛道的第一选择。
利用平台切入在线教育
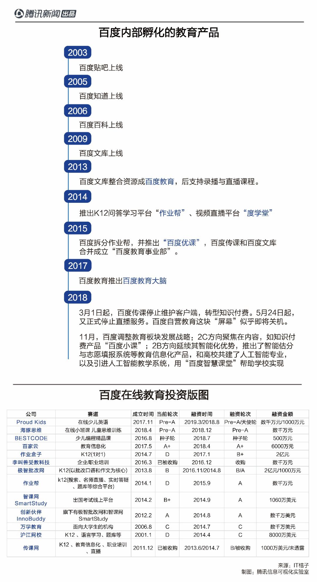
在教育领域,百度算是先行者。2003年,百度通过搜索功能链接了百度贴吧,之后的5年里,百度知道、百度百科、百度文库相继上线。2006年,阿里巴巴成立“淘宝大学”,为淘宝卖家服务。2013年,腾讯在QQ2013正式版中增加了PPT等教育相关功能。
观察BAT2013年前在教育领域的布局发现,2013年之前BAT主要利用自身平台优势,切入与教育相关的领域,目的是连接用户,形成最初的分享平台。
2013年,百度整合百度文库的资源成立百度教育,2014年1月,腾讯上线腾讯精品课。此后,BAT在强调平台的连接性的同时,开始加大对教育内容的投入。不过此时,在BAT的眼里,在线教育还“不成气候”。
2014年,欢聚时代CEO李学凌的一番言论彻底将在线教育推出水面。2月25日,李学凌在YY独立教育品牌“100教育”的发布会上宣布,“未来两年投资10亿元,托福、雅思线上强化班终身免费……”
托福、雅思等留学培训是新东方等传统教育培训机构的看家本领,YY的这一举动无疑是打中了“新东方们”的“七寸”。为了应对YY的“宣战”,在之后的一个月里,新东方全力推动纯粹在线公司的发展和布局,并与腾讯成立合资公司——北京微学明日网络科技有限公司,共同研发基于移动端的英语学习产品。
YY和新东方在外语在线培训的“角逐”只是2014年在线教育战场的一角。K12领域和在线职业培训领域,BAT也在摩拳擦掌,跃跃欲试。
2014年,百度先后推出 “作业帮”和视频直播平台“度学堂”抢滩K12在线教育; 腾讯直播课程平台“腾讯课堂”上线,主攻在线职业培训领域,并实现了和QQ的打通。
此后,BAT在教育领域布局进一步接近教育的核心,即教育精品内容。
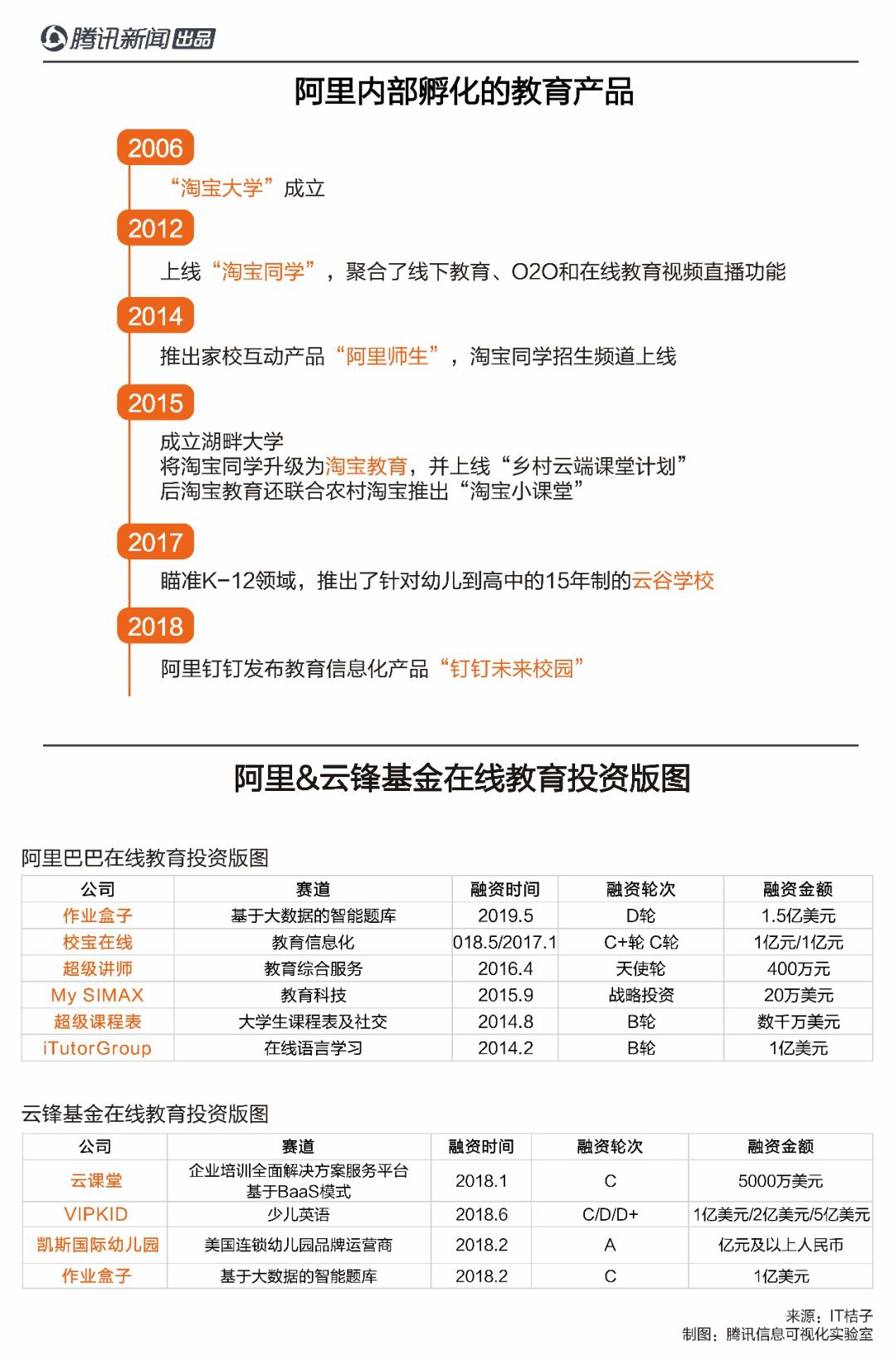
2015年,百度拆分作业帮,推出“百度优课”,百度传课和百度文库合并成立“百度教育事业部”。同年,阿里成立湖畔大学,将淘宝同学升级为淘宝教育并上线了“乡村云端课堂计划”,后淘宝教育还联合农村淘宝推出“淘宝小课堂”。 腾讯也开始发力,腾讯课堂上线移动版APP,手机QQ和微信都上线“智慧校园”,推出“QQ学校-师生群”。2016年,腾讯更是重磅推出K12直播APP“企鹅辅导”。
2003年到2016年,BAT的在线教育的发展,经历了从聚焦平台到聚焦教育内容的过程,而当时的四大门户网站之一的网易却走了一条与BAT相反的道路,即从提供免费内容产品作为流量入口,逐渐向在线课程转化,最后形成一整套教育产品矩阵。

2006年,网易推出第一款云端产品“有道词典”,并凭借口碑效应迅速占领大学生用户。2014年,基于“有道词典”的流量支持,网易有道开始试水“有道学堂”、“有道口语大师”等碎片化和游戏化的轻型教学模式。2016年10月,有道学堂正式更名为有道精品课,课程品类包括 K12、语言培训、公考等各个领域。
与BAT刚开始从平台切入在线教育不同,“网易教育一开始做的就是内容生意”,网易有道 CEO 周枫曾公开表示。
为了找到高品质的教育内容,有道2016年 10 月推出了“同道计划”,投入 5 个亿孵化了 20 个教育工作室。工作室的老师只负责生产内容,技术支持、用户流量导流等其他非内容的事项由网易有道提供专业的解决方案。
2018年4月17日,网易有道获得慕华投资、君联资本亿美元以上的A轮投资,估值11亿美元。2019年5月,网易有道启动赴美IPO。
“与BAT相比,网易在在线教育的打法刚开始更为科学。因为教育最重要的一环是教育内容和服务,流量、工具、平台基础设施、交易虽然也很重要,但用户在线教育试错成本很高,没有高质量的教育内容和服务,消费者很难为此买单,BTA的在线教育布局也就很难形成闭环”,有业内人士对《深网》表示。
为了补齐自身在教育内容方面的短板,手握“重金”的互联网巨头开始投资在线教育垂直领域中的“独角兽”,寄希望通过外部投资来补足其在线教育服务上的短板。
C端教育版图完成“圈地跑马”
纵观BAT在线教育的投资版图可以发现,2014年开始,他们便开始了“买买买”的模式。以下是腾讯《深网》整理的数据对比:



据IT桔子不完全统计,2014年至今,腾讯投资的在线教育公司共有27个,阿里巴巴和云峰基金投资的有11个,百度共投资了13个在线教育公司。这些公司分布在K12、教育信息化、素质教育、语言培训、知识付费、考试培训、学前教育等各个垂直细分领域。
在花钱这件事上,BAT 的重点也略有不同。腾讯在线教育投资“遍地开花”,基本涵盖了K12、教育信息化、素质教育、语言培训、知识付费、考试培训、学前教育等各个垂直细分领域。
百度的投资更偏重于技术型导向的创业公司,例如极智批改网、百家云、海豚思维等公司。
阿里巴巴早期投资比较少,除了早期投资的TutorABC、超级课程表、超级讲师等几个项目外,就只有云锋基金投资的VIPKID、作业盒子、凯斯国际幼儿园、云学堂、校宝在线等项目。
从投资轮次上看,腾讯和阿里入场轮次以B/C/D/F等中晚期居多,而百度投资的项目大多以A轮及天使轮居多。
除BAT等互联网巨头外,2018年在线教育C端市场又迎来了新的竞争者,他们也希望通过自身的流量优势在教育领域分一杯羹。

2018年最先挤入在线教育C端赛道的是今日头条。2018年初,今日头条推出内容付费平台好好学习。3个月后,又投资智慧校园信息服务商晓羊教育和美国互联网创新大学Miverva。5月,今日头条上线自己的少儿在线英语产品gogokid对标VIPKID。12月又推出AI在线外教英语产品aiKID。
2018年入局的还有京东和美团点评。2018年8月,京东教育在线平台同时在京东官网和APP上线,重点发力K12和资格证考试、职业教育等成人教育领域,宣称要在一年内完成1000家机构入驻,通过流量促成交易。
避开巨头扎堆的K12,美团则把关注点放在了留学板块。2018年4月,美团点评发布了留学申请规划平台“留学频道”,计划将留学院校、留学服务机构、留学咨询师信息线上化和标签化,进行精准推荐,拓展完善留学产业链。
至此,头部互联网公司逐步完成了自己在线上教育C端赛道“圈地跑马”。
而以新东方、好未来为代表传统教育领域的老牌巨头,除了发力自身的线上业务外,也在通过投资入局新兴的创业公司。据IT桔子资料显示,新东方在教育领域的投资案例为50余起,好未来更是达到90余起,超过了BAT对外投资的总和。
值得注意的是,在线教育的头部项目几乎都接受了新老巨头的投资。
例如,好未来和阿里云锋基金都投资了作业盒子,校宝在线的投资方既有蚂蚁金服也有好未来。
对此,慕华投资合伙人李恒表示,互联网巨头手握充裕流量,而好未来、新东方等老牌教育企业拥有基础稳固的品牌形象,该领域的创业公司为了寻求更有说服力的品牌背书和更大的人群触达,极易走向新老巨头的庇护。
C端盈利难题
“教育本身重在优质产品的提供,并不依赖于流量”,俞敏洪曾如此评价互联网巨头在线教育投资热潮。资本加持可以暂时解了在线创业公司的资金之渴,但难以解决其自身的盈利问题。
“由于普遍存在续费率低、获客成本高、烧钱快的特点,在线教育C端赛道,除了新东方在线和学而思网校等老牌教育机构的线上业务外,大部分在线教育都处于亏损状态”,某在线教育公司高管对《深网》表示。“在线教育潜在用户的获取需要投入较高的营销成本,一般占到整个销售额的20%-30%,有的甚至更高,所以目前大部分在线教育公司绝口不提盈利情况。”
据爱分析调研,少儿语培和K12辅导的在线1对1,获取一个用户的平均获客成本在7000-8000元左右,高的甚至在万元级别,占到客单价一半以上。(获客成本的计算,是营销销售费用除以每一位新增付费学员,包含获取Leads的费用和销售人员的提成)
获客成本高,转化率低,如果创业公司不能探索出盈利的模式,又没拿到资本续命,最终只能走向倒闭。“学霸1对1”和“上海理优一对一”的破产就是最好的例子。
融资A轮即盈利、并成功IPO的在线教育公司“跟谁学”让不少在线教育公司看到了盈利的希望和方向。
2019年6月6日,在美国上市的在线教育公司“跟谁学”凭借K12双师直播大班课在2018年实现扭亏为盈。
在线直播大班课是一种不限定人数、多采用一主讲老师搭配一辅导老师的双师模式进行授课的课程形式。主讲老师负责课堂上的教授,而辅导老师/班主任则肩负起课下辅导及服务的职责。
“跟谁学”创办初期,创始人陈向东将公司时定位于连接老师和学生的教育O2O平台。之后的两年内,“跟谁学”一度传出缺钱、裁员等消息,这一段时间陈向东自曝“常常四点多就醒,在床边发呆”。2017年“跟谁学”正式推出在线直播大班课高途课堂,“跟谁学”逐步转向B2C模式,聚焦to C业务,全力聚焦在线直播大班课发力K12大班课。
2017年“跟谁学”付费课程注册人数为6.5万人,2018年就达到55.23万人,翻了近十倍,在线大班模式的规模效应开始凸显。2018年跟谁学收入约4亿元,营收增速 307.16%,净利润1965万元,增速122.6%,实现扭亏为盈。
“跟谁学”转向在线大班直播模式之前,学而思网校在探索大班直播课的路上已经走了2年个年头。
2015年寒假,学而思网校首次尝试用大班直播的模式开始招生,但结果并不理想。首战不利,学而思网校在秋招开始储备辅导老师。有了这些储备,转过秋季学期的2016年寒假,学而思网校直播招生迅速扩展到数千人。这是辅导老师在这一模式下的首次登场。
辅导老师的入局,使得K12大班直播模式在可行性验证完毕的基础上,进一步获得了“可规模化”的验证。在2017年7月发布的2017财年年报中,学而思网校营收增长144%,在线课程占好未来总营收的比例从4.1%升至5.2%。
辅导老师的入局,显然成为撬动K12在线直播大班课规模化增长的关键点,也成为2019年上半年巨头布局的重点。
在gogokid、aiKID项目先后折戟后,今日头条开始在大班直播课发力。2019年5月,今日头条秘密孵化的K12网校“大力课堂”正式上线,瞄准小初高,主打大班课,采用“主讲老师+辅导老师”的模式。为快速搭建网校业务,头条还以2000万元的价格收购了一家互联网数学教育平台清北网校。
B端成“新战场”
2018年,随着线上流量和人口红利的逐渐消失,消费互联网的高速增长已不可持续,越来越多的企业开始 “更换引擎 ”,通过数字化转型和智能化变革来开发新的动能。在这种背景下,产业互联网将成为一下个浪潮。在这一年,BAT三巨头都都完成了组织架构调整,腾讯发力 to B,阿里强调赋能,百度all in AI,背后指向都是产业互联网。
在这个背景下,已经在在线教育鏖战多年的互联网巨头们齐刷刷的将目光聚焦到学校、在线/线下教育机构、教育有关单位等B端领域。
这种变化在2019年上半年更为明显。2019年3月3日,阿里钉钉发布“未来校园”解决方案,助力中小学校园教育数字化转型;2019年5月22日,腾讯正式发布腾讯教育战略,通过线上+线下的方式,向学校、教育机构、个人等提供智能教育解决方案;2019年5月上旬,百度智慧课堂业务被划分至百度智能云事业群,百度云正密集向学校、教育机构等单位寻求合作。
腾讯、百度、阿里等互联网巨头都将教育B端市场作为主赛场,但三家的打法各有不同。
阿里巴巴“钉钉未来校园”主要为中小学校提供“校园数字化管理平台+校园智能硬件”整体解决方案,瞄准教育“数智化。
“以学习者为重心,让教育更简单,是钉钉在教育领域的初心,钉钉将是未来数智化校园的统一入口” ,阿里巴巴集团合伙人方永新表示。
如果用一句话归纳“钉钉未来校园”在教育B端的打法,可以归结为一句话:继续深耕“家校互动”领域,打造集家校信息服务、支付、数智化于一体的统一入口。
在推出“钉钉未来校园”之前,阿里巴巴早于2014年开始布局“家校互动”领域。2014年6月,阿里巴巴推出“阿里师生”,为幼儿园、小学、初高中阶段的家校提供包括通知、消息、通讯录、班级群、应用中心在内的服务功能。2015年,“阿里师生”与北京市教委合作研发了“北京市中小学健康管理家校合作系统”,为北京市中小学校及学生家长提供免费服务。3年后,“阿里师生”更名为“师生家校”。
由于“家校互动”产品市场参与者众,阿里巴巴不满足于自己打造产品,还参与了教育信息化整体解决方案SaaS服务提供商校宝的C1轮和C2轮融资。
如果说“家校互动”让阿里巴巴占住了教育B端的一个服务入口,那么将支付宝接入则是更大的一盘棋。
2017年7月14日,支付宝和北京蝉鸣联合发布K12教育缴费产品“校易收”。学校接入支付宝缴费后,可以向家长推送缴费通知单。家长只需打开支付宝,搜索“中小学”功能,点击“教育缴费”,根据提示选择学校、输入信息获取缴费账单,即可一键支付相关费用。2018年1月5日,宝鸡市成为国内首个政府教育系统接入支付宝教育缴费平台的地区。
信息服务、支付、数智化,5年的时间,“钉钉未来校园”成为阿拉巴巴布局教育B端的统一入口。
腾讯教育业务版图主要依托云服务、大数据和AI底层能力,为校园搭出智能“基础建设”,目标是为学校提供全场景的智能化服务。
腾讯教育定位是“工具”和“助手”,腾讯云副总裁、腾讯教育副总裁王涛在2019腾讯全球数字生态大会智慧教育分论坛上多次强调。“我们希望通过新技术助力教育公平和教育资源共享,但不是通过某一个产品去解决,而是作为一个工具和助手。比如与教育的主管部门合作,用技术的力量去辅助推进教育公平。比如双师课堂,视频直播这样的一些技术,让一些边远地区的孩子,也能够享受比较好的一些资源。”
腾讯教育副总裁王帅表示,腾讯做教育最核心的能力是3C,即连接(Connection)、内容(Content)和社会责任(Commonweal)。关于连接,王帅表示,腾讯是一个做连接的公司,依托于微信、QQ等平台,可以更好地连接在教育过程当中各方参与的主体。他举例,腾讯云、大数据,物联网,可以更好地做物与物的连接,系统与系统之间的连接,打通在教育过程当中的一些信息孤岛,推动教育体系的数字化、网络化和智能化。
王帅相信AI在教育数字化方面有很大想象空间,因为它可以针对一个人的特点去做到个性化的学习,把个人所需要的基础知识的学习压缩到更短,这样个人就可以有更多精力投入到某个垂直领域的学习中。“比如一个数学天才,如果我们更早发现他是数学天才,就应该让他在数学这个垂直领域去用更多人生。”
腾讯对教育产品的梳理始于2018年9月进行的组织架构调整,将散落在6个BG中的20个教育产品重新梳理,形成统一的“腾讯教育”业务板块。目前,腾讯的教育业务共有9条业务线和9条技术线。在业务线中,腾讯教育云、智慧校园、智慧幼儿园等主要集中在“智慧校园”这个闭环之中。
与阿里不同,擅长“连接”的腾讯通过为政府、教育机构、学校等提供技术解决方案和教育工具,最终在具体使用中完成产品触达C端用户,形成toBtoC的路径。
以腾讯2019年推出的少儿编程平台“扣叮”为例。“扣叮”并不直接面向C端的学生招生,而是联合当地教育培训机构,向他们提供包括工具、内容及师资一体的编程教育,通过服务学校来完成学生触达。
对于腾讯教育通过To BTo C的打法来撬动智能教育生态,王涛表示,“教育场景本身很复杂,仍无法根据一个简单的模式去界定To B还是To C,相较于商业模式,产品的共享性和互通性更为重要”。
“百度在教育上可用的资源非常丰富、布的点也很多,投入的资金也不算少。但是,百度在教育上的战略依然是模糊不清的”, 新东方在线副总裁潘欣曾这样点评百度教育。
2019年5月上旬,百度教育事业部被撤销。对于此次调整,百度方面称,属于企业正常的业务架构调整,旨在进一步整合和优化资源,更好实现战略协同与共赢。整合后,原教育事业部针对ToC业务——文库和阅读并入搜索公司用户产品;ToB产品百度智慧课堂则并入百度智能云,这意味着未来,百度将把教育ToB作为重点方向。
与阿里做统一入口及腾讯做“工具”和“助手”不同,百度教育B端的打法聚焦于AI+教育,这也是百度之前“All in AI”战略在教育领域的延伸。
“百度教育推出的第一个不依赖流量的教育ToB业务是‘百度智慧课堂项目’”,一位研究百度教育的业内人士对《深网》表示。
2017年9月,百度教育to B产品“百度智慧课堂”上线,以辅助教师备课、授课为核心功能,涵盖初级教育到高等教育,并和教务系统打通。百度方面亦投入巨大资源支撑智慧课堂发展。原百度教育总经理张高曾透露,百度教育在2017年下半年开始了B端用户拓展,三个月内即拓展了1000所学校,并计划在2018年覆盖5000所学校。
2018 年3 月,百度宣布“启航校园计划”,面向校园开发者提供最低价格的云资源,覆盖基础云、智能运营、大数据, Dueros等技术服务。
2019年2月27日,百度教育正式发布了“AI+教育”四大产品:百度教育智慧课堂解决方案、人工智能教育解决方案、VR教育产品和面向高校的人才培养合作方案。
眼下,“智慧课堂”业务已经被拆分到百度云业务下面,“这不仅会带来教育渠道的资源,也让百度云在获取学校与机构客户中多了一个切口”,上述业内人士对《深网》表示。
除BAT外,在线教育“实力选手”网易教育围绕“有道”展开的B端业务。“有道智云”为开发者、企业和政府机构等提供自然语言翻译、文字识别等OCR等服务及行业解决方案的云服务平台;“有道易投”和“有道智选”为B端客户提供商业推广(广告)服务。
发力在线教育B端业务的不仅是互联网公司,一些To C的传统培训品牌也开始提供To B业务。
2018年4月,好未来宣布推出面向全教培行业的To B产品“未来魔法学校”,全方位开放学而思内部的教学教研以及设备资源。8月,好未来将To B业务和公立校业务放到极高的战略地位。
“好未来业务的转型一部分原因是受到2018年2月出台的校外培训机构专项治理行动的相关规定的影响,国家对C端培训的整顿越来越严,做To B服务的公司数量越来越多”,有业内人士对《深网》表示。
显然,新老巨头们新一轮的较量,ToB显然已经成为主战场。
本文转载自微信公众号“腾讯深网”,作者安然,编辑康晓。文章为作者独立观点,不代表芥末堆立场,转载请联系原作者。

2019-08-17 10:26:15