阿里巴巴减持后,美年健康连跌5天
在股价一周跌超29%,市值缩水近200亿后,美年健康终于对“阿里减持”做出回应。
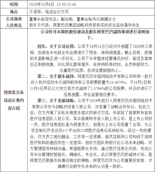
11月6日,美年健康召开电话会议,对本周股价异动和阿里减持一事进行说明。美年健康表示,此次阿里巴巴的减持计划,是阿里巴巴根据市场情况做出的策略。阿里巴巴作为公司重要投资者,对健康行业数字化未来的认识是一致的。
“公司于2019年底引入阿里作为战投入股公司。经过一年的磨合,双方员工相处融洽,工作有一定进展。”美年健康还提到,“虽然互联网公司和线下连锁医疗机构的基因存在一定差异,但双方团队积极讨论公司未来战略,双方管理层将持续沟通,希望能取长补短。”
至于阿里网络减持原因,美年健康并未披露。对此,国信证券通过公开资料进行推演:
1)控股股东及其一致行动人本身具有资金需求,减持原因有迹可循。2)阿里及云峰并未被认定一致行动人,但近期公告使得阿里+云峰潜在具有被认定一致行动人可能性。3)爱康国宾预计同受疫情冲击,短期内并非资产注入良机。4)若控股股东及一致行动人因自身需求减持,阿里+云峰潜在具有动力规避成为控股股东。5)体检是阿里“双H”战略重要一环,此前人事调整及IT平台建设有序进行。6)疫情冲击影响逐渐克服,出售美因基因股权和潜在并购体系外成熟门店有望实现全年扭亏。
此前,11月4日盘后,美年健康发布公告称,3日收到公司5%以上股东阿里巴巴(中国)网络技术有限公司出具的《关于所持美年健康股份变动的通知》。截至11月3日,阿里网络通过深圳证券交易所大宗交易系统累计减持公司股份合计5399.26万股,占公司总股本的1.3794%。经过此次减持,阿里网络及其一致行动人持有股份从此前的5.64亿股降至5.10亿股。
这次减持套现后,阿里网络和一致行动人持有的美年健康的股份下降至13.0276%,不过,依旧是第二大股东。
除战略投资者阿里外,机构投资者也在减持美年健康,本周卖出超6亿。在美年健康放量跌停的周三,龙虎榜数据显示,五家机构席位合计卖出5.47亿元。周四,美年健康连续第二天跌停。当天龙虎榜显示,两机构合计卖出1.41亿元,国信证券深圳振华路卖出6618万元,深股通卖出4728万元并买入5080万元。
不仅外部投资者在卖,公司高管也在抛售。据美年健康公告,公司实际控制人俞熔先生的一致行动人徐可先生于2020年11月2日和11月3日通过深圳证券交易所大宗交易系统合计减持公司股票1338万股,占公司总股本的0.34%。以上述两个交易日的平均股价估算,俞熔共套现2.1亿左右。
阿里减持,机构“出逃”,高管也在套现,美年健康的股价承压严重。本周,美年健康五个交易日都在跌,总共下跌了29.28%,市值蒸发了195亿。截至周五收盘,美年健康的市值已经跌破500亿。而2018年年中之时,美年健康市值曾一度高达800亿,稳坐“大健康第一股”的宝座。
撇去外界因素,美年健康自身业绩也不容乐观。据了解,2019年,美年健康业绩遭遇“滑铁卢”,一年巨亏8.66亿元,而上一年度公司盈利了8.2亿元。2020年,美年健康的境遇也未见好转。公司此前公告显示,美年健康前三季度营业收入44.19亿元,同比减少29.61%;归属上市公司股东的净利润-5.17亿元,同比减少232.15%。
不过,美年健康依然有信心在年底时“扭亏为盈”。美年健康称,随着新冠疫情影响的减弱、各项政策的支持以及大众对自身健康关注的需求正在逐步释放,公司经营业绩呈持续回升态势。
相关文章
-
李开复:未来几年,中国最赚钱的工作是什么?
文章来源:老铁商城2019-10-29 -
2019年全球十大突破性技术
文章来源:老铁商城2019-10-29 -
科学家为什么钟情艺术?因为数学和绘画、音乐有相似的美感
文章来源:老铁商城2019-10-20 -
价格上涨“劝退”用户,奈飞为何逆流而行?
文章来源:老铁商城2019-10-18 -
王思聪“股权遭冻结”又上热搜!王健林当初给的“练手资金”还好吗?
文章来源:老铁商城2019-10-18 -
滴滴宣布开放城市交通指数数据集 助力交通领域科研发展
文章来源:老铁商城2019-10-18 -
A16Z合伙人:那些“连错都谈不上”的技术预测
文章来源:老铁商城2019-10-18

2020-11-12 15:27:28