打色情擦边球,杜蕾斯被市监罚81万
天眼查消息显示,杜蕾斯关联公司上海曼伦商贸有限公司于7月8日被上海市徐汇区市场监督管理局处罚81万元,处罚原因为发布广告含有淫秽、迷信、恐怖、暴力、丑恶的内容。
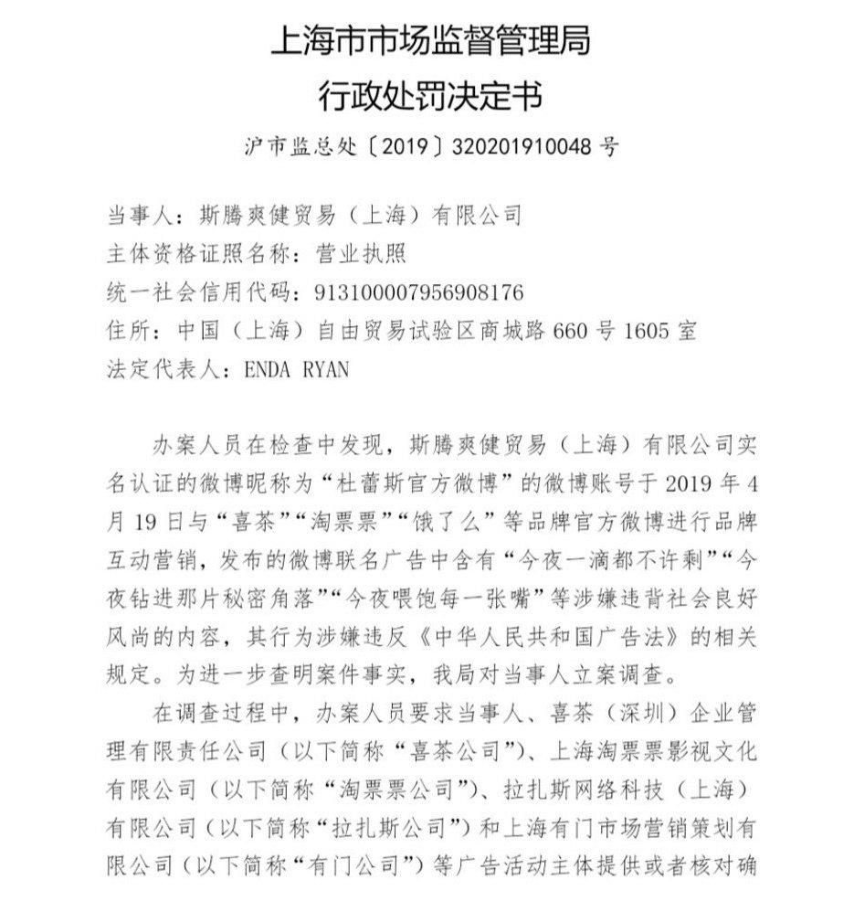
值得注意的是,这已经不是第一次杜蕾斯方面相关产品广告被亮红牌,早在去年4月19日,由斯腾爽健贸易(上海)有限公司所认证的“杜蕾斯官方微博”的社交账号,就因在该社交平台上与“喜茶”、“淘票票”、“饿了么”等品牌方官方社交账号进行品牌互动营销过程中所发布的“今夜一滴都不剩”、“今夜钻进那片隐秘角落”、“今夜喂饱每一张嘴”等联名广告内容,被上海市市场监督管理局下发了行政处罚决定书。事由为“发布广告妨碍社会公共秩序或者违背社会良好风尚”。
关于此次杜蕾斯的联名广告,有网友当时甚至直接在其官方社交平台下方直指喜茶,称该内容确实引起人的不适。
当然,这亦只是杜蕾斯作为备抓眼球的广告文案大师被亮红牌的其中一个原因, 据上海市市场监督管理局行政处罚决定书显示,早前杜蕾斯关联公司上海曼伦商贸有限公司就于2017年9月上架一款震动棒,并于2018年6月更新这款产品网页宣传,原因为其广告宣传违背社会良好风尚。
有网友表示其被处罚的广告,确实内容有些低俗。
不过尽管被处罚,亦不能影响其在广告界的“超常”发挥,比如苹果公司刚刚在10月14日发布了首款5G iPhone12,杜蕾斯便紧随其后的在当天发布了一条文案内容为“5G很快,但你可以慢下来”,更是引来大量网友的关注,甚至直接登上该社交平台的热搜榜。
针对此次被处罚,有网友在社交平台上发表了自己的看法,称杜蕾斯本来所经营的面积主要就是避孕套,其广告很难不涉及敏感内容。当然也有网友调侃到,此次被罚81万的广告费,也就相当于给杜蕾斯又打了一次广告,这一波“强势”宣传,效果不会太差。

相关文章
-
李开复:未来几年,中国最赚钱的工作是什么?
文章来源:老铁商城2019-10-29 -
2019年全球十大突破性技术
文章来源:老铁商城2019-10-29 -
科学家为什么钟情艺术?因为数学和绘画、音乐有相似的美感
文章来源:老铁商城2019-10-20 -
价格上涨“劝退”用户,奈飞为何逆流而行?
文章来源:老铁商城2019-10-18 -
王思聪“股权遭冻结”又上热搜!王健林当初给的“练手资金”还好吗?
文章来源:老铁商城2019-10-18 -
滴滴宣布开放城市交通指数数据集 助力交通领域科研发展
文章来源:老铁商城2019-10-18 -
A16Z合伙人:那些“连错都谈不上”的技术预测
文章来源:老铁商城2019-10-18

2020-10-23 19:20:49