三氯甲烷超标1472倍!名创优品指甲油上药监局“黑名单”
上海药品监督管理局发布了《2020年第1期化妆品监督抽检质量公告》。公告显示,产品名称为“一步可剥指甲油”,规格为7ml/瓶,批号为9C19,代理商为名创优品(广州)有限责任公司,生产企业为伟思客(天津)生物科技有限公司的产品,三氯甲烷含量达589.449μg/g,国家标准限值0.40μg/g,由此推算超标1472多倍。
公开资料显示,三氯甲烷属于化妆品禁用物质,且属于2B类致癌物。三氯甲烷有中等毒性,可经消化道、呼吸道、皮肤接触进进机体,对肝脏、肾脏也有毒性,对人体的危害极大。
在上海药监局检测报告中,由于该企业对检测结果表示质疑,在经深圳市药品检验研究院复检之后,检测结果仍不合格。
9月26日,名创优品对此回应称,这些不合格商品去年被抽检,责任在供应商。
然而,就在9月24日,名创优品还向美国证券交易委员会递交招股书,股票代码“MNSO”。
01
便宜没好货?频频曝出“质量门”
这不是名创优品的产品第一次因质量问题上榜相关质检部门的“黑名单”。
2018年,名创优品就曾因旗下一款名为壹加壹珠光带刷眼影笔(古铜色)被检出有害物质砷过量被宁波市食品药品安全信息公示平台曝光。经了解,眼影中检出的微量重金属可能来自天然矿物,但化妆品主成分中对铅、汞、砷等有害物质的含量有严格的含量限制,其中,砷在化妆品的限值为每公斤小于等于2毫克,上述不合格产品被检出含砷14mg/kg,超标6倍。
2019年,上海市市场监督管理局在公布的一期密胺餐具抽查结果中,名创优品因旗下一款名为“KaKao Friends”RYAN单耳苹果碗的产品因三聚氰胺迁移量(4%乙酸)项目不合格登上“黑榜”。名创优品官方当时表示商品已下架。据了解,三聚氰胺迁移量(4%乙酸)不合格的密胺餐具,在使用过程中三聚氰胺可能会迁移到食品中,存在危害人体健康的风险。
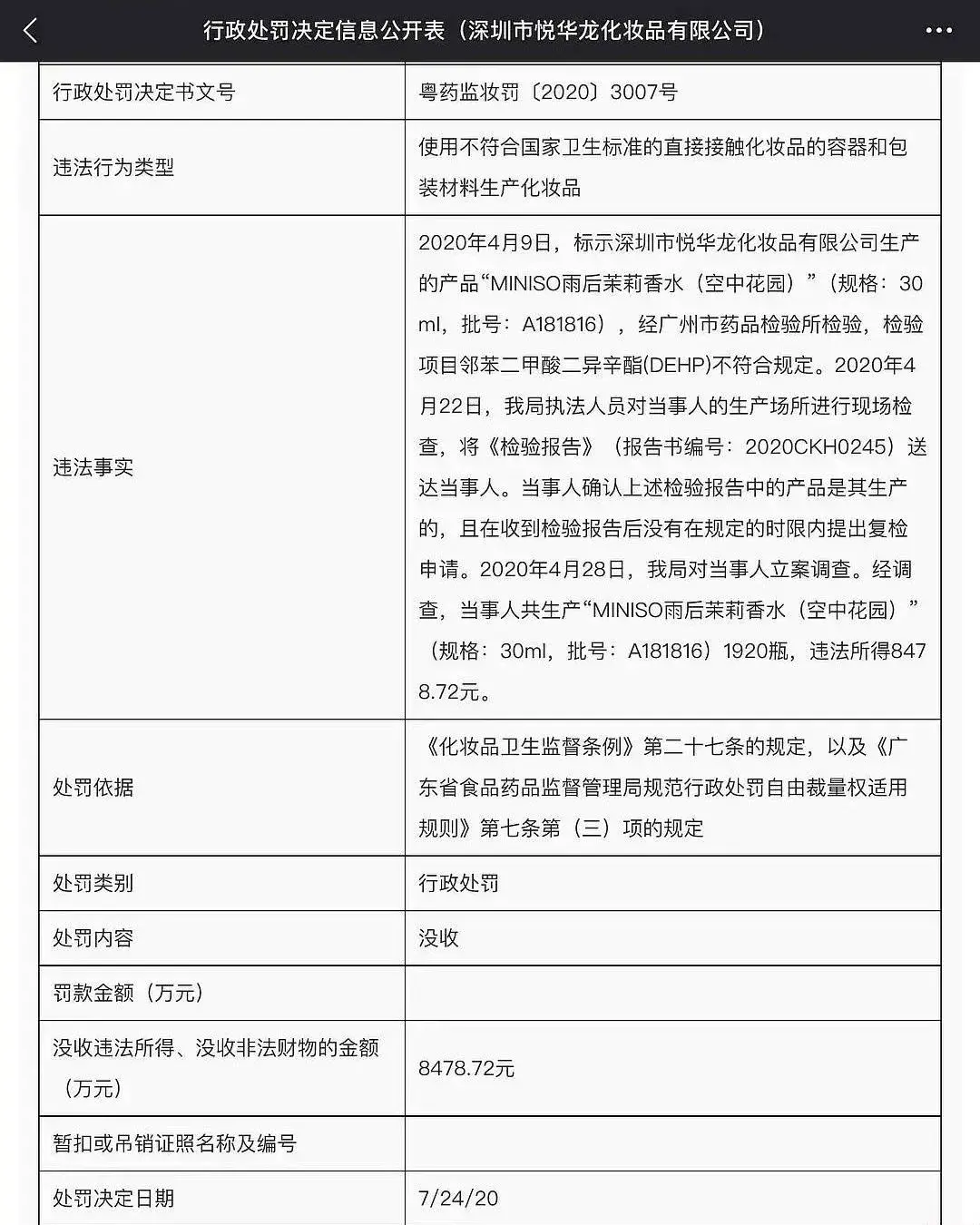
2020年4月,根据广东省药监局公布的行政处罚决定书显示,名创优品售卖的、标示深圳市悦华龙化妆品有限公司生产的“MINISO雨后茉莉香水(空中花园)”(规格:30ml,批号:A181816),经广州市药品检验所检验,检验项目邻苯二甲酸二异辛酯(DEHP)不符合规定。名创优品官方当时亦表示,相关商品已下架。据了解,邻苯二甲酸二异辛酯(DEHP)是一种邻苯二甲酸酯类化合物,在人体内发挥着类似雌性激素的作用,可干扰内分泌,严重的可造成男子生殖问题,增加女性患乳腺癌的几率。
02
赴美IPO,疫情期电商业务增长300%
公开资料显示,名创优品创立于2013年,由叶国富和日本青年设计师三宅顺共同创办。品牌主推“年轻人都爱逛”的生活好物集合店,以实惠、优质、高颜值商品吸引年轻客户群体。
在产品质优价廉以及中国第一批90后正式迈向社会的双重作用下,名创优品自创立以来迅速扩张,7年开店超4200家,一度成为零售界黑马。2016年开始,名创优品还与Hello Kitty、漫威、迪士尼等17个全球知名IP合作,推出联名爆款,进一步锁定年轻消费群,提升品牌价值与知名度。
据9月24日名创优品向美国证券交易委员会(SEC)递交IPO招股书中显示:名创优品2019财年收入为93.94亿元人民币,2020财年(2019.7-2020.6)收入为89.79亿元人民币。
虽然今年受疫情影响,一季度和二季度营收分别为16.3亿元和15.5亿元,同比下降25%和38%。但在国内疫情严峻的1-2月,名创优品在线下门店关闭50%的情况下,电商业务却增长了300%。国内疫情缓解后的3-4月,名创优品的多数门店业绩快速恢复七到八成,部分区域门店业绩恢复到100%。
据了解,此次名创优品赴美上市将募资1亿美元(约合人民币6.82亿元),主要用于扩张全球门店和零售网络,升级仓储和物流网络、进一步提升数字化运营系统等。
如今,上市在即又曝出“质量门”相关问题,名创优品还能如愿敲钟吗?
相关文章
-
李开复:未来几年,中国最赚钱的工作是什么?
文章来源:老铁商城2019-10-29 -
2019年全球十大突破性技术
文章来源:老铁商城2019-10-29 -
科学家为什么钟情艺术?因为数学和绘画、音乐有相似的美感
文章来源:老铁商城2019-10-20 -
价格上涨“劝退”用户,奈飞为何逆流而行?
文章来源:老铁商城2019-10-18 -
王思聪“股权遭冻结”又上热搜!王健林当初给的“练手资金”还好吗?
文章来源:老铁商城2019-10-18 -
滴滴宣布开放城市交通指数数据集 助力交通领域科研发展
文章来源:老铁商城2019-10-18 -
A16Z合伙人:那些“连错都谈不上”的技术预测
文章来源:老铁商城2019-10-18

2020-10-22 20:45:07