长城宽带100万打包转让,你的光猫押金退了吗?
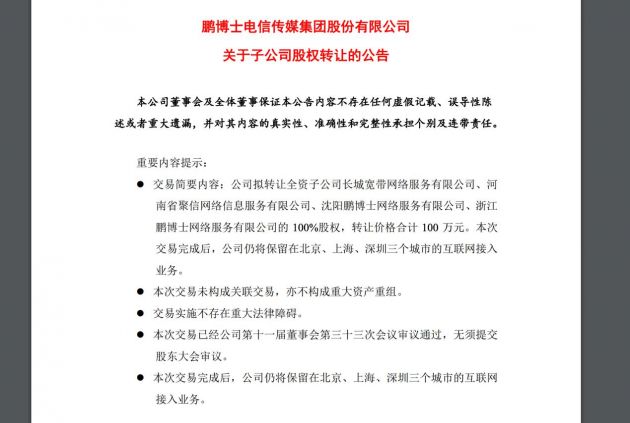
鹏博士(600804.SH)公布了《关于子公司股权转让的公告》,称公司拟转让全资子公司长城宽带网络服务有限公司、河南省聚信网络信息服务有限公司、沈阳鹏博士(600804.SH)网络服务有限公司、浙江鹏博士(600804.SH)网络服务有限公司的100%股权,转让价格合计100万元。
其中,长城宽带在2012年12月估值14.24亿元,如今四家子公司打包价100万元,可见亏损之严重。
2012年12月,鹏博士与中信网络有限公司就长城宽带50%股权转让事宜签订了《产权交易合同》,产权转让价款人民币71200万元,按照该支付价格,长城宽带彼时估值14.24亿元。
作为中国最有名的民营宽带运营商,长城宽带凭借低廉的价格笼络了一大批用户,但从2016年起,长城宽带的利润开始持续下滑,2018开始转为亏损状态。
几年前,小编也曾办理过长城宽带,当时交纳了光猫押金,合约到期,办理拆机退还光猫后,却未收到退款。近年来,网上也不乏退款质疑。
如今,长城宽带易主,消费者退押金更是难上加难。你用过长城宽带吗?你的押金退了吗?
上一篇:忘记宽带账号和密码,这样轻松找回
下一篇:5G还没用上,4G却越来越慢了?
相关文章
-
李开复:未来几年,中国最赚钱的工作是什么?
文章来源:老铁商城2019-10-29 -
2019年全球十大突破性技术
文章来源:老铁商城2019-10-29 -
科学家为什么钟情艺术?因为数学和绘画、音乐有相似的美感
文章来源:老铁商城2019-10-20 -
价格上涨“劝退”用户,奈飞为何逆流而行?
文章来源:老铁商城2019-10-18 -
王思聪“股权遭冻结”又上热搜!王健林当初给的“练手资金”还好吗?
文章来源:老铁商城2019-10-18 -
滴滴宣布开放城市交通指数数据集 助力交通领域科研发展
文章来源:老铁商城2019-10-18 -
A16Z合伙人:那些“连错都谈不上”的技术预测
文章来源:老铁商城2019-10-18

2020-10-21 13:39:43