深圳失业金可以领多少钱?领多久?怎么领取?
每日问答
是我们新推出的栏目
我们会从网友们提的问题里
选出典型的、人们常问的问题
进行解答
关于社保、入户、出入境、玩乐等问题
都可以问哦
只需要在这篇文章底部留言就可以啦
不过问题要尽量问得详细一点
今日话题:
深圳失业金可以领多少钱?怎么领取?领多久?


每个月能领多少失业金
深圳市最低月工资标准的90%
目前我市最低工资标准为2200元/月
也就是说
可领取的失业金为
2200元×90%=1980元/月
失业金能领多久
失业人员领取失业保险金的期限根据其缴费年限核定:
缴费年限1至4年的,每满1年,领取期限增加1个月;
缴费年限4年以上的,超过4年的部分,每满半年,领取期限增加1个月。
每次领取失业保险金的期限最长不超过24个月。
在深圳本地宝微信对话框发送【社保】,即可查看你的失业保险的缴费年限。

因此
交了21个月的可以领1个月
不过失业金不是所有人都能领
也是要满足条件才可以领哦
领失业金的条件是什么
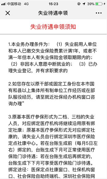
领取失业保险待遇有以下三个条件:
①失业前,用人单位和本人已缴纳失业保险费累计满一年,或不满一年但本人有失业保险金领取期限;
②非因本人意愿中断就业;
③已办理失业登记,并有求职要求。
非因本人意愿中断就业包括下列情形:
(一)依照劳动合同法第四十四条第一项、第四项、第五项规定终止劳动合同的;
(二)由用人单位依照劳动合同法第三十九条、第四十条、第四十一条规定解除劳动合同的;
(三)用人单位依照劳动合同法第三十六条规定向劳动者提出解除劳动合同并与劳动者协商一致解除劳动合同的;
(四)由用人单位提出解除聘用合同或者被用人单位辞退、除名、开除的;
(五)劳动者本人依照劳动合同法第三十八条规定解除劳动合同的;
(六)法律、法规、规章规定的其他情形。
劳动者在劳动年龄内,参加失业保险,符合领取条件的,可申领失业待遇;再次失业的,满足申领条件,可再次申领失业金。
如何领失业金
如果你满足申领条件
想要办理失业登记、
申领失业金
可在深圳本地宝微信对话框发送【失业】
进入失业金申领入口
在线申领失业金

进去后点击“个人业务办理”

往下拉,拉到尽头
就可以看到补贴的入口啦~

接下来是阅读办理须知
如无疑问的,点击同意即可
然后是按照提示确认或填写资料
这里提示一下
如果你的社保尚未办理暂停手续的
那么是无法正常申请的哦
所以申请前,要确认好这个事情


如果你是前往办理的
那么就需要携带好材料
前往下方这些地方办理啦~
深圳社保窗口的地址(滑动查看全部)
罗湖区
罗湖分局征收窗口
服务地址:深圳市罗湖区人民北路3092号物资大厦1楼、2楼、11楼
联系电话:82229636
办公时间:星期一至星期五 上午:9:00-12:00 下午:14:00-18:00
福田区
福田分局征收窗口
服务地址:深圳市福田区彩田南路2038号海天综合大厦二楼
联系电话:82978745
办公时间:星期一至星期五 上午:9:00-12:00 下午:14:00-18:00
南山区
南山分局征收窗口
服务地址:深圳市南山区南新路3032号(原南山法院)
联系电话:26079166
办公时间:星期一至星期五 上午:9:00-12:00 下午:14:00-18:00
南山分局华侨城管理站征收窗口
服务地址:深圳市南山区深南大道9012号华侨城集团指挥部1楼东侧
联系电话:26601191
办公时间:星期一至星期五 上午:9:00-12:00 下午:14:00-18:00
南山分局西丽管理站征收窗口
服务地址:深圳市南山区西丽北路52号丽新大厦一楼
联系电话:26628006
办公时间:星期一至星期五 上午:9:00-12:00 下午:14:00-18:00
南山分局蛇口管理站征收窗口
服务地址:深圳市南山区蛇口工业七路临园大厦附楼一楼
联系电话:26628006
办公时间:星期一至星期五 上午:9:00-12:00 下午:14:00-18:00
盐田区
盐田分局征收窗口
服务地址:深圳市盐田区海景二路工青妇大楼14、15楼
联系电话:25352925
办公时间:星期一至星期五 上午:9:00-12:00 下午:14:00-18:00
宝安区
宝安分局征收窗口
服务地址:深圳市宝安区湖滨路5号社保大楼(区武装部旁)
联系电话:27880256
办公时间:星期一至星期五 上午:9:00-12:00 下午:14:00-18:00
宝安分局福永管理站征收窗口
服务地址:深圳市宝安区福永街道兴华路北110号
联系电话:29605390
办公时间:星期一至星期五 上午:9:00-12:00 下午:14:00-18:00
宝安分局沙井管理站征收窗口
服务地址:深圳市宝安区沙井街道企安路4号企业大厦A栋1-3楼
联系电话:27686821
办公时间:星期一至星期五 上午:9:00-12:00 下午:14:00-18:00
宝安分局石岩管理站征收窗口
服务地址:深圳市宝安区石岩街道北环路坑尾路口社保大楼
联系电话:29003365
办公时间:星期一至星期五 上午:9:00-12:00 下午:14:00-18:00
宝安分局松岗管理站征收窗口
服务地址:深圳市宝安区松岗街道松罗路(基督教松岗堂斜对面、松岗水厂正对面)
联系电话:27094321
办公时间:星期一至星期五 上午:9:00-12:00 下午:14:00-18:00
宝安分局西乡管理站征收窗口
服务地址:深圳市宝安区西乡流塘新村路4号西乡村委旁
联系电话:27944465
办公时间:星期一至星期五 上午:9:00-12:00 下午:14:00-18:00
宝安分局新安管理站征收窗口
服务地址:深圳市宝安区新安街道34区雅然居一栋二楼
联系电话:27671527
办公时间:星期一至星期五 上午:9:00-12:00 下午:14:00-18:00
龙岗区
龙岗分局征收窗口
服务地址:深圳市龙岗区中心城龙翔大道8031号
联系电话:28921510
办公时间:星期一至星期五 上午:9:00-12:00 下午:14:00-18:00
龙岗分局坂田管理站征收窗口
服务地址:深圳市龙岗区坂田街道五和大道和成世纪名园3栋A座5楼
联系电话:89331233
办公时间:星期一至星期五 上午:9:00-12:00 下午:14:00-18:00
龙岗分局南湾管理站征收窗口
服务地址:深圳市龙岗区南湾街道红棉路12号港华高科技园(东西干道往横岗方向)
联系电话:89534818
办公时间:星期一至星期五 上午:9:00-12:00 下午:14:00-18:00
龙岗分局龙岗管理站征收窗口
服务地址:深圳市龙岗区龙岗街道南联社区鹏达路164号龙运通大厦4楼
联系电话:28307098
办公时间:星期一至星期五 上午:9:00-12:00 下午:14:00-18:00
龙岗分局坪地管理站征收窗口
服务地址:深圳市龙岗区坪地街道湖田路49号
联系电话:84091244
办公时间:星期一至星期五 上午:9:00-12:00 下午:14:00-18:00
龙岗分局布吉管理站征收窗口
服务地址:深圳市龙岗区布吉街道深惠路知春里大厦3楼
联系电话:28533775
办公时间:星期一至星期五 上午:9:00-12:00 下午:14:00-18:00
龙岗分局平湖管理站征收窗口
服务地址:深圳市龙岗区平湖街道顺昌街96号
联系电话:28841292
办公时间:星期一至星期五 上午:9:00-12:00 下午:14:00-18:00
龙岗分局横岗管理站征收窗口
服务地址:深圳市龙岗区横岗街道心愉街16号
联系电话:28698866
办公时间:星期一至星期五 上午:9:00-12:00 下午:14:00-18:00
龙岗分局龙城管理站征收窗口
服务地址:深圳市龙岗区中心城长兴南路与龙福路交界处尚景华园1栋2楼
联系电话:28927943
办公时间:星期一至星期五 上午:9:00-12:00 下午:14:00-18:00
光明区
光明分局征收窗口
服务地址:深圳市光明区光明大街社保大楼
联系电话:27400518
办公时间:星期一至星期五 上午:9:00-12:00 下午:14:00-18:00
光明分局公明管理站征收窗口
服务地址:深圳市光明新区公明风景北路社保大厦
联系电话:27155138
办公时间:星期一至星期五 上午:9:00-12:00 下午:14:00-18:00
坪山区
坪山分局征收窗口
服务地址:深圳市坪山区坑梓街道人民中路23号
联系电话:84131258
办公时间:星期一至星期五 上午:9:00-12:00 下午:14:00-18:00
坪山分局驻坪山新区行征收窗口
服务地址:深圳市坪山区金牛西路12号
联系电话:84131258
办公时间:星期一至星期五 上午:9:00-12:00 下午:14:00-18:00
龙华区
龙华分局征收窗口
服务地址:深圳市龙华区观澜街道碧澜路大布巷路口(原泗黎路大布巷路口)
联系电话:28024419
办公时间:星期一至星期五 上午:9:00-12:00 下午:14:00-18:00
龙华分局大浪管理站征收窗口
服务地址:深圳市龙华区大浪街道工业西路龙华中学斜对面
联系电话:28157685
办公时间:星期一至星期五 上午:9:00-12:00 下午:14:00-18:00
龙华分局龙华管理站征收窗口
服务地址:深圳市龙华区龙华街道东环一路与油松路交汇处天汇大厦1-2楼
联系电话:29160521
办公时间:星期一至星期五 上午:9:00-12:00 下午:14:00-18:00
龙华分局民治管理站征收窗口
服务地址:深圳市龙华区民治街道新区大道和民宝路交汇处新景大厦6、7楼(民治交警中队)
联系电话:23146056
办公时间:星期一至星期五 上午:9:00-12:00 下午:14:00-18:00
大鹏新区
大鹏分局征收窗口
服务地址:深圳市大鹏新区葵涌街道办事处葵新北路86号
联系电话:84206225
办公时间:星期一至星期五 上午:9:00-12:00 下午:14:00-18:00
大鹏分局南澳管理站征收窗口
服务地址:深圳市大鹏新区南澳街道人民路17号2楼
联系电话:84402540
办公时间:星期一至星期五 上午:9:00-12:00 下午:14:00-18:00
大鹏分局大鹏管理站征收窗口
服务地址:深圳市大鹏新区大鹏街道青年路51号二楼
联系电话:84302393
办公时间:星期一至星期五 上午:9:00-12:00 下午:14:00-18:00
关于深圳社保
也许你还有很多疑问
之前小编也整理过一些
快看看有没有你想知道的吧
关于社保你还有什么不懂的
可以在文末留言提问哦
...
信息来源 |深圳社保
相关文章
-
李开复:未来几年,中国最赚钱的工作是什么?
文章来源:老铁商城2019-10-29 -
2019年全球十大突破性技术
文章来源:老铁商城2019-10-29 -
科学家为什么钟情艺术?因为数学和绘画、音乐有相似的美感
文章来源:老铁商城2019-10-20 -
价格上涨“劝退”用户,奈飞为何逆流而行?
文章来源:老铁商城2019-10-18 -
王思聪“股权遭冻结”又上热搜!王健林当初给的“练手资金”还好吗?
文章来源:老铁商城2019-10-18 -
滴滴宣布开放城市交通指数数据集 助力交通领域科研发展
文章来源:老铁商城2019-10-18 -
A16Z合伙人:那些“连错都谈不上”的技术预测
文章来源:老铁商城2019-10-18

2019-11-25 19:14:55