个税抵扣房贷/租金没你想的那么简单!抵扣细则+操作指南请收藏!
12月22日,国务院公开《关于印发个人所得税专项附加扣除暂行办法的通知》(下称《暂行办法》)。《暂行办法》明确子女教育、继续教育、大病医疗、住房贷款利息或者住房租金、赡养老人等6项专项附加扣除的标准,个税专项附加扣除将于2019年1月1日正式实施。
专项附加扣除是指,在计算综合所得应纳税额时,除了起征点和“三险一金”等专项扣除外,还允许额外扣除的项目,比如首套房贷利息有1000元标准定额扣除、住房租金有1100元扣除等等,但这些计算并非想当然的直接扣除。接下来,我们就一起看看个税专项附加扣除都是怎么算的吧!
01 首套房贷款利息
每月1000元的标准定额扣除
纳税人本人或者配偶单独或者共同使用商业银行或者住房公积金个人住房贷款为本人或者其配偶购买中国境内住房,发生的首套住房贷款利息支出,在实际发生贷款利息的年度,按照每月1000元的标准定额扣除,扣除期限最长不超过240个月。
纳税人只能享受一次首套住房贷款的利息扣除。经夫妻双方约定,可以选择由其中一方扣除,具体扣除方式在一个纳税年度内不能变更。
夫妻双方婚前分别购买住房发生的首套住房贷款,其贷款利息支出,婚后可以选择其中一套购买的住房,由购买方按扣除标准的100%扣除,也可以由夫妻双方对各自购买的住房分别按扣除标准的50%扣除,具体扣除方式在一个纳税年度内不能变更。

值得注意的是,按照每月1000元标准定额扣除,并不是意味着直接在个税中减免1000元。举例来说,住房贷款扣除1000,不是减少1000的税,而是在5000起征点上再提高1000。

假设邱先生在汕头购买一套100平方米,均价1万元的首套房计算,按照目前的基准利率,贷款30年需要支付的利息款63.74万元,平均每月需支付利息1770元。

邱先生月工资为7500元,在不考虑“三险一金”情况下,今年10月1日以后取得工资,按每月5000元基本减除费用标准和调整后的税率表计算,应缴纳个税75元。

但由于邱先生买的是首套住房,在明年1月1日之后,可享受每月5000元基本减除,以及每月1000元的房贷定额扣除,应缴纳个税为45元。

也就是说,邱先生每个月的个税将可以少交30元,用以抵扣房贷利息。如果邱先生工资一辈子没得涨了,个税一共可以抵扣7200元(20*12*30)的房贷利息。

02 住房租金
最高每月定额扣除1500元
纳税人在主要工作城市没有自有住房而发生的住房租金支出,可以按照以下标准定额扣除:
直辖市、省会(首府)城市、计划单列市以及国务院确定的其他城市,扣除标准为每月1500元;除第一项所列城市以外,市辖区户籍人口超过100万的城市,扣除标准为每月1100元(汕头属于此列);市辖区户籍人口不超过100万的城市,扣除标准为每月800元。
纳税人的配偶在纳税人的主要工作城市有自有住房的,视同纳税人在主要工作城市有自有住房。

03 教育
每个子女每月1000元的标准定额扣除
纳税人的子女接受全日制学历教育的相关支出,按照每个子女每月1000元的标准定额扣除。其中,学前教育为年满3岁至小学入学前;学历教育覆盖小学到博士研究生。父母可以选择由其中一方按扣除标准的100%扣除,也可以选择由双方分别按扣除标准的50%扣除,具体扣除方式在一个纳税年度内不能变更。

继续教育:学历(学位)继续教育每月400元定额扣除
纳税人在中国境内接受学历(学位)继续教育的支出,在学历(学位)教育期间按照每月400元定额扣除。同一学历(学位)继续教育的扣除期限不能超过48个月。纳税人接受技能人员职业资格继续教育、专业技术人员职业资格继续教育的支出,在取得相关证书的当年,按照3600元定额扣除。

04 赡养老人
独生子女每月按2000元的标准定额扣除
纳税人赡养一位及以上被赡养人的赡养支出,统一按照以下标准定额扣除:
纳税人为独生子女的,按照每月2000元的标准定额扣除;纳税人为非独生子女的,由其与兄弟姐妹分摊每月2000元的扣除额度,每人分摊的额度不能超过每月1000元。可以由赡养人均摊或者约定分摊,也可以由被赡养人指定分摊。
所称被赡养人是指年满60岁的父母,以及子女均已去世的年满60岁的祖父母、外祖父母。

05 大病医疗
个人负担超过1.5万元的部分每年限额8万元
在一个纳税年度内,纳税人发生的与基本医保相关的医药费用支出,扣除医保报销后个人负担(指医保目录范围内的自付部分)累计超过15000元的部分,由纳税人在办理年度汇算清缴时,在80000元限额内据实扣除。
纳税人发生的医药费用支出可以选择由本人或者其配偶扣除;未成年子女发生的医药费用支出可以选择由其父母一方扣除。纳税人及其配偶、未成年子女发生的医药费用支出,按上述规定分别计算扣除额。

07 不同人群减税情况

已婚人士大头(独生子女)在汕头上班,月收入1万元,“三险一金”专项扣除为2000元,每月房租3000元,有一子女上小学,同时父母已经60多岁。起征点为3500元的情况下,没有专项附加扣除,每月需缴纳345元个税;起征点为5000元的情况下,没有专项附加扣除,每月需缴纳(10000-5000-2000)×3%=90元个税。
有了专项附加扣除以后,大头至少可以享受住房租金1100元扣除、子女教育1000元扣除、赡养老人2000元扣除,所以,个税=(10000-5000-2000-1100-1000-2000)×3%=0元。
08 具体操作指南
可扣缴义务人办理 也可自行申报
12月22日,国家税务总局发布《个人所得税专项附加扣除操作办法(试行)》(下称《操作办法》),明确了享受扣除及办理时间、报送信息及留存备查资料、信息报送方式等内容。据了解,除大病医疗专项附加扣除外,其余专项附加扣除可由扣缴义务人办理扣除,也可以在次年3月1日至6月30日内,自行向汇缴地主管税务机关办理汇算清缴申报时扣除。享受大病医疗专项附加扣除的纳税人,也需在次年3月1日至6月30日内,自行向汇缴地主管税务机关办理汇算清缴申报时扣除。

首次享受时应当填写并向扣缴义务人报送《扣除信息表》,可以通过远程办税端、电子或者纸质报表等方式报送个人专项附加扣除信息。填报要素不完整的,扣缴义务人或者主管税务机关应当及时告知纳税人补正或重新填报。纳税人未补正或重新填报的,暂不办理相关专项附加扣除,待纳税人补正或重新填报后再行办理。除纳税人另有要求外,扣缴义务人应当于年度终了后两个月内,向纳税人提供已办理的专项附加扣除项目及金额等信息。

表格及填表说明扫码查看
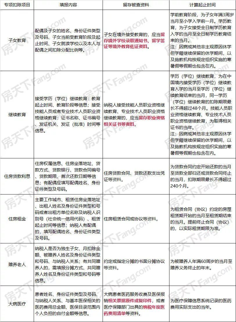
09 享受各专项附加需注意的内容
点击可查看大图

相关文章
-
李开复:未来几年,中国最赚钱的工作是什么?
文章来源:老铁商城2019-10-29 -
2019年全球十大突破性技术
文章来源:老铁商城2019-10-29 -
科学家为什么钟情艺术?因为数学和绘画、音乐有相似的美感
文章来源:老铁商城2019-10-20 -
价格上涨“劝退”用户,奈飞为何逆流而行?
文章来源:老铁商城2019-10-18 -
王思聪“股权遭冻结”又上热搜!王健林当初给的“练手资金”还好吗?
文章来源:老铁商城2019-10-18 -
滴滴宣布开放城市交通指数数据集 助力交通领域科研发展
文章来源:老铁商城2019-10-18 -
A16Z合伙人:那些“连错都谈不上”的技术预测
文章来源:老铁商城2019-10-18

2019-10-29 09:07:42