关于微信流量那些不为人知的思考
?“用户裂变增长”可以说是最近一年很火的概念了,有的人的确通过裂变玩法涨粉数百万,短短几个月做成头部大号;更有短短一年时间,团队微信好友数裂变到百万,销售额翻了10倍。
这种暴力的黑客增长玩法吸引了很多创业者、运营人,有刷爆了朋友圈的网易戏精课,也有趋之若鹜般的进各种大咖群活动,更有异常简单粗暴的免费送书活动。玩法的背后都是用裂变思维在做运营活动,的确有效!
2016年底,我开始研究微信生态下的新型涨粉方法,算是最早一批做微信生态裂变涨粉的运营人。成功应用到“考研派“旗下系列公众号,3个月内0成本,获取精准考研用户50万,成为考研在线领域微信流量第1。2017年全年,通过自己一系列的裂变涨粉方法,累计获取用户近100万,并成功将40万粉丝大号出售给某微信头部大号。
2018年春节期间,借着区块链的东风,策划两期活动,7天内0成本成功获取10万区块链精准用户。的确亲自见证了裂变增长带来的直接数据威力,做运营的,用数据说话!

(一次裂变活动数据)
微信10亿月活,用户在哪里,企业的工作重心、运营人的工作重心就应该在哪里。对于我们做增长的来说,研究一个生态内流量的承载点以及流量的输入输出去向是万分重要的。微信生态,公众号、个人号(朋友圈)、社群、小程序,这四点是最能够触达用户的,我们称之为流量触点。那么这四个流量触点怎么能低成本、高效率的获取用户、裂变用户、留存用户、转化用户呢?
80%的流量掌握在20%的人手上,今天我希望把关于微信流量那些不为人知的思考分享给大家。有工具!有方法!
Part 1 公众号裂变涨粉
公众号的裂变,想必大家见得也比较多了,俗称任务宝。
裂变效率:?????
裂变成本:低
裂变用户精准度:????
裂变增长关键因素:裂变奖品、裂变规则、裂变海报、裂变一级渠道
适用类型:认证的服务号、认证的订阅号
裂变工具:小裂变
裂变增长原理
公众号的裂变之所以被大众称之为任务宝,是因为裂变活动通过奖品吸引用户,让用户完成固定的任务方能领取奖品。简单来说:策划活动奖品——设置领取奖品规则——引导用户分享裂变海报——用户影响用户的金字塔模式,获得源源不断新用户的关注。
裂变用户增长路径

以下为白话文详解:
以一级用户A为例,裂变海报推送给A用户,A用户扫码参与会收到公众号消息规则&活动海报图,A用户为了拿到活动奖品需要邀请新用户参与助力,A用户邀请好友B用户,B用户为A用户扫码接关注公众号,完成助力活动任务,A用户通过公众号收到B用户的助力消息,同时B用户进入裂变流程,公众号会推送属于B用户的个人邀请海报,B用户为了领取奖品会再去分享邀请他的好友C用户,C用户为B用户扫码接关注公众号,完成助力活动任务。以此,活动循环往复,达到裂变传播效果。
大家可以直接看这张金字塔的图,更直观的感受裂变的原理和用户增长。

这张金字塔在顶端的用户我们称之为一级用户,通过一级用户扩散的我们称之为二级用户,以此类推。所以,请注意:裂变活动要想获取足够的精准用户,你的活动一级用户的数量和质量非常之重要!
对于不同的行业可以根据用户属性,设置不一样的裂变奖品和规则。比如美容行业可以选择美妆、口红、面膜等奖品,教育行业可以选择书籍、线上大咖课程作为奖品。从用户需求出发:裂变奖品是你目标用户想要的产品!
裂变案例流程

Part 2 个人客服号裂变涨粉
个人客服号也是可以做裂变增长的,调用的是微信客户端接口,实现个人客服号自动被用户添加。
裂变效率:???
裂变成本:中
裂变用户精准度:????
裂变增长关键因素:裂变奖品、裂变规则、裂变海报、裂变一级渠道
适用类型:个人微信号(新号老号都适用)
裂变工具:小裂变
个人客服号裂变获客的价值
首先问大家个问题:运营工作的目标是什么?
无非是围绕用户增长、业务转化、品牌传播这三点开展运营工作,微信个人客服号恰恰是承载业务转化的最好流量触点。对于做业务的团队来说,如果你的业务来源于微信流量,请一定要重视客服号的流量积累。很多企业都知道要做裂变活动,公众号裂变、社群裂变,但却惟独忽略了个人客服号裂变。
那么客服号获客的好处在哪里呢?
有一个群体很厉害,那就是“微商“。微商这个群体,我没有任何好坏的评价,只是这个群体的营销思路值得借鉴。存在即合理,何况这个群体存在并壮大了这么多年。
客服号获客的好处:
- 反复营销用户,通过朋友圈、群发;
- 公众号流量的后备军,当你想做裂变活动的时候,你的客服号群起而发之,将会极大促使你的裂变活动爆炸式增长;
- 品牌价值的传递,客服号代表着品牌形象,更加人格化的品牌,贴近用户,增强品牌友好度。
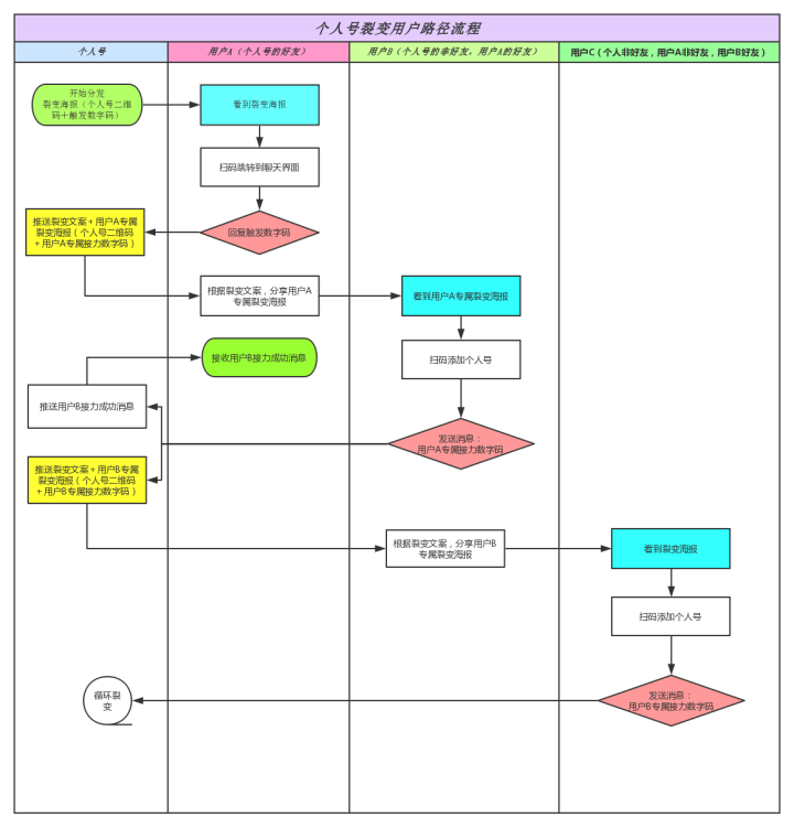
个人客服号裂变用户增长路径

客服号裂变增长的原理和公众号裂变增长的原理是一样的: 通过奖品吸引用户,让用户完成固定的任务方领取奖品。
在玩法上和订阅号裂变的逻辑一样,都需要一张裂变海报去传播。只不过,用户识别裂变海报上的二维码是添加客服号,用户之间的助力关系是通过向客服号发送数字码而产生关联关系。这种方法既能够保证用户新增到个人客服号上,又能够实时反馈给用户最新裂变活动进度,效果极佳。
5月份我拜访过杭州一位创业者,他们举公司之力做个人号流量,100多个个人客服号同时做裂变活动,每天新增3-5万用户,都是好友关系!价值非常之高!他们今年的销售目标1个亿,目前已经达成70%,速度之快可想而知。因此,个人号裂变获客相对于微信公众号、微信群,在用户质量上略胜一筹。
个人客服号裂变案例流程

Part 3 社群裂变涨粉获客
目前通过社群裂变起家的有:有书、轻课、笔稿、十点读书等。
社群裂变是目前我个人认为裂变涨粉活动中最为安全的裂变涨粉方法,因为是基于微信群进行用户裂变分享,不属于公众号诱导关注的范畴。
裂变效率:????
裂变成本:??
裂变用户精准度:???
裂变增长关键因素:裂变奖品、裂变规则、裂变海报、裂变社群KOL
裂变工具:小裂变、建群宝
社群裂变玩法的原理
社群裂变的玩法原理是基于活动线上分享课程、资料合集、优惠福利等为噱头的社群内用户一起转发分享的裂变行为。借助社群的群体效应,共同目标,推动引导用户进行线上分享转发和推荐。
社群最神奇的地方在于社群用户是拥有共同标签、去中心化、利益共同体、可组织这四大特征。一个社群能形成的第一前提是每个在社群里的人都认为自己能够从中获利。 而社群裂变恰好是列用群体获利的效应,激发了这个利益共同体,进行爆炸式的扩散和传播。
社群裂变用户增长路径

这张图是社群裂变用户完整的关注公众号——进群——分享传播的完整路径。
首先我们运营者推送社群裂变活动海报,在基础的一级用户群内扩散。
以下为白话文详解:
以一级用户A为例,裂变海报推送给A用户,A用户扫码关注公众号,公众号自动弹出引导语言+社群二维码(也可以放置在菜单栏,引导用户通过触发菜单获得社群二维码),A用户开始扫码进群。进群后,群内设定好的群机器人自动@A用户,推送裂变引导文案+裂变海报。A用户为了获得社群奖励,按照机器人要求,分享裂变海报。
A用户的好友B看到用户A在参与此活动,识别裂变海报二维码关注公众号。公众号再推送B用户引导语言+社群二维码。B用户扫码进群,进群后,群内设定好的群机器人自动@B用户,推送裂变引导文案+裂变海报。B用户为了获得社群奖励,按照机器人要求,分享裂变海报。
B用户的好友C看到用户B在参与此活动,识别裂变海报二维码关注公众号。公众号再推送C用户引导语言+社群二维码。C用户扫码进群,进群后,群内设定好的群机器人自动@C用户,推送裂变引导文案+裂变海报。C用户为了获得社群奖励,按照机器人要求,分享裂变海报。以此,活动循环往复,达到裂变传播效果。
社群裂变案例流程

Part 4 小程序裂变涨粉
微信生态在小程序诞生之前,已经有些沉闷了,它需要点新鲜的东西。小程序的出现,激活了整个微信生态的流量,让变现难、流量贵的微信生态瞬间生机盎然!小程序很有可能把整个微信互联网变成一个巨大的流量洼地。所以我们能看到拼多多流量爆炸式的增长,一款又一款小程序爆红。
小程序的裂变,目前市面上除了小裂变之外没有成熟的第三方裂变增长工具。大部分小程序增长是靠APP那套产品逻辑进行产品式的自增长。我们预判,2018年下半年小程序产品也会出现同质化现象,小程序的第三方运营工具会助力小程序的用户裂变增长。
裂变效率:????
裂变成本:??
裂变用户精准度:???
裂变增长关键因素: 小程序产品自增长
裂变工具:暂无
拼团类小程序裂变
拼多多小程序的成功我不必多说,除了人家是腾讯baba的亲儿子之外,拼多多小程序在拼团裂变上做到极致。
其裂变模式就是拼团,拼多多上的一件商品通过“拼团“的方式“引诱”用户主动为了得到低价产品去转发分享,用户在微信环境中发起分享后可分享给微信群、微信好友,邀请大家一起完成拼团。而且用户在完成分享成功之后,支付环节也能在小程序一键完成,十分方便。

助力类小程序裂变
这类小程序的裂变增长和公众号任务裂变思路是一致的,通过课程或奖品作为吸引点,引导用户分享号召用户助力,达成固定人数助力,即可免费领取课程/获得奖品。其中以知识付费类产品小灯塔做得尤为出众:

抽奖类小程序裂变
最近礼物说凭借抽奖玩的创新,基于送礼的特殊场景,并借助抽奖形式实现传播增长。趁着即将到来的端午,礼物说联合真功夫与多家知名企业、自媒体、行业社群等进行合作,刷爆了互联网社交圈。同时,冯大辉老师开发的抽奖助手小程序,方便好用,在各大场景里频频出现,作为典型的互动工具性产品,深受用户喜爱。

复活类小程序裂变
年初火爆了一大波小游戏,小程序开放了许多小游戏开发组件及权限。众多开发者把小游戏的分享功能用的是淋漓尽致,所以才会出现小游戏复活群,各种群也被“求复活”等字眼的小游戏分享卡片刷屏。其原理很简单,玩小游戏闯关过程会死掉,想要继续进行游戏,引导用户分享方能复活。 (这种强制用户分享的方式已经被微信官方禁止)

还有测试类小程序裂变、炫耀类小程序裂变,这两种玩法在H5营销中用的比较多,相关玩法大家可以直接看图:


是不是特别眼熟?这些都是曾经刷过朋友圈的营销案例,放在小程序环境下同样适用。
所以,小程序的裂变增长,对于开发与团队来说,产品自身的裂变在目前小程序官方还在收着做的情况下比较适合,考验的更多是产品裂变能力。
总结
微信生态的流量会越来越贵,小程序作为目前的投资风口,如何低成本、高效率、指数级的获取用户?“微信生态用户裂变增长”将会越来越被反复提及。
Growth Hacker(增长黑客)作为市场营销、产品研发、数据分析三个角色的聚合,在微信互联网时代会更加受欢迎!
会做增长的产品经理和运营会更加值钱,或者说在微信生态里做产品的人要极度懂运营,“微信产品运营”这样一个职场角色会更受企业重视。
能够深刻理解微信生态中公众号、个人号、社群、小程序这四个流量触点的逻辑关系,看透用户走向,借用微信天然的社交属性进行裂变增长,相信会迎接属于中国微信互联网的Growth Hacker(增长黑客)时代!
相关文章
-
李开复:未来几年,中国最赚钱的工作是什么?
文章来源:老铁商城2019-10-29 -
2019年全球十大突破性技术
文章来源:老铁商城2019-10-29 -
科学家为什么钟情艺术?因为数学和绘画、音乐有相似的美感
文章来源:老铁商城2019-10-20 -
价格上涨“劝退”用户,奈飞为何逆流而行?
文章来源:老铁商城2019-10-18 -
王思聪“股权遭冻结”又上热搜!王健林当初给的“练手资金”还好吗?
文章来源:老铁商城2019-10-18 -
滴滴宣布开放城市交通指数数据集 助力交通领域科研发展
文章来源:老铁商城2019-10-18 -
A16Z合伙人:那些“连错都谈不上”的技术预测
文章来源:老铁商城2019-10-18

2019-10-22 15:49:34