“相互保”太坑人?睁大眼睛看看这些点你就明白了
不到半个月,参与人数超过1400万,支付宝“相互保”彻底火了,成为了保险界的流量,正所谓“人红是非多”,不少黑子又开始拿放大镜来看这款产品了,网上各种坑人理(xia)论 (bai),今天小编就带着吃瓜群众擦亮眼睛看看。
啥是“相互保“?它是蚂蚁金服联合信美相互推出的一项健康保障服务:芝麻分650分及以上、60周岁以下的蚂蚁会员,满足一定健康条件,就能0元加入其中,先享受保障,后参与分摊,在他人患病时,参与保障金分摊,在自己患病的时候,得到别人”援助“,一次性领取到10万-30万不等的保障金。说白了,就是”人人为我、我为人人“,”一方有难,八方支援“。

一听到“零门槛”,黑子就还是摩拳擦掌躁动起来了!
Round 1
黑子们说:“650是个什么概念?跟大家说一下,600分算是个及格线,只要你没做什么违规失信的事情,基本都可以达到。要是你还是一个爱买的剁手族,那分数绝对低不了”。
好奇的小编特地去查看了一下芝麻分到底咋来:

划重点!无法通过单方面行为迅速提升!

想要通过单方面用某种方法迅速提升信用评分,是没可能的,这个就和你个人信用一样,要长期一点一滴积累起来。我这么爱剁手且经常用支付宝支付的人,信用分也就只有685分。敢问剁剁手就650的结论到底从何处来?
相互保的相关产品负责人也说了,650分及以上主要是考虑到履约能力良好,这种互助分摊机制,人家早把信用风控做好了!
Round 2
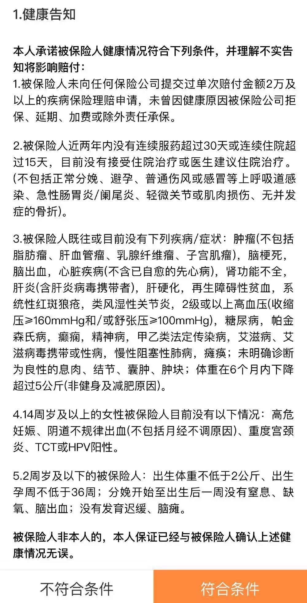
黑子们在拿放大镜看下健康告知,又说:“比普通保险宽松了好几个门槛——够模糊。
但实际上呢,作为信美相互已经像监管备案的一款产品,“相互保”也是严格遵循健康告知规定的,不信你看

事实上,产品推出到现在,相反还有很多人说“相互保”健康告知是很严格的。这不正是为了对参与的人负责嘛,相互保险,它的本质还是保险,不是慈善。把非健康体都纳入进来,然后马上分摊费用给大家,这岂不是更不合理?某种意义上来说,告知越严格,对健康体越有利,我们将可能分担的成本越小。
Round 3
除了加入条件,黑子们跳出来说:公示和监督机制,不是你想赔就能赔的。
呵呵,确实是,确实不是你想赔就能赔,蚂蚁金服和信美相互都对外表态过:理赔审核会严格执行,也接受大家监督,任何不该赔的,一分也不会赔。该赔的,一分钱也不能少。

信美相互董事长杨帆说了,相互保除了沿用条款责任约定、健康告知、90天等待期等通常风控方式,还增加了支付宝实名认证、芝麻分650分作为加入门槛控制信用风险;以较低保额设置降低道德风险;联合公估机构进行反欺诈调查等。
“相互保”还行业首创引入了全链路区块链技术,所有的赔案相关证据、资金使用流向通过区块链上的公证处、司法鉴定中心、电子证书中心、法院等全节点见证,除不可篡改外,也具有法律效力。# 这里提醒骗保是要付法律责任的,欺诈有风险,行动请三思#
Round 4
支付宝在年轻群体中很受欢迎,于是黑子们说了:30以下的人参与相互保,大多都是为了这些人来买单了……..然后根据男女人口比例、疾病发生概率估摸着算了一下,怎么着也得三四百,比100元多了几倍。
等等,相互保也从来没说过是每年100元呀。事实上,信美相互根据全国重大疾病发生率、以及行业的经验,精算师给出的答案是首年预估费用在一两百。
随便找一款重疾险看一下,责任和相互保这个较为类似,都是一年期,100种重疾的:

40岁保费是20岁的4倍,而50岁都快是30岁的六七倍了。只不过,“相互保”是采用保额差别来体现保费差别罢了。至于60岁自动退出的问题,和一年期产品过了一定年龄段不能续保难道不是一个道理吗?至于说,年轻人为年长者买单的,小编想回一句,谁没有老的时候呢?
Round 5
黑子们说:相互保也不是一直保,没准哪天也停了。保险条款里面第一条说了,如果三个月后参与的人数少于330万,那合同终止。如果你加入了一半,想中途退出,那么会影响到你的芝麻分数和信用。
划重点,保险条款里说了最小成团标准确实是330万,但达到这个数字,支付宝3天就做到了,7天1000万,半个月不到1400万,现在还在以每天百万的量级增长,你觉得因为人数原因停掉可能吗?
再划重点,如果退出影响芝麻分?并不是,正常退出是没有任何影响的。啥意思,你在公示前退出,此前分摊也都完成了,退出完全自由。只有你在公示后,反悔了,别人屡次提醒你还履行分摊义务的时候,你完全不听、一直拖着不付款,系统才视你为没有完成履约,这时候芝麻分才可能有影响。所以呢,做人讲诚信还是很重要的。

最后,每个黑子,都会看似理中客,语重心长地提醒到,“在没有重疾险、医疗险等必备保险的保障下,不能只仰仗着相互保”。
恩,这点倒是不差,应该没有人只指望一个互助计划来解决大病问题吧。实际上蚂蚁金服副总裁尹铭也说了,“相互保”跟传统的重疾险绝不是替代关系,而是一种补充和前期用户教育的过程。希望可以通过“相互保”这种更有体感的方式,培养用户的健康保障意识,推动整个中国的保险用户教育。
相关文章
-
李开复:未来几年,中国最赚钱的工作是什么?
文章来源:老铁商城2019-10-29 -
2019年全球十大突破性技术
文章来源:老铁商城2019-10-29 -
科学家为什么钟情艺术?因为数学和绘画、音乐有相似的美感
文章来源:老铁商城2019-10-20 -
价格上涨“劝退”用户,奈飞为何逆流而行?
文章来源:老铁商城2019-10-18 -
王思聪“股权遭冻结”又上热搜!王健林当初给的“练手资金”还好吗?
文章来源:老铁商城2019-10-18 -
滴滴宣布开放城市交通指数数据集 助力交通领域科研发展
文章来源:老铁商城2019-10-18 -
A16Z合伙人:那些“连错都谈不上”的技术预测
文章来源:老铁商城2019-10-18

2019-10-19 09:19:23