币圈“明星”,刀枪不入

有网友曾这样调侃OKEx数据回滚:炸金花输了,有人去赌场闹事,老板徐明星说“我们重来,发牌,发牌”。百亿身家,你以为是风吹来的呀。
本文由无冕财经(wumiancaijing)原创首发
作者:黄琪鑫
编辑:陈涧
设计:甄开心
实习生:何慕丹
被私募冠军状告,徐明星淡定自若。
10月11日晚,传统私募玩家杨永兴失足币圈,其在徐明星创办的OKEx数字货币交易所账户被离奇冻结损失上亿、一纸诉状将徐明星等人告上法庭的事件被媒体公之于众。
当晚,徐明星以现代版“农夫与蛇”的比喻迅速回应此事,称杨永兴在其协助下,曾买了OKCoin平台1%的股权,多次勒索不合理数倍的超额收益无果后倒打一耙。
双方互撕之下,有网友在徐明星微博下评论:“我就想知道杨说的被封号和账户资产被清空是否是真的?徐老板不要答非所问。”
网友没有等到徐老板为其答疑解惑,而是在3天后10月14日的数字货币主题峰会上,见他与V神、红杉资本沈南鹏、火币李林等一众大佬谈笑风生。
因为类似这样的隔空交战,徐明星参与过太多。近两年,创业搭档接连出走,爆仓用户维权不断,币圈口碑一落千丈,关于OKEx及徐明星的争议从未消停。
但徐明星背过身去,另一面的景象截然不同:OKEx在各大比特币交易所群雄逐鹿中占得上风,与火币、币安等成为国内三大比特币交易平台,自己也成为了身价百亿的币圈富豪。
徐明星和他的OK系,似乎不管风吹浪打,胜似闲庭信步,难道真如徐明星所说:“There’s No Winter in OK Group ”?

负面缠身的生意
1.4亿元人民币意味着什么?
对于杨永兴而言,是他在OKEx交易所中约410万个OKB(OKEx交易所发行的平台币)和100万个USDT(数字货币领域通用的稳定币)。
这位曾用16个月在股市中将100万元做到一个亿,并在朝阳永续中国私募基金风云榜上连续夺冠的人物,见惯了凭借杠杆撬动巨额财富,却无法接受自己的财富凭空消失。
据《每日经济新闻》消息,杨永兴称OKEx交易所私自冻结、注销投资者账户,肆意侵吞投资者资产,涉及20多个账户,金额高达1.1亿美元。杨永兴已经向深圳市中级人民法院起诉了徐明星、李广鹏、罗敏、江苏八方云服网络科技有限公司、北京乐酷达网络科技有限公司等。
企查查显示,北京乐酷达网络科技有限公司(OKcoin)成立于2012年11月,法定代表人即为徐明星。OKcoin是国内的比特币交易平台,而现在币圈常用的OKEx,是2017年央行“九四”禁令ICO(首次代币发行)后出现的。
杨永兴维权事件像一颗巨石投入湖面,击中了刚要平静的OKEx维权者们,在杨永兴之前,已有上千人因财产损失意难平。
在平台交易用户看来,他们维权是因为OKEx恶意爆仓。OKEx平台主打期货合约交易,可以用千元资金撬动万元杠杆,也可以通过对合约进行套利或投机来获利。与之相应的,风险也被放大。
令用户们没想到的是,OKEx的招牌业务却频繁出现乌龙。
在2018年币价行情大幅波动时,OKEx多次出现服务器宕机,用户不仅无法通过平仓等操作止损,还多次发生闪退、卡顿、仓位无显示、交易无法显示以及合约钱包看不到余额等问题,顷刻之间,用户损失惨重却无力挽救。
尽管OKEx官方回应称,因极端行情使得短时间大量用户提交了交易请求,从而导致服务器过载宕机。但维权者并不买账,用户认为是OKEx恶意“拔网线”,从中获取爆仓的利益。
有维权者曾告诉自媒体“黑爆财经”,他们之中有因宕机导致合约爆仓、损失超过1亿元的重庆姑娘;有举着“徐明星还钱”痛哭下跪的青年男子,有喝“敌敌畏”相逼的,也有以跳楼威胁的,线下有200人维权,线上维权者多达上千人。
对此,徐明星曾经对界面新闻回复此事:“没有哪家平台故意去拨网线。每一次出现这种事故、或者说“服务中断”,都是对你品牌的直接影响。把这些问题完全等价于去‘拔网线’,完全是胡说八道。”

OKEx成交情况,来自数字货币行业大数据平台非小号。
业内人士也告诉无冕财经(ID:wumiancaijing):“爆仓在期货合约交易中并不鲜见,跟哪个交易所关系不大,主要还是看操作,操作不好很容易爆。”
既然合约爆仓不止一家,为何只有OKEx的维权者呼声最高呢?
“因为OKEx插针严重,而其他平台爆仓常有,不正常的爆仓不常有。”上述人士告诉无冕财经。
在币圈,插针行情是指币价短时间暴涨暴跌,造成带有长上影线的K线行情,在价格走势图上就像一根针。插针行情对于投资者来说风险极高,很多高杠杆合约会引发暴仓,很多人被止损出局。
多名投资者向无冕财经研究员谈及此事:“不要到OKEx上做期货,插针严重,做做现货还不错。”
而OKEx引发争议还不止这一点。
2018年5月22日,央视《经济信息联播》三问区块链节目中,OKEx因为数据回滚情况被点名。
央视点名OKEx数据回滚,图片来自网络。
回滚指的是程序或数据处理错误,将程序或数据恢复到上一次正确状态的行为。回滚后,之前的交易作废。交易回滚与区块链不可逆、不可篡改的精神相违背,而且充斥着高度集权的特性,所以一直遭到强烈谴责。
北京大学光华管理学院区块链实验室主任刘晓蕾在前述节目中称:“这个事情本身就是一种操纵,这是需要监管的。”
有网友笑侃OKEx数据回滚事件:“就好比炸金花,有人输了不乐意,就拿着敌敌畏去赌场威胁老板,有人出老千,其他玩家更不乐意,最后老板徐明星说:‘好吧,我们重来,发牌,发牌。’”
过去一年,OKEx口碑降到谷底。
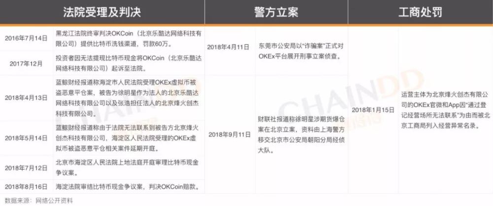
据链得得消息,2018年2月24日,东莞市公安局对OKEx平台可能涉嫌“非法期货交易”或者“诈骗罪”,展开刑事立案侦查。9月12日,调查机构Hacken Ecosystem发布报告称,OKEx极有可能进行成交量操纵,尤其是洗仓交易。2018年11月19日,据彭博社报道,OKEx因强制更改价值1.35亿美元的衍生品合同条款而引发交易商不满,并致使部分交易商遭受损失。

OKEx相关涉案信息,图片来自链得得。
甚至在2018年9月11日,徐明星还被维权者堵在派出所。但徐明星不以为意,他曾对界面新闻表示:“事实证明,我们不违法,不然派出所也不会放我走,比如我国把比特币定义为虚拟商品,还没有把它定义为证券。数字货币太新了,法律上没有明确的定性。”
OKEx负面不断,但生意红红火火。据区块链123数据,截至10月18日,OKEx成交额在区块链交易平台中排名第二,仅次于火币。

独自前进的百亿富豪
在争议和负面中前行,徐明星到底有何能耐?

OKEx创始人徐明星。
徐明星本科学的是中国人民大学的物理专业,随后在读硕士途中退学。早年曾在雅虎和阿里巴巴工作,担任开发工程师,后加入文档共享网站豆丁网,担任首席技术官职务。
而在刚踏出校门和离开豆丁网后,他曾有过两次创业经历,一次是做团购网站,另一次是进军餐饮O2O,但均以失败告终。
2012年,徐明星创办OKcoin,一开始便拿到创业工场、美国著名投资人Tim Drapper等100万美元的投资。
2017 年9月4日,央行等七部委叫停ICO,北京市监管机构约谈比特币交易平台,要求各平台终止虚拟货币交易,并立即停止新用户注册。结果是,一些交易所直接关闭,还有一部分交易所选择出海。
于是,徐明星的OKEx出现了。

维基百科上有关OKEx的介绍。
“九四事件以前叫OKCoin,规避政策风险,OKCoin在海外搭建服务器,也就成立了OKEx,严格上说OKEx是OKCoin的子公司,但现在都是用OKEx,OKCoin基本很少有人用了,二者账号互通,但公司还是一样的公司,实控人还是一样的实控人。”有币圈从业者曾在区块链问答平台“币问”上这样表述。
这也成为摆在维权者眼前最大的难题:尽管有千丝万缕的联系,但OKCoin坚称和OKEx不是一家公司。
徐明星也极力撇清和OKEx的关系:“我个人不是OKEx的股东、法人代表、或者董事。现在OKEx在世界各地,马来西亚、马耳他等都有自己的办公室,员工100-200人。他们从一开始成立的时候,就是这么设计的。”
经过2017年九四事件以及往年牛市的洗礼后,由火币、币安、OKEx组成的HBO三大交易所格局基本确立,并延续至今。它们是如何做到的呢?
徐明星的OKCoin与李林的火币网一样,背后都有传统VC的支持,但现在各大平台融资已经比较困难,他们又将眼光投向上市公司。
布局新三板的战役打响,2016年,李林曾经入主聚链科技(NEEQ:430361),又于2018年收购桐成控股 (01611.HK) 。
与李林棋逢对手的徐明星也不甘示弱。2016 年,徐明星以2.5元/股的价格,收购了华证联(NEEQ:833166)300.62 万股,占公司总股本的 54.66%。公司后更名为星畔科技,法定代表人为徐明星。
但这家新三板壳公司并未受到徐明星的青睐,今年1月10日,徐明星出击前进控股(01499.HK),以六折约4.83亿港元的价格,收购后者约60.49%的股份。
对于身价百亿的徐明星来说,花费4.83亿港元收购应当不甚吃力。在10月10日发布的《2019年胡润百富榜》上,徐明星以100亿元人民币财富位列第398名。
从2012年入局区块链,再到成为百亿富豪,徐明星只用了不到7年时间。
据链得得推算,OKB会将当期手续费收入的50%,以比特币的形式分红给用户,据OKEX活动一周年发布的官方数据,OKEX一年共分红2.12亿USDT,对应全年手续费收入约4.24亿美元,约合人民币30亿元。
资本市场没有慈善家,是数字货币造就了徐明星的百亿身价。但和徐明星共同打下这片江山弟兄可共患难,不愿共安乐。
2014 年,何一加入 OKCoin,成为联合创始人,曾任 Blockchain.info 技术总监的赵长鹏也跳槽 OKCoin,担任 CTO,彼时,他与赵长鹏、何一被媒体称为“币圈铁三角”、“比特币天团”。

赵长鹏(左二)与何一(左三)。
不到一年,赵长鹏因“合同造假争议事件”离开OKCoin,两人一度在网络上隔空交战,2015年底,何一也宣布离开,加入赵长鹏创办的币安,成为“币圈一姐”。
2018年5月21日,老对手火币网李林宣布李书沸加入火币,而一周之前,李书沸还是OKCoin集团CEO。“对于前雇主,我极度克制自己,我所做的一切为大家好! 对于前雇主,我问心无愧,苍天可鉴。我尽力了,离开了,用脚去投票,何罪之有?”李书沸在朋友圈中这样写道。
关于留不住人,徐明星曾这样对媒体表示:“无数在OK做了很多年的人从来不多说什么。好猫不叫、一瓶水怎么晃都不响,半瓶水晃着咣当响。”
但是,水能载舟,亦能覆舟。
本文系网易新闻·网易号“各有态度”特色内容。
相关文章
-
李开复:未来几年,中国最赚钱的工作是什么?
文章来源:老铁商城2019-10-29 -
2019年全球十大突破性技术
文章来源:老铁商城2019-10-29 -
科学家为什么钟情艺术?因为数学和绘画、音乐有相似的美感
文章来源:老铁商城2019-10-20 -
价格上涨“劝退”用户,奈飞为何逆流而行?
文章来源:老铁商城2019-10-18 -
王思聪“股权遭冻结”又上热搜!王健林当初给的“练手资金”还好吗?
文章来源:老铁商城2019-10-18 -
滴滴宣布开放城市交通指数数据集 助力交通领域科研发展
文章来源:老铁商城2019-10-18 -
A16Z合伙人:那些“连错都谈不上”的技术预测
文章来源:老铁商城2019-10-18

2019-10-18 19:39:25