腾讯云攻城记

深入敌后、孤军作战、没有后援。2016年,现在担任政务云副总裁的王刚加入腾讯云政务团队时,队友只有6个人。王刚形容这是一支游骑兵,“在这种情况下我们要打仗,而且要打胜仗。”
那时,腾讯在做“互联网+”。在连接和赋能的作战思路下,各个部门加快连接不同行业,做起了许多网红小应用。
王刚的一位同事刚来,就被这阵仗吓坏了,“从来没看到一家公司有这么多的技术,却不知该怎么选择。”从一个爆破点入手,往往解决的是单个问题,但政府需要一揽子解决方案。
王刚决定组织一次闭门会议——先确定好前端两个重要的用户触达渠道:微信和政务微信,再在后端把技术标准化,根据实际业务场景把框架固定起来。这个“两前一后”方案,是“互联网+”时代腾讯To B的标准化产品,也构成了腾讯与城市之间连接的第一阶段。
后面的故事你可能有所耳闻:数字广东的“粤省事”小程序从广东红到全国、连续中标长沙城市超级大脑等项目……在这朵“云”飞速长大的三年,腾讯云与合作伙伴攻城略地,项目落地全国22个省份,在政务领域实现了25倍的增长。
7月16日,腾讯云正式发布了全新的政务业务品牌——“WeCity未来城市”。正是这个方案,29天之后被写进了腾讯2019 年Q2财报。

随着去年“930”腾讯战略升级,王刚所在的这支队伍也慢慢从游骑兵发展成了集团军。
广东:组建“敢死队”
2017年,马化腾对腾讯政务云副总裁王景田说,数字广东要组建“敢死队”, 在广东省打造数字政务系统。这支敢死队,由王景田和担任政务云技术总监的王刚等8人组成。
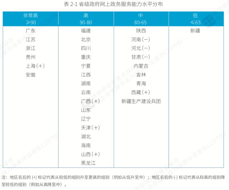
一年多下来,腾讯云助力广东省“数字政府”,将广东的全国省级政府网上能力从2016年的全国第九提升到了2018年的全国第一。

图片来源于《省级政府和重点城市网上政务服务能力调查评估报告(2019)》
刚接到数字广东任务时,王景田发现,腾讯看问题的方式和传统ISV(独立软件开发商)不太一样——他们的思路是自下而上,先把云建好,打造规模庞大的基础设施;而腾讯习惯于自上而下,先分析需求,再寻找底层支撑。
从用户需求出发,是腾讯过去20年在消费互联网所积累的能力和优势。放在政务领域,这带来了两大变化:
第一,切换了服务对象,把“互联网+政务”从以部门为中心转换到以人民为中心,以老百姓爱不爱用、喜不喜欢作为衡量信息化建设是否成功的标准;
第二,建立生态系统,整个政务业态中没有人天下通吃,要让合作伙伴能在腾讯平台上针对每个业务场景开发出方便于老百姓的各种应用。
整个数字广东是一个“3+3+3”的矩阵:以3类用户(老百姓、企业、公务员)为服务对象,建设了3大对应的集约化应用(粤省事、政务服务网、协同办公平台),让近80%的问题在应用上解决掉,并提供3大平台(政务云平台、政务大数据中心、公共支撑平台)。这代表了腾讯参与政府信息化未来的方向。

腾讯公司政务云副总裁、数字广东公司总裁王景田
2018年,因为“粤省事”小程序的出现,广东省可能是全国居民幸福感最强的地区之一。截至8月5日, “粤省事”累计上线708项服务以及59种电子证照,其中617项实现“零跑动”,实名用户累计1462万,累计业务量2.4亿笔。
例如,广东的残疾人事项原先有16项,每一项都要跑2-3次,现在缩减到只有1个事项需要跑动1次,其它全是零跑动,所有残疾人证件的更换等等全部实现指尖办理。
2019年,“粤省事”在广东省的覆盖目标是21个地市。

长沙:WeCity第一站
2018年,腾讯云高级架构师许永在长沙接到一个重要任务——长沙市政府希望与腾讯一起合作,打造一个新型智慧城市。2017年GDP首破万亿的长沙,是近十年来中国发展最快的省会城市。
数字广东建好后,各地组织政府人员去参观,提出的需求也越来越延伸,大大超出了数字政府的范畴。
例如,长沙希望打造面向城市级别的平台,这不是像税务、公安这样线条级的项目;其次,对于政务服务要求一次办、网办的比例达到95%以上,间接材料减少30%。
95%是一个很高的比例,意味着打造数据中台时要汇集所有市级和部分省级部门的数据,只有做到这一点,才能支持用户一次性办理,无需二次提交材料。
当时身在长沙的许永表示,“有点慌”。过去的2015年到2017年,腾讯从“互联网+”转型时,更多的精力放在了数字政府的建设,站在一个大型智慧城市应用的维度来说,还不是特别完善。
长沙市政府和腾讯云签订战略协议时,距离腾讯“930”组织架构调整刚过去两个月。此次调整中,腾讯新成立云与智慧产业事业群(CSIG)和平台与内容事业群(PCG),腾讯政务业务归属于CSIG旗下,真正开始集团军作战。
“WeCity未来城市”概念的提出,是腾讯研究院花了几个月时间研究国内外关于智慧城市的实践后给出的建议。和“城市大脑”不同,腾讯版的“WeCity未来城市”有三层含义:
一是指微服务集群,打通政府各部门之间的数据、融合社会数据,提供海量服务和移动综合入口;二是指共建、共享、共治,更强调市民与城市的联动与互动;第三,未来的WeCity不是静态的,会根据城市的状态比如应用、数据、城市平台的诉求、市民结构的变化不断演进。
这意味着要在平台基础之上把更多的应用能力放上去。“让城市的每个居民有感觉、有认知,城市出行方便了,车不堵了,空气变好了,政府提供的治理环境更加和谐和安全。”王景田说。
在腾讯研究院和政务云团队的几次讨论中,一个问题被反复提及——腾讯做智慧城市的优势在哪儿?
大家的一个共识是,腾讯的优势还是在C端,在于人工智能、大数据、连接触达、安全。长沙市政府最终选择腾讯的方案,一方面也是看重腾讯的连接触达能力。
如果要勾勒出“WeCity未来城市”的架构,它的底层应该是腾讯云的基础产品和能力,通过三大中台(应用中台,数据中台,人工智能中台),支撑数字政务、城市治理、城市决策、产业互联这四种解决方案,而最上层则是各类“微距服务”,通过微信、小程序等微端工具,实现对C端用户的触达。

2019年5月21日,在“粤省事”小程序上线一周年这天,腾讯副总裁、腾讯云总裁邱跃鹏首次提出“WeCity未来城市”这一腾讯智慧城市发展理念。7月16日,“WeCity未来城市”正式作为腾讯云全新的政务业务品牌对外发布。
而腾讯云已经成功中标的长沙城市超级大脑项目,则成为“WeCity未来城市”首个落地项目正式下水。
从1到100
数字广东是腾讯政务云乃至广东省数字改革的“一号工程”。它改变了过去传统政务信息化的模式,广东省所有省直属部门信息中心的成建制得以转变,政府做管理的事,数字广东公司进行信息化建设和运营,实现管运分离。
“以前政府部门的信息中心是成本中心,如果人民的幸福感、企业的入驻、公务员的效率提高都被认为是政府的一个产值,成本中心就变成了一个产能中心。”王刚说。
更重要的是,数字广东还总结出一条轻量级复制方式,不需要政府在机构方面做对应的改革,一样可以把整个平台搬过去。类似的标杆,腾讯至少还要再打造10-20个。

腾讯公司政务云技术总监、“WeCity未来城市”总负责人王刚
从数字广东到“WeCity未来城市”,今年以来,腾讯云政务业务的另一个重大进展就是将智慧城市建设在全国范围横向扩张、稳步迈进。
今年6月,腾讯中标深圳智慧城管项目,为深圳市在城市治理领域提供智慧化的解决方案,更是深圳市新型智慧城市中的核心智慧应用之一;前不久,腾讯与辽宁达成战略合作,依托腾讯在云计算、大数据等方面的经验积累,在数字政府、公共服务、工业互联网建设等方面展开合作;腾讯云助力“数智贵阳”的建设,提升贵阳政务民生整体业务效率和水平;腾讯云海成功中标成都“智慧绿道”项目,针对成都锦城绿道建设在管理、服务和商业运营上的需求,为其提供智慧化的解决方案。
具体来说,腾讯云目前已经开拓的政务细分领域包括:公安、人社、市场监管等行业,通过扎根数字政务、城市治理、城市决策、产业互联等领域,全方位优化政务服务。
同时,腾讯的开放层次不断提升,合作伙伴的类型也更加多样。如腾讯高级执行副总裁汤道生,云与智慧产业事业群总裁汤道生所说:“开放生态从一棵树开始,变成森林,现在进化成了热带雨林:新物种不断涌现,老物种也在其中焕发新活力。”
7月16日,腾讯云推出“十百千万”计划,目标是建立十个生态基地、百亿的生态市场、联合千家生态合作伙伴、培训万名技术人员。
作为“WeCity未来城市”总负责人,王刚表示,WeCity要达到理想高度,建设周期短的话要3-5年,长的话可能需要10年甚至以上,“To B的概念不是从项目角度,而是从城市未来的发展趋势出发”。
腾讯不能包打天下,需要很多合作伙伴把他们的能力和优势补充进来,跟腾讯的方案一起在各个行业里的优势场景里呈现。
据IDC预测,2023年全球智慧城市技术相关投资将达到1894.6亿美元,中国市场规模将达到389.2亿美元。
王景田说,在全国34个省级行政区的360个重点城市中,腾讯的目标是180个,希望有一半以上的城市未来能够跟腾讯走到一起。
更多精彩内容,关注钛媒体微信号(ID:taimeiti),或者下载钛媒体App
相关文章
-
李开复:未来几年,中国最赚钱的工作是什么?
文章来源:老铁商城2019-10-29 -
2019年全球十大突破性技术
文章来源:老铁商城2019-10-29 -
科学家为什么钟情艺术?因为数学和绘画、音乐有相似的美感
文章来源:老铁商城2019-10-20 -
价格上涨“劝退”用户,奈飞为何逆流而行?
文章来源:老铁商城2019-10-18 -
王思聪“股权遭冻结”又上热搜!王健林当初给的“练手资金”还好吗?
文章来源:老铁商城2019-10-18 -
滴滴宣布开放城市交通指数数据集 助力交通领域科研发展
文章来源:老铁商城2019-10-18 -
A16Z合伙人:那些“连错都谈不上”的技术预测
文章来源:老铁商城2019-10-18

2019-08-18 11:23:05