如何做项目竞标的PPT?
一份好的项目竞标PPT需要具备要素呢?本文认为它需要展现公司介绍、典型案例、平台方案、项目实施、优势总结这几点。

本文主要跟大家分享下如何做项目竞标的PPT。
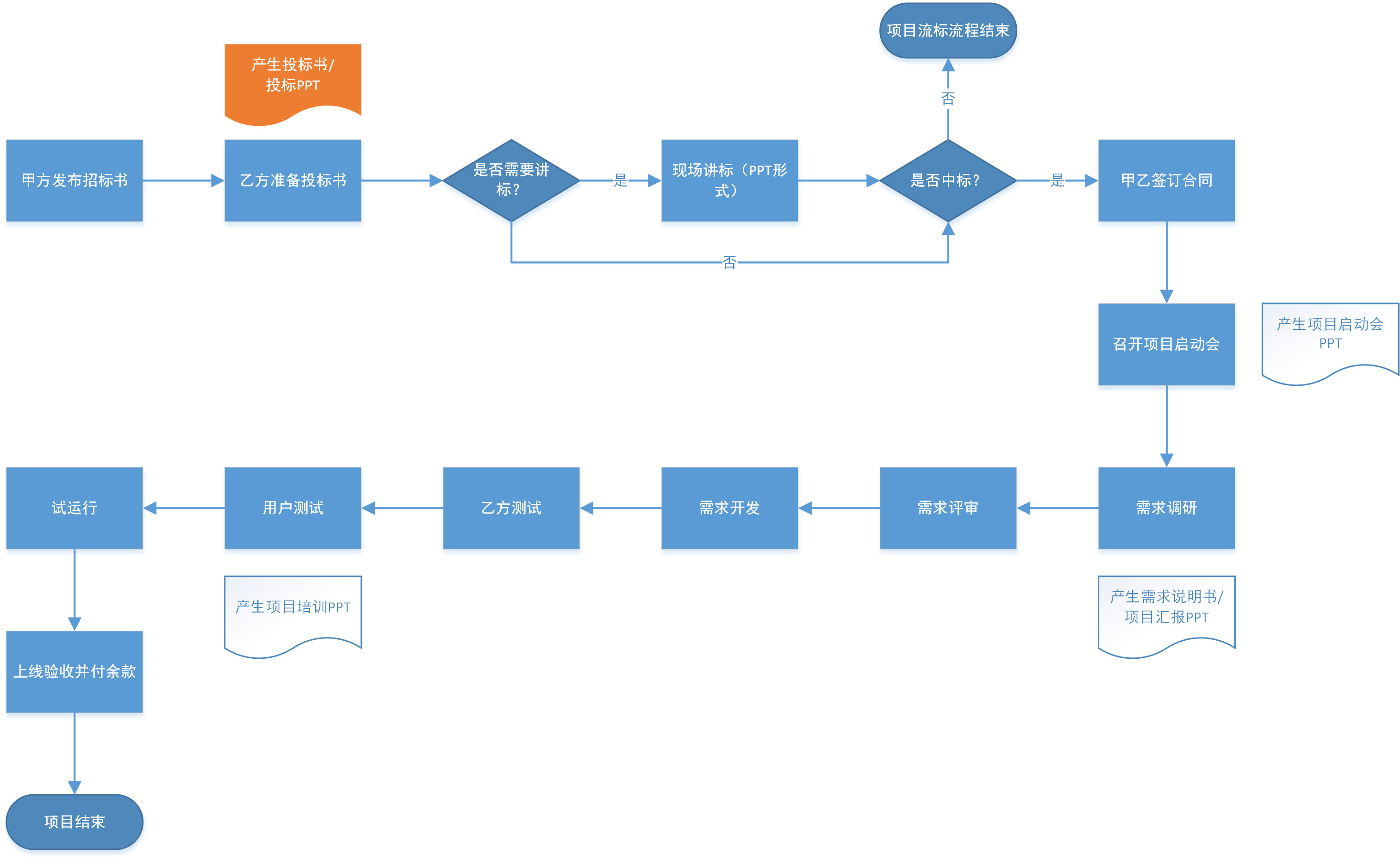
下图是从招标到项目验收的一个完整流程:

甲方发布招标书后,一般销售会联系产品经理让我们准备投标书,投标书是必备的,投标PPT看招标书中是否明确要求要现场述标,如果有,需要准备投标PPT。
如果投标书没有明确说明要准备PPT,不要以为就不要做了,保险点,询问销售是否要准备。
当然,最好将下面的问题都问下销售:
是否要准备投标PPT?
有些项目招标需要,有些不需要,以销售说的为准。
讲标时长是否有要求?
有些讲标时长是30分钟,有些是5分钟,讲标时间长的,准备PPT的时候,内容可以丰富具体,讲标时间短的,内容可以分主次来讲。
评分的人员是谁?
如果产品经理售前阶段有接触评分人员,根据他们关注的要点,针对性做投标PPT。
竞争对手有哪些?
了解竞争对手与我们的差异,他们的优势和劣势,我们的优势和劣势,做PPT的时候扬长避短。
今天主要讲如何做项目投标的PPT,后续的项目启动会、需求调研、开发、测试在公众号其他文章都有讲过,不在今天的范围。
一份项目投标PPT,一般包括以下部分:
- 公司介绍
- 典型案例
- 平台方案
- 项目实施
- 优势总结
不管讲标时间是长是短,做PPT的时候,都按完整的来做,讲的时候再去控制时间。
一、公司介绍
项目投标PPT,不止让甲方了解你卖的产品,也要让甲方了解软件供应商的公司介绍。
可以做几页公司介绍PPT,包括以下:
- 公司概况
- 团队人数
- 产品历程
- 资质与荣誉
- 用户数量等
对照招标PPT,看下用户有没有写关注的点,或者潜意识关注的点。
比如有些在招标评分规则的时候写了:要求参加竞标的公司注册资本达到2000万RMB,在公司概况的时候,可以突出下注册资本。
比如潜意识关注的点,假如你的公司和甲方在一个城市,或者在那个城市有你们的办事处,分公司,这也是一个亮点,这样有问题就可以随叫随到,甲方都很喜欢近的公司。
千万不要以为公司介绍是一层不变的,投标N个项目的PPT,公司介绍都可以套用,一模一样,这是错误的想法。
首先,刚刚讲的,招标书不一样,评分规则不一样,公司介绍的内容或者顺序就会不一样。
其次,时间是变化的,公司的团队人数是变化的、产品也有可能是变化的、用户人数也是变化的,这些数字都需要更改,2019年讲标的时候还用2018年的数据,会显得自己公司不专业。
二、典型案例
将心比心,花几十万甚至上百万上千万买一个行业内的软件,如果一些比较大的公司都在用这家软件供应商开发的产品,选择这家供应商,心里是不是安心一点?

所以典型案例很重要,典型案例不要随便选,遵循以下四原则:
1. 和招标公司行业属性一样
都是金融行业,如果招标公司是券商,就不要选择银行的典型案例来讲,选择券商的典型案例来讲,其他行业也是如此。
2. 选择规模比较大的公司
规模大的公司具有具有代表性,可以看注册资本,也可以看行业排名进行选择,同时也是在告诉客户,“这么大的公司都用我们的软件,你也放心用吧。!”
3. 选择业务属性相近的公司
每家公司都有每家公司面临的问题,业务属性贴近,大家面临的问题是一样的,它是如何解决的?客户也比较想听这个。
比如券商,有些券商做债券投资、股票质押、ABS业务,对于ABS 业务他们不知道如何去评级,这时如果典型案例有做ABS业务的券商,就真的讲到客户心坎上去了。
4. 选择有共同痛点的公司
行业内大家都有这个痛点,如果典型案例有方法解决,客户也必将想听。
三、平台方案
平台方案是投标PPT的重点部分,平台方案是软件供应商针对招标书的需求给出对应的解决方案。
平台方案PPT一般包括:
1. 需求点对点应答
这页PPT没有没关系,有就是优势,以表格形式将招标书的所有需求列一遍,然后说明下满足或不满足或部分满足。(一般都写满足,即使部分不满足或不满足)

2. 系统架构图
这页PPT,把系统架构图说明下。也许每个软件的系统架构图早已经有了,还是“以客户为导向”的原则,不要写自己的东西,要写客户要的东西。
所以,系统架构图也是以客户需求做的系统架构图,不能用以前的。
现在是售前阶段,不要太实事求是,即使有些功能没有开发,在做系统架构图的时候心安理得把它画上去。
3. 功能模块介绍
这页PPT,先把几大功能模块列清楚,每个功能模块是干什么的也简要说明下。
有时候同一个功能模块,我们的命名是这样的,客户在招标书的叫法又是其他的,那么在功能模块介绍的时候,是以谁的叫法为准?
要分情况的,如果你的公司已经是内定的,讲标只是走过场,这里可以以你方的叫法为准,方便以后做需求调研,做合同的时候进行参考。
如果不是内定,没有绝对把握拿下这个标,还是“以客户为导向”的原则,按客户的叫法去写,这样在讲标的时候,客户能够知道你讲的东西和他的东西是一样的,他也会认真去听的。
后面再分功能模块逐一讲解,不要讲自己的东西,要讲客户想要听的东西。
四、项目实施
先从公司介绍->典型案例->平台方案到项目实施,这是有逻辑顺序的。
项目实施主要介绍:
1. 项目实施经验
突出项目实施经验丰富,分析客户项目实施的特点,进行说明,如果需要与第三方共同实施,这页PPT可以突出自己有第三方共同实施经验。
2. 项目组织结构
这页PPT以组织架构图形式说明,项目组有哪些,项目经理是谁。

3. 项目实施计划
这页PPT写项目实施计划,从需求分析阶段、开发阶段、实施阶段进行逐步细分说明,工作日要多少,人数要多少。
这种网上一堆,可以自己去搜。
4. 项目人员
参加这个项目的人员列表,包括姓名、职务、工作年限,在本项目中担任职务、主要职责等进行说明。

项目人员要突出项目经理,项目经理是从入场到验收一直驻场在客户那的,与客户接触最频繁的人员。
突出项目经理的实施经验,举几个客户例子,客户例子参考典型案例的四原则,即使这个项目经理并没有真的实施过这些项目也没有关系。
这是售前阶段,不需要100%说真话,只要项目经理能力可以,把工作做好就可以了。
5. 售后服务
这页PPT说明下公司提供的售后服务。
6. 项目培训等
如果招标PPT有说要项目培训,这页PPT就是必须的,没有说明,可要可不要。
五、优势总结
前面噼里啪啦说了一大堆,这页PPT对前面说的进行一个总结,总结自己的优势有哪些,包括了:
1. 公司优势
可要说说人才、核心团队等,怎么高大上怎么说。
2. 案例优势
案例多、有典型案例,有大公司使用等,这些都是案例优势。
3. 产品优势
可以说说产品的特点,优势从招标书客户需求去寻找。
4. 技术合作优势
突出自己技术方面的优势,比如流程可以自定义、数据接口灵活。
最后,项目竞标PPT要和投标书的内容是一样的,像项目人员、实施计划这种可以直接在投标书复制。
不要低估客户,有些客户看的很认真,几百页的投标书他们都会认真去看。
客户发现投标书有,PPT没有,或者PPT有,投标书没有,则会被扣分的。
以上是项目竞标PPT的内容,没有专门的项目竞标PPT模板,但可以免费领取1GB的精美高端大气的PPT模板,内容有了,套上去就可以用了哦。
#专栏作家#
Vi-Vi-Fu,微信公众号:vivifu12,人人都是产品经理专栏作家。杭州某不知名公司需求分析师。
题图来自Unsplash,基于CC0协议。
相关文章
-
李开复:未来几年,中国最赚钱的工作是什么?
文章来源:老铁商城2019-10-29 -
2019年全球十大突破性技术
文章来源:老铁商城2019-10-29 -
科学家为什么钟情艺术?因为数学和绘画、音乐有相似的美感
文章来源:老铁商城2019-10-20 -
价格上涨“劝退”用户,奈飞为何逆流而行?
文章来源:老铁商城2019-10-18 -
王思聪“股权遭冻结”又上热搜!王健林当初给的“练手资金”还好吗?
文章来源:老铁商城2019-10-18 -
滴滴宣布开放城市交通指数数据集 助力交通领域科研发展
文章来源:老铁商城2019-10-18 -
A16Z合伙人:那些“连错都谈不上”的技术预测
文章来源:老铁商城2019-10-18

2019-08-13 12:47:06