陌陌推广:陌陌产品分析报告 !
陌陌是一款主打基于地理位置的泛娱乐和泛社交平台,是陌生人社交APP。本文是关于陌陌的产品分析报告,一起来看看~
文章结构:
- 陌陌介绍
- 市场分析
- 用户分析
- 快聊功能分析与优化
- 总结
一、陌陌介绍
陌陌是一款主打基于地理位置的泛娱乐和泛社交平台,是目前中国最成功的陌生人社交APP。
它的业务主要涵盖了基于地理位置的陌生人社交、聊天室、社交游戏、视频和直播等。
功能框架图
陌陌的愿景是希望人们通过移动互联网,发现身边美好与新奇,让人们连接原本该连接的人。
本文从整体分析了陌陌这款产品,并且针对陌陌快聊给出了优化建议。
二、市场分析
1. 陌生人社交和直播的市场分析
陌陌最主要的业务是陌生人社交和直播,总体来说国内的陌生人社交和直播市场都有不错的增长潜力。
(1)中国陌生人社交市场的增长空间很大
根据艾瑞的调查,在2015Q4-2016Q4期间,中国的陌生人社交应用用户规模上涨了19.6%,并且每个季度都有大概0.2亿左右的用户规模增长,由此可以预测中国陌生人社交市场在未来的几年仍会保持增长势头。
尽管中国陌生人社交市场的每个季度的增长量都很稳定,但是其增长率却在下降,每季的增长率由2015年Q2的9.32%逐渐下降到了2016年Q4的3.61%。
由于陌生人社交的用户增长速度减缓,提高付费率和用户粘度将是为未来陌生人社交领域的发展方向。
(2)中国的直播在线用户数量自2015年以来增长势头明显
根据艾瑞所提供的数据:从2015年到2018年中国观看直播的用户翻了不止一倍,并且在2019年直播用户总数仍会保持10%左右的增长率。尽管直播的用户增长空间较大。
但是自2016年起增长率有下降的趋势,所以说直播平台在努力挖掘潜在用户的同时,更要在增加用户使用时长和提高营收转换率上下功夫。
(3)中国直播行业的市场规模增长速率很高
根据艾瑞所提供的数据,从2016年到2018年,直播市场规模的年增长率都超过了40%。这是远远高于直播用户规模增长率的。由此可见,用户在直播间的人均消费逐年增加。
2. 陌陌生人社交的市场表现
基于地域社交,APP内拥有丰富的娱乐设施的陌陌是中国最成功的陌生人社交软件。基于颜值匹配社交的探探的用户规模大概是陌陌的一半。
后起之秀Soul靠着其不看脸社交的概念在90后,00后的圈子里迅速流行起来。
目前Soul和陌陌、探探仍有着不小的差距,但由于其增长势头迅猛,很难说Soul会不会在未来的几年和探探,陌陌形成“三足鼎立”的形式。
2.1 月活的对比
从用户总数和月活跃数上来说,陌陌是陌生人社交领域的领头羊,而Soul是最有增长潜力的APP。
根据艾瑞提供的数据:陌陌从2017年12月至2018年11月其月独立设备数(该月使用过该APP的设备总数)从6523万台增长到了7541万台,涨幅为15.6%。
15.6%的涨幅对于陌陌这样一个知名又成熟的APP来说已经很不错了,因为发展成熟的APP往往把容易挖走的潜在用户都挖掘的差不多了。
相比之下探探在同一年其月独立设备数从2624万涨到了3771万台,涨幅值为43.7%。随着探探用户数量的增加,它的增长速率也会逐渐减缓。
Soul在同年处于高速发展阶段,月独立设备数从167万台涨到了723万台,涨幅值为432.9%。按照它目前的增长势头来看,Soul未来的用户数量应该能至少达到1500万。
2.2 用户群年龄的对比
陌陌如今面临的很大的一个威胁是探探和Soul有可能抢走陌陌一定数量的年轻用户。
根据艾瑞提供的数据:陌陌,探探和Soul的24岁以下的使用人群年龄比例分别是16.23%,20.61%和24.55%,可以看出探探和Soul的平台要更年轻化一些。
2.3 用户性别的对比
根据艾瑞给出的数据,探探和陌陌的男女比例相似,大概都是7:3的比例。Soul的男女比例接近于1:1。
应该说从陌生人社交产品的角度上来讲,Soul的男女比例是更好的,陌生人社交主要指的是陌生异性的社交。
一般而言男人与陌生异性社交的需求要高过女人,所以Soul的用户应当是更易满足的。
陌陌要想让自己男性用户满足的话,就应当多发展1vN的社交方式,或者想办法增加自己的女性用户的比例。
2.4 留存率的对比
根据艾瑞数据,探探的七日留存率大概是27%左右,陌陌大约29%,Soul大概是27%。陌陌的留存率最高主要是因为它除了社交业务外还有直播、视频以及广泛的娱乐功能。
许多用户可能没有社交需求却因为陌陌的其他功能而留下来,所以单考虑陌生人社交的话,陌陌的留存率应当是不如Soul和探探的。
2.5 使用时长的对比
从月总使用时长来看,陌陌是陌生人社交领域的霸主,而soul是最有增长潜力的。陌陌尽管有着众多的娱乐功能和直播功能,但其平均月使用时长仍不及soul,由此可以看出soul的用户体验更好。
探探之所以用户使用时长低是因为它的业务以匹配异性为核心,而匹配这个动作不需要花费太多时间。
2.6 渗透率的对比
由图可以看出,探探的相对活跃用户渗透率已经达到了80%,而陌陌和Soul的渗透率还不足6%。由此可见,陌陌和Soul还有非常多的潜在用户可以挖掘,而探探基本上饱和了。
3. 陌陌的直播市场表现
在中国的社交直播领域,表现最为突出的是陌陌和YY直播。其他的APP社交直播平台在营收和月活上与陌陌、YY有着不小的差距。
陌陌直播作为2016年4月上线的直播平台,在这两年多发展非常神速,其高速增长很大程度上得益于陌陌这款日活超过1000万的APP的导流。
目前陌陌已成长为盈利能力第二高,月活第二多的中国社交直播平台了。排名第一的YY尽管其营收能力和付费用户总量要高于陌陌,但陌陌的留存率和盈利增长潜力要好于YY。
3.1 用户活跃度的对比
其实很难由陌陌的用户活跃度来推断出陌陌用户有多少是来看直播的,但是我们可以从付费用户数量和用户的经济水平来推断出陌陌的用户活跃度不及YY。
陌陌直播目前付费用户是400万,YY是650万。陌陌用户的ARPU(Average Revenue Per User)高于YY。
也就是说,陌陌用户人均付费值高于YY,但其付费用户总量却小于YY, 由此可以推断出陌陌直播的用户活跃度距离YY直播还是有一定差距的。
3.2 YY与陌陌直播的盈利能力对比
陌陌直播目前的营收(4.11亿美元)不如YY直播的5.38亿美元,但是陌陌营收的增长潜力很高。陌陌的ARPU比YY直播要高出14.5%,这说明陌陌用户的消费倾向更强。
3.3 留存率的对比
根据艾瑞所给出的数据,2018年YY的留存率大约是20%,而陌陌大概是29%。陌陌用户的留存率要高过YY用户的留存率,其原因倒未必是因为陌陌的直播内容比YY的更加精彩。
陌陌的高留存率一部分得益于陌陌APP内丰富的娱乐内容,陌陌的社交业务,视频业务和直播业务互相引流,相辅相成。
三、用户分析
1. 用户画像
根据艾瑞2018年12月的数据,陌陌的使用人群以35岁以下的年轻人为主,超过85%的用户分布在这个年龄段内。
我们可以大致把玩陌陌的人群按照年龄分为五个年龄层:
1.第一层是学生(21岁以下),这阶段的人群只占陌陌用户的很少一部分。这部分人大多都没有接触过社会,所以对陌陌里的内容不会太感兴趣。
由于学校的同学多,所以陌生人社交需求不强。由于周围同龄的异性很多,所以不太会用陌陌这类的产品帮他们脱单。他们还有一个特点就是钱不多。
2.第二层是刚刚走向社会,但是还没成家的那一部分人(大致是22-27岁)。这部分人有一定的经济实力,但是经济能力不强,生活工作不稳定。
这部分人中的许多人都没有一个稳定的社交圈子,有些人还没有对象。
这部分人的陌生人社交需求相对其他层级是较强的,许多人也是空虚的。他们如果需要陌陌,是会考虑为陌陌付费的。
3.第三层是已经步入社会一段时间,事业家庭都稳定下来的人(大致是27-35岁)。这部分人的陌生人社交需求不会太强、生活非常的充实、对新事物的接受程度高、经济实力也比较强。
这部分人大多属都听说过陌陌,有些人也会去尝试陌陌。这个年龄阶段的人用陌陌主要是打发无聊的时间的,约炮的肯定是少数。
他们的脱单需求应该不大高,因为他们之中大部分人都成家了,这部分人的付费倾向较强。
4.第四层是35-50岁以上的人。他们大多都成了家,有稳定的社会关系和收入。他们对陌陌这类“离经叛道”的新事物的接受度不高,但是他们可以熟练地使用和学习互联网产品。
这部分人中只有一小部分不传统的人可能会使用陌陌。他们中的大多数没有为娱乐APP付费的习惯。
5.第五层是50岁以上的人。他们大多对互联网产品的接受度不高,但是他们有钱,这部分人几乎不可能用陌陌。
从使用人群性别比可以看出,陌陌的主流用户是男性用户。这种大环境导致陌陌里的内容制造者大多为女性,内容消费者大多为男性。
男性为主导的消费群体,使陌陌平台内的内容充满了美女和荷尔蒙。美女在陌陌里更容易得到一种众星捧月的感觉,陌陌的特殊男女比例导致陌陌中许多都是1vN的社交形式。
由图可以看出,陌陌在中国的大城市里使用密度更高。大城市的生活压力大,人和人之间的界限比较的分明,这导致人的社交欲望得不到满足。
此外,大城市里的人对新事物的接受程度相对较高,这也正是为什么陌陌在大城市里更受欢迎。
虽说陌陌在大城市里更受欢迎,但是中国的人群毕竟是金字塔结构,更多的用户还是分布在三四线城市或者是乡下。
由图可以看出,大部分陌陌用户(64.27%)的收入都低于5k。他们的消费力不强,但是他们的娱乐生活也不会太丰富多彩。
陌陌是丰富他们生活的广场之一。他们中办会员的比例不会有高收入人群多,但是他们人口基数大,使用陌陌的频率也高。
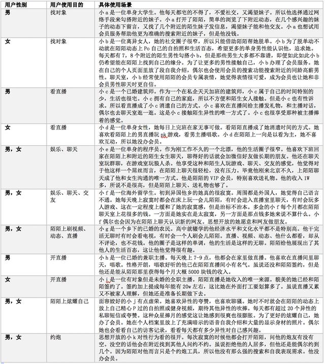
2. 用户使用场景
四、快聊功能分析与优化
陌陌就像一个游乐场,它的功能众多。下面我们对陌陌众多娱乐功能之一的快聊进行功能分析与优化。
1. 陌陌快聊的介绍
陌陌快聊是一个在线语音聊天平台,在上面有许多职业的陌陌陪聊可以陪付费用户聊天。陌陌快聊拥有语音聊天、约会和语音在线三个板块儿。
在语音聊天板块儿下,用户可以给自己心仪的陪聊下单,但是需要等陪聊确定接单后才可以开始聊天。
约会板块儿的用户可以在第一时间对陪聊下单,但是由于其刷礼物的付费方式,约会用户的花费较多。语音在线是陌陌里收费最贵的即时语音陪聊服务。
陌陌快聊可以高效的解决用户的陪伴需求、倾诉需求、性需求和一部分用户的陌生人交友诉求。作为一个以金钱为桥梁的聊天平台,在陌陌快聊里用户和陪聊们聊天的效果要远远好于其他的社交软件,如探探、Soul。
根据我对陌陌陪聊和快聊用户的深度访谈,我发现大部分用户都能在快聊里满足他们的心里诉求,聊得好的用户回头率接近100%,其中许多用户都会对陪聊产生一种依赖感。
在陌陌快聊里,用户与陪聊聊天时大多比较放松,什么都敢讲。这主要是因为陌陌快聊替用户筛选出了最会聊天的人,并且用户作为付费方聊天心理压力较低。
在陌陌快聊,最宝贵的资源是陪聊。所以如何高效的把陪聊这个资源分配给付费用户、让用户对陪聊产生依赖感并且与陪聊成为熟人是本章分析的重点。此外本章还在产品使用效率和产品使用体验方面提出了一些优化方案。
2. 陌陌约会分析
2.1 约会介绍
约会聊天室 约会上约陪聊去聊天
陌陌约会是一个六人间的聊天室,每个聊天室里有1个主持人和5个陪聊,主持人负责组织陪聊们讲话。假如用户对某个陪聊感兴趣的话,他们可以点击“约会”来赠送礼物给该陪聊,收到礼物的陪聊会单开一间聊天室与用户进行1v1的语音聊天。
一开始用户只能和陪聊聊五分钟,如果用户对该陪聊的服务满意的话,可以通过送礼物来续约陪聊。
2.2 约会分析
陌陌约会满足的是用户的即时聊天需求。当用户不知道约谁而且又想马上聊天,他们就可能选择约会。陌陌约会的收费相对较高,它五分钟一续约和送礼物的付费习惯导致付费用户与陪聊之间不容易转换为熟人。
陌陌约会上的陪聊会经常催促客户续约和送礼,这既破坏了聊天的用户体验,又使得陪聊们的心思全在礼物而不是聊天上。
在约会上,如果用户能和陪聊成为熟悉的聊友的话,这对陌陌、用户和陪聊都是有好处的。作为陪聊,她们是更愿意和熟悉的人聊天的,因为这样就不用反复自我介绍、相互认识了。
作为用户,他们也希望能有一个真正懂自己的女生陪自己聊天。作为陌陌,培养陪聊和用户的感情是可以提高用户付费的。
当用户与同一个陪聊长期聊天后会产生依赖感,这种用户会给自己喜欢的陪聊一次性刷许多礼物并且频繁的约那个陪聊。
3. 语音聊天分析
3.1 语音聊天介绍
语音聊天选择陪聊的界面
语音聊天的用户通过下单方式预定陪聊进行语音聊天。在语音聊天界面中,用户可以点开自己感兴趣的陪聊的资料,并且听一段她们自己录的独白。
如果用户对该陪聊感兴趣的话,就可以下单。
3.2 语音聊天分析
语音聊天的用户一般都不急切的想要和陪聊聊天,他们愿意为了省点钱或者为了和某个自己喜欢的陪聊聊天而等待一段时间。
一般而言,用户下单后陪聊不会马上有空,具体的聊天时间需陪聊与用户一起商量。用户等待陪聊回复的时间有点长,一般在10到60分钟之间。和陪聊长期联系的客户,也就是老客户,是陌陌语音聊天中最有价值的客户。
在语音聊天模块中,排名前几名的陪聊接的大多数都是老用户的单子。老客户的用户粘性很强,因为他们对陪聊有种心理依赖感。
老客户的消费倾向也很强,有时老用户会一次性给陪聊订许多单来犒劳陪聊,还有的老用户甚至会一次性订10单,让陪聊陪她一晚上甚至一整天。
陌陌语音聊天的用户满意度相对较高,这一方面是因为陌陌语音聊天服务的头部陪聊的素质高。陌陌语音聊天榜上排名前几的陪聊的服务是非常好的,在她们的服务下大多数用户都可以聊的开心,凡是聊的开心的用户的回头率都接近100%,并且容易和陪聊成为长期聊友。
另一方面是因为陌陌语音聊天服务聊天的金钱味儿比较淡,金钱味儿淡的原因有:
- 语音聊天的收费方式不和刷礼物挂钩。
- 语音聊天的陪聊多数接的都是熟人的单。
3.3 语音在线
语音在线可以立即接通,按分钟收费。由于其收费价格过高(大约5块钱一分钟),所以用户群体较小,本文不对语音在线功能进行分析。
4. 陌陌快聊的优化方案
高效的链接陪聊与用户、让陪聊成为用户熟悉的、依赖的倾诉对象是陌陌快聊提高用户粘性、提高营收转换率的最有效的做法。
要想做到以上几点,陌陌需要在培养用户与陪聊之间的感情上下功夫。
除了培养感情外,陌陌快聊里有几处影响用户体验和订单成功率的功能需要修改。
快聊优化脑图
4.1 通过培养感情来提高付费转化率和用户粘度
4.1.1 给双方贴上朋友的标签
亲密度设计脑图
我们可以给用户添加一个亲密度。用户每给陪聊刷50块钱的礼物亲密度就会增加10,用户与陪聊每聊一个小时亲密度也会增加10。
当双方的亲密度达到100后,陌陌界面会出现一个动画,动画上面显示恭喜你和xxx成为了亲密好友。好友名称的颜色会变为紫色,打开对方的个人资料时,会发现对方的名字下面多了一个“亲密关系”的标签。
当双方的亲密度达到1000后,双方的标签会变为“一生伴侣”,好友名称的颜色会变为橘黄色,也会显示双方变为“一生伴侣”的动画。
亲密度高的陪聊和用户之间互相发短信会有特殊提示,亲密度高的陪聊发的动态也会在用户的关注里置顶。
两个人成为“一生伴侣”后的动画特效
修改前 修改后
双方成为“亲密好友”后好友名称的变化
修改前 修改后
双方成为“亲密好友”后用户资料的变化
假如梦露是我的亲密好友,那么当她给我发信息时我陌陌界面顶部的位置会有消息提示。
修改前 修改后
4.1.2用折扣鼓励用户与同一个陪聊聊天
折扣优惠脑图
当快聊新用户在同一个陪聊身上花费达到30块钱后,再找她聊天将有95折。这个95折优惠仅对使用陌陌快聊少于一个月的用户有效。
之所以增加时间限制是因为这个折扣只是为了培养陌陌聊天室新人找同一个陪聊聊天的习惯。当新用户尝试过多次和同一个陪聊聊天,养成了和熟悉的陪聊聊天的习惯后,这个折扣便失去了意义
陌陌可以定期放出一些节日折扣,比如情人节和亲密度超过1000的陪聊聊天打8折,春节和亲密度超过100的陪聊聊天打9折。
这样做的好处是可以定期的刺激用户与熟悉陪聊联系,毕竟好友要是一段时间不联系就忘记彼此了。
4.1.3 显示用户和陪聊的聊天总时长
可以在个人资料的印迹下方显示聊天总时长。这样做可以让用户对经常陪自己聊天的陪聊产生一种“哇,她已经陪我这么久了啊”的感觉。
这个功能大多数用户不会经常看,所以应该放到一个入口深一点的位置上。我把聊天总时长放在账号信息之上,如图所示。
修改前 修改后
4.2 语音聊天的优化建议
4.2.1老板订单后陪聊们应有特殊的提醒
订单提醒脑图
据陪聊的反应,当陌陌用户下单后陪聊们只有短信提醒,光有手机短信提醒是不够的。如果陪聊们恰好在忙其他事的话,那老板的单子就被她们漏掉了,陪聊们希望能有一个弹窗或语音提醒。
比如:当老板下单后她们希望能有一个下单窗口弹出来,或者是自己的陌陌上语音广播一句“有老板下单了”。
订单提醒弹窗示意图
4.2.2 老用户来的信息应有特殊的提醒
陪聊表示希望自己能秒回老用户的信息。假如一个定过陪聊单子的老板给她发信息,她希望陌陌上能有些特殊的提示。目前在陌陌娱乐界面上除非退回主页看信息,否则是看不到老板给她发的信息的。
修改前 修改后
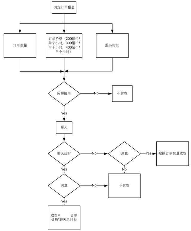
4.2.3 陌陌自动收费和定义付费规范
付费设计脑图
如果在网上给陪聊下了单,陪聊会私底下和客户语音,语音结束后顾客会选择付费。付费这个动作对许多用户而言是一个压力大的行为,因为用户只能付费整数单(如可以付费2单或3单而无法付费2.5单)。
比如:订单的收费标准是一单30块钱/半个小时,如果用户和陪聊聊了40分钟,那用户究竟应该如何付费呢?如果用户和陪聊是好朋友,那么即便没有聊满两单,用户出于情面可能选择给陪聊按照两单来结账。
陪聊作为和用户已经聊了几十个小时的聊友,也可能出于情面跟用户说只收你一单。
这种自己选择付费单数方式对陪聊和付费者其实都是有压力的,陌陌应当设立一个比较完整的自动收费系统,聊天结束后如果客户点击满意则系统会按照价格自动收费,以此来减轻压力。
比如可以这样设置:通话结束后系统会自动跳出一个弹窗,问用户对这次服务是否满意。用户点击满意后,如果时间未满半个小时则按照一单的价格自动收费,如果时间已经满了半个小时则按照用户的时长对用户按照(一单价格/半个小时)*聊天时长来收费。
如果这种自动扣费的方式导致陪聊和用户的自由度不高的话,陌陌可以给陪聊设计一个严格的付费规范,让用户可以无脑的按照规范付费而不是自己去想自己应当付费多少钱。
修改前
修改后
4.2.4 应提高成单率
陌陌语音聊天用户的成单率不是很高,因为经常会发生用户下单了,等了半个小时都没人回复就取消订单的情况。
陪聊们经常不回复一方面是因为陌陌没有特别好的订单提示功能,另一方面是因为用户许多都会选择找头部的几个陪聊聊天,这导致她们的活多到忙不过来。这种低订单成功率的情况对用户体验伤害是很大的。
以下为解决方案:
(1)显示陪聊有空的时间
当用户点击“约她玩”后,原来的产品界面显示的是所有的时间,现在可以将其改为显示陪聊有空的时间。
陪聊可以自己设置自己有空的时间表供用户选择,用户预订的时间必须陪聊确认后才会生效。
下单界面修改 可选时间表修改
给用户显示时间时一定要用:
这种滑动式时间表,不要用:
这种Schedule形式的时间表,因为看见Schedule这种形式的图后用户很容易想到陪聊每天都要和许多不同的男人聊天这一事实,而且Schedule图一次性显示这么多被占用时间很容易让用户产生一种他与陪聊之间只是一种金钱交易的感觉。
(2)将可立即接单的陪聊置顶
陪聊列表设计脑图
陌陌语音聊天的头部陪聊接单数远大于尾部陪聊,因为用户都喜欢订接单数高的陪聊。然而这些头部陪聊由于接单数太多,没有时间接所有的单子,这就导致了很大数量的订单流失。
下图左边是陌陌头部陪聊,右边是陌陌尾部的陪聊。
头部陪聊 尾部陪聊
陌陌可以把有时间立即接单的用户,放到靠上的位置并且给出可以马上接单的标识,前期改版时需要加上“可立即接单”这几个字。
当可立即接单这个功能被陌陌聊天室用户所接受后,可以将“可立即接单”这几个字去掉,仅仅留下绿色的标识来表示陪聊是有空的。
陪聊必须在确定自己有空的时候自行注册可立即接单的标签,在自己没空的时候必须自行消除立即接单的标签,点开陪聊页面会显示立即接单成功率。
修改后的陪聊列表
4.3 约会的优化方案
陌陌约会的陪聊头像旁缺乏语音简介,这给用户选择陪聊带来了很大的不便。
当用户进入约会聊天室后,约会聊天室内的陪聊妹子会给用户现场讲一段自我介绍,用户会根据自己的喜好选择陪聊对象。
然而约会聊天室里有6个人,如果每人说一段话的话就会浪费用户很多时间,很多时候用户已经对一个妹子的说话内容不感兴趣了却不得不听妹子讲话。
约会优化脑图
修改前 修改后
1.陌陌应当给约会聊天室内陪聊的用户图标右上角加一段录制好的陪聊语音自我简介。这样如果用户对陪聊的音质和语气不满意的话,他可以快速切换到另一个陪聊的语音简介。
2.陌陌可以增加一个“点播”功能,让陌陌用户可以指定一个陪聊讲话。这样当陌陌听了陪聊妹子图标旁录制好的语音简介后,如果对妹子感兴趣的话就可以指定她,让她临场讲一段话。
点哪个异性,哪个异性就会说话,可以让约会用户有一种被异性重视的感觉。另一方面,用户也可以通过让陪聊现场讲一段话来听她最真实的声音。
毕竟语音简介的声音可能是被软件加工修改过的。
五、总结
陌陌2011年成立,2014年上市,2018年市值突破了100亿美元大关,可以说是近年来最成功的社交APP了。
陌陌刚上线的时候靠LBS的社交概念积累初期用户,又靠群组功能和丰富的视频、直播、娱乐功能留住用户,让社交功能与娱乐功能相辅相成可谓战略正确。
但由于其发展速度过快,导致陌陌的许多功能还没有被完善好。陌陌拥有着游乐场一般种类繁多的社交娱乐功能,但大多数功能用户体验一般。
如果陌陌能完善自己已有的娱乐功能,那么它的用户留存率、活跃度和付费转换率将更上一个台阶。
陌陌的本质上仍是一款社交APP,它的直播业务再火也是基于陌陌用户本身的社交属性和其游乐场一般的社交娱乐设施带来的用户粘性的。
所以说陌陌的产品仍应沿着帮助陌生人之间社交这一思路进行完善,陌陌应以链接陌生人并且帮助他们建立社交关系为入手点改善它的产品。

2019-11-03 19:18:14